Suppr超能文献

哺乳动物中DLK1-DIO3印记基因座的进化。

The evolution of the DLK1-DIO3 imprinted domain in mammals.

作者信息

Edwards Carol A, Mungall Andrew J, Matthews Lucy, Ryder Edward, Gray Dionne J, Pask Andrew J, Shaw Geoffrey, Graves Jennifer A M, Rogers Jane, Dunham Ian, Renfree Marilyn B, Ferguson-Smith Anne C

机构信息

Department of Physiology, Development, and Neuroscience, University of Cambridge, Cambridge, United Kingdom.

出版信息

PLoS Biol. 2008 Jun 3;6(6):e135. doi: 10.1371/journal.pbio.0060135.

Abstract

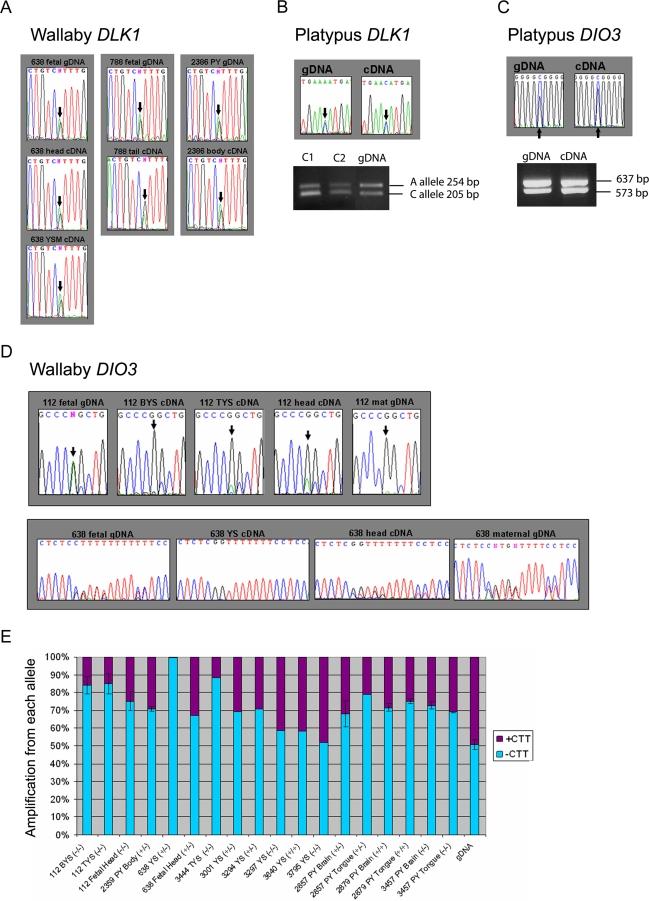
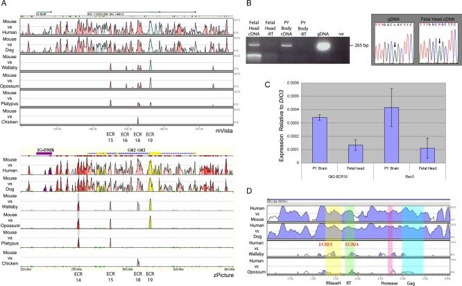
A comprehensive, domain-wide comparative analysis of genomic imprinting between mammals that imprint and those that do not can provide valuable information about how and why imprinting evolved. The imprinting status, DNA methylation, and genomic landscape of the Dlk1-Dio3 cluster were determined in eutherian, metatherian, and prototherian mammals including tammar wallaby and platypus. Imprinting across the whole domain evolved after the divergence of eutherian from marsupial mammals and in eutherians is under strong purifying selection. The marsupial locus at 1.6 megabases, is double that of eutherians due to the accumulation of LINE repeats. Comparative sequence analysis of the domain in seven vertebrates determined evolutionary conserved regions common to particular sub-groups and to all vertebrates. The emergence of Dlk1-Dio3 imprinting in eutherians has occurred on the maternally inherited chromosome and is associated with region-specific resistance to expansion by repetitive elements and the local introduction of noncoding transcripts including microRNAs and C/D small nucleolar RNAs. A recent mammal-specific retrotransposition event led to the formation of a completely new gene only in the eutherian domain, which may have driven imprinting at the cluster.

摘要

对有印记和无印记的哺乳动物之间进行全基因组范围的比较分析,能够为印记如何以及为何进化提供有价值的信息。在包括袋鼠和鸭嘴兽在内的真兽类、后兽类和原兽类哺乳动物中,确定了Dlk1-Dio3基因簇的印记状态、DNA甲基化和基因组格局。整个区域的印记在真兽类与有袋类哺乳动物分化之后进化而来,并且在真兽类中受到强烈的纯化选择。由于LINE重复序列的积累,有袋类动物1.6兆碱基的基因座是真兽类动物的两倍。对七种脊椎动物该区域的比较序列分析确定了特定亚群和所有脊椎动物共有的进化保守区域。真兽类动物中Dlk1-Dio3印记的出现发生在母系遗传的染色体上,并且与对重复元件扩展的区域特异性抗性以及包括微小RNA和C/D小核仁RNA在内的非编码转录本的局部引入有关。最近发生的一次哺乳动物特有的逆转座事件导致仅在真兽类区域形成了一个全新的基因,这可能推动了该基因簇的印记。

https://cdn.ncbi.nlm.nih.gov/pmc/blobs/196c/2435137/468ffe329539/pbio.0060135.g001.jpg

文献AI研究员

20分钟写一篇综述,助力文献阅读效率提升50倍。

立即体验

用中文搜PubMed

大模型驱动的PubMed中文搜索引擎

马上搜索

文档翻译

学术文献翻译模型,支持多种主流文档格式。

立即体验