Suppr超能文献

全面的基因组特征分析确定了人类胶质母细胞瘤的基因和核心通路。

Comprehensive genomic characterization defines human glioblastoma genes and core pathways.

出版信息

Nature. 2008 Oct 23;455(7216):1061-8. doi: 10.1038/nature07385. Epub 2008 Sep 4.

Abstract

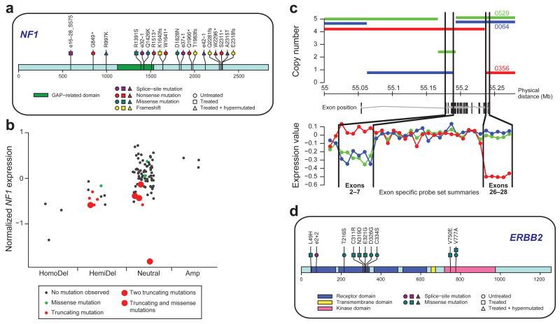
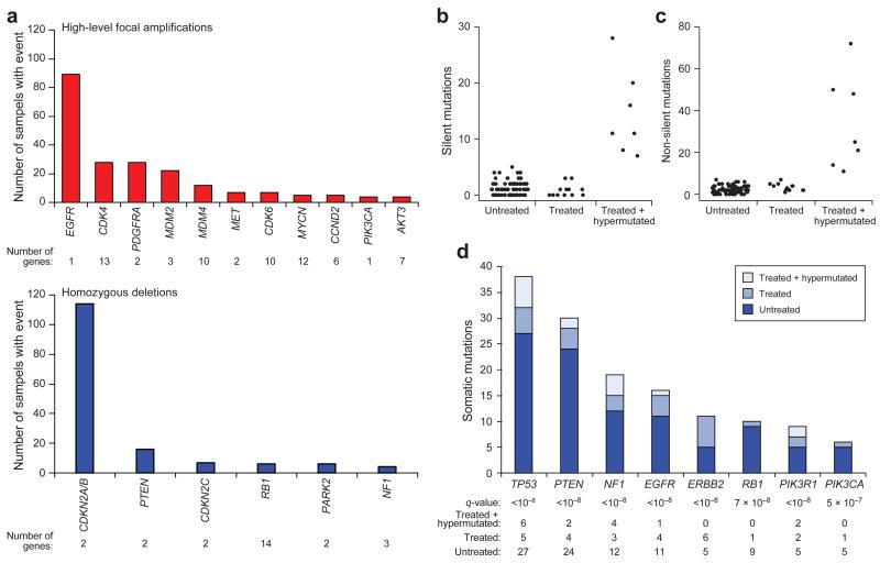
Human cancer cells typically harbour multiple chromosomal aberrations, nucleotide substitutions and epigenetic modifications that drive malignant transformation. The Cancer Genome Atlas (TCGA) pilot project aims to assess the value of large-scale multi-dimensional analysis of these molecular characteristics in human cancer and to provide the data rapidly to the research community. Here we report the interim integrative analysis of DNA copy number, gene expression and DNA methylation aberrations in 206 glioblastomas--the most common type of adult brain cancer--and nucleotide sequence aberrations in 91 of the 206 glioblastomas. This analysis provides new insights into the roles of ERBB2, NF1 and TP53, uncovers frequent mutations of the phosphatidylinositol-3-OH kinase regulatory subunit gene PIK3R1, and provides a network view of the pathways altered in the development of glioblastoma. Furthermore, integration of mutation, DNA methylation and clinical treatment data reveals a link between MGMT promoter methylation and a hypermutator phenotype consequent to mismatch repair deficiency in treated glioblastomas, an observation with potential clinical implications. Together, these findings establish the feasibility and power of TCGA, demonstrating that it can rapidly expand knowledge of the molecular basis of cancer.

摘要

人类癌细胞通常存在多种染色体畸变、核苷酸替换和表观遗传修饰,这些因素驱动着恶性转化。癌症基因组图谱(TCGA)试点项目旨在评估对人类癌症这些分子特征进行大规模多维度分析的价值,并迅速将数据提供给研究团体。在此,我们报告了对206例胶质母细胞瘤(成人大脑最常见的癌症类型)的DNA拷贝数、基因表达和DNA甲基化畸变以及206例中的91例胶质母细胞瘤的核苷酸序列畸变的中期综合分析。该分析为ERBB2、NF1和TP53的作用提供了新见解,发现了磷脂酰肌醇-3-OH激酶调节亚基基因PIK3R1的频繁突变,并提供了胶质母细胞瘤发展过程中改变的信号通路的网络视图。此外,突变、DNA甲基化和临床治疗数据的整合揭示了胶质母细胞瘤中MGMT启动子甲基化与错配修复缺陷导致的高突变表型之间的联系,这一观察结果具有潜在的临床意义。这些发现共同确立了TCGA的可行性和效能,表明它能够迅速扩展对癌症分子基础的认识。

https://cdn.ncbi.nlm.nih.gov/pmc/blobs/98ed/2671642/efaf1ce611f6/nihms68048f1.jpg

文献AI研究员

20分钟写一篇综述,助力文献阅读效率提升50倍。

立即体验

用中文搜PubMed

大模型驱动的PubMed中文搜索引擎

马上搜索

文档翻译

学术文献翻译模型,支持多种主流文档格式。

立即体验