Suppr超能文献

血清前颗粒蛋白浓度可能与巨噬细胞浸润网膜脂肪组织有关。

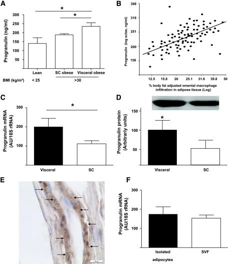
Serum progranulin concentrations may be associated with macrophage infiltration into omental adipose tissue.

作者信息

Youn Byung-Soo, Bang Sa-Ik, Klöting Nora, Park Ji Woo, Lee Namseok, Oh Ji-Eun, Pi Kyung-Bae, Lee Tae Hee, Ruschke Karen, Fasshauer Mathias, Stumvoll Michael, Blüher Matthias

机构信息

AdipoGen, College of Life Science and Biotechnology, Korea University, Seoul, Korea.

出版信息

Diabetes. 2009 Mar;58(3):627-36. doi: 10.2337/db08-1147. Epub 2008 Dec 3.

Abstract

OBJECTIVE

Progranulin is an important molecule in inflammatory response. Chronic inflammation is frequently associated with central obesity and associated disturbances; however, the role of circulating progranulin in human obesity, type 2 diabetes, and dyslipidemia is unknown.

RESEARCH DESIGN AND METHODS

For the measurement of progranulin serum concentrations, we developed an enzyme-linked immunosorbent assay (ELISA). Using this ELISA, we assessed circulating progranulin in a cross-sectional study of 209 subjects with a wide range of obesity, body fat distribution, insulin sensitivity, and glucose tolerance and in 60 individuals with normal (NGT) or impaired (IGT) glucose tolerance or type 2 diabetes before and after a 4-week physical training program. Progranulin mRNA and protein expression was measured in paired samples of omental and subcutaneous adipose tissue (adipocytes and cells of the stromal vascular fraction) from 55 lean or obese individuals. Measurement of Erk activation and chemotactic activity induced by progranulin in vitro was performed using THP-1-based cell migration assays.

RESULTS

Progranulin serum concentrations were significantly higher in individuals with type 2 diabetes compared with NGT and in obese subjects with predominant visceral fat accumulation. Circulating progranulin significantly correlates with BMI, macrophage infiltration in omental adipose tissue, C-reactive protein (CRP) serum concentrations, A1C values, and total cholesterol. Multivariable linear regression analyses revealed CRP levels as the strongest independent predictor of circulating progranulin. The extent of in vitro progranulin-mediated chemotaxis is similar to that of monocyte chemoattractant protein-1 but independent of Galpha. Moreover, in type 2 diabetes, but not in IGT and NGT individuals, physical training for 4 weeks resulted in significantly decreased circulating progranulin levels.

CONCLUSIONS

Elevated progranulin serum concentrations are associated with visceral obesity, elevated plasma glucose, and dyslipidemia. We identified progranulin as a novel marker of chronic inflammation in obesity and type 2 diabetes that closely reflects omental adipose tissue macrophage infiltration. Physical training significantly reduces elevated circulating progranulin in patients with type 2 diabetes.

摘要

目的

颗粒蛋白前体是炎症反应中的一种重要分子。慢性炎症常与中心性肥胖及相关紊乱有关;然而,循环颗粒蛋白前体在人类肥胖、2型糖尿病和血脂异常中的作用尚不清楚。

研究设计与方法

为了测量颗粒蛋白前体的血清浓度,我们开发了一种酶联免疫吸附测定法(ELISA)。使用该ELISA,我们在一项横断面研究中评估了209名具有广泛肥胖程度、体脂分布、胰岛素敏感性和糖耐量的受试者以及60名糖耐量正常(NGT)或受损(IGT)或2型糖尿病患者在为期4周的体育锻炼计划前后的循环颗粒蛋白前体。在55名瘦或肥胖个体的网膜和皮下脂肪组织(脂肪细胞和基质血管成分的细胞)配对样本中测量颗粒蛋白前体mRNA和蛋白表达。使用基于THP-1的细胞迁移试验在体外测量颗粒蛋白前体诱导的Erk激活和趋化活性。

结果

与糖耐量正常者相比,2型糖尿病患者的颗粒蛋白前体血清浓度显著更高,且在内脏脂肪堆积为主的肥胖受试者中也是如此。循环颗粒蛋白前体与体重指数、网膜脂肪组织中的巨噬细胞浸润、C反应蛋白(CRP)血清浓度、糖化血红蛋白(A1C)值和总胆固醇显著相关。多变量线性回归分析显示CRP水平是循环颗粒蛋白前体最强的独立预测因子。体外颗粒蛋白前体介导的趋化程度与单核细胞趋化蛋白-1相似,但与Gα无关。此外,在2型糖尿病患者中,而不是在糖耐量受损和糖耐量正常个体中,为期4周的体育锻炼导致循环颗粒蛋白前体水平显著降低。

结论

颗粒蛋白前体血清浓度升高与内脏肥胖、血糖升高和血脂异常有关。我们将颗粒蛋白前体确定为肥胖和2型糖尿病中慢性炎症的一种新标志物,并密切反映网膜脂肪组织巨噬细胞浸润。体育锻炼可显著降低2型糖尿病患者升高的循环颗粒蛋白前体水平。

https://cdn.ncbi.nlm.nih.gov/pmc/blobs/70ae/2646061/194648f228b1/zdb0030956280001.jpg

文献AI研究员

20分钟写一篇综述,助力文献阅读效率提升50倍。

立即体验

用中文搜PubMed

大模型驱动的PubMed中文搜索引擎

马上搜索

文档翻译

学术文献翻译模型,支持多种主流文档格式。

立即体验