Suppr超能文献

对细菌中唾液酸分解代谢进化的见解。

Insights into the evolution of sialic acid catabolism among bacteria.

作者信息

Almagro-Moreno Salvador, Boyd E Fidelma

机构信息

Department of Biological Sciences, University of Delaware, Newark, DE 19716, USA.

出版信息

BMC Evol Biol. 2009 May 26;9:118. doi: 10.1186/1471-2148-9-118.

Abstract

BACKGROUND

Sialic acids comprise a family of nine-carbon amino sugars that are prevalent in mucus rich environments. Sialic acids from the human host are used by a number of pathogens as an energy source. Here we explore the evolution of the genes involved in the catabolism of sialic acid.

RESULTS

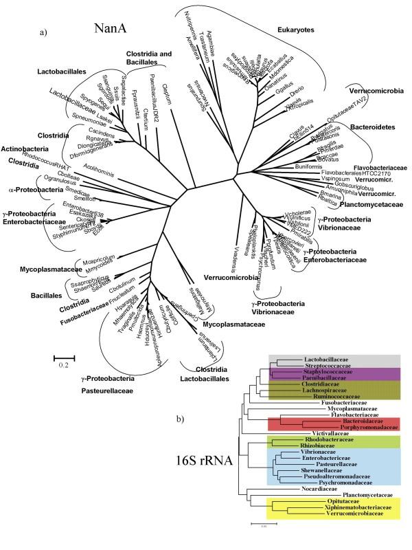
The cluster of genes encoding the enzymes N-acetylneuraminate lyase (NanA), epimerase (NanE), and kinase (NanK), necessary for the catabolism of sialic acid (the Nan cluster), are confined 46 bacterial species, 42 of which colonize mammals, 33 as pathogens and 9 as gut commensals. We found a putative sialic acid transporter associated with the Nan cluster in most species. We reconstructed the phylogenetic history of the NanA, NanE, and NanK proteins from the 46 species and compared them to the species tree based on 16S rRNA. Within the NanA phylogeny, Gram-negative and Gram-positive bacteria do not form distinct clades. NanA from Yersinia and Vibrio species was most closely related to the NanA clade from eukaryotes. To examine this further, we reconstructed the phylogeny of all NanA homologues in the databases. In this analysis of 83 NanA sequences, Bacteroidetes, a human commensal group formed a distinct clade with Verrucomicrobia, and branched with the Eukaryotes and the Yersinia/Vibrio clades. We speculate that pathogens such as V. cholerae may have acquired NanA from a commensal aiding their colonization of the human gut. Both the NanE and NanK phylogenies more closely represented the species tree but numerous incidences of incongruence are noted. We confirmed the predicted function of the sialic acid catabolism cluster in members the major intestinal pathogens Salmonella enterica, Vibrio cholerae, V. vulnificus, Yersinia enterocolitica and Y. pestis.

CONCLUSION

The Nan cluster among bacteria is confined to human pathogens and commensals conferring them the ability to utilize a ubiquitous carbon source in mucus rich surfaces of the human body. The Nan region shows a mosaic evolution with NanA from Bacteroidetes, Vibrio and Yersinia branching closely together with NanA from eukaryotes.

摘要

背景

唾液酸是一类含九个碳原子的氨基糖,在富含黏液的环境中普遍存在。人类宿主中的唾液酸被多种病原体用作能量来源。在此,我们探究参与唾液酸分解代谢的基因的进化情况。

结果

编码唾液酸分解代谢所需的N - 乙酰神经氨酸裂解酶(NanA)、表异构酶(NanE)和激酶(NanK)的基因簇(Nan基因簇)存在于46种细菌中,其中42种定殖于哺乳动物,33种为病原体,9种为肠道共生菌。我们在大多数物种中发现了一种与Nan基因簇相关的假定唾液酸转运蛋白。我们重建了46个物种的NanA、NanE和NanK蛋白的系统发育历史,并将它们与基于16S rRNA的物种树进行比较。在NanA系统发育中,革兰氏阴性菌和革兰氏阳性菌并未形成明显的进化枝。来自耶尔森氏菌属和弧菌属的NanA与来自真核生物的NanA进化枝关系最为密切。为进一步研究,我们重建了数据库中所有NanA同源物的系统发育。在对83个NanA序列的分析中,作为人类共生菌群的拟杆菌门与疣微菌门形成了一个独特的进化枝,并与真核生物以及耶尔森氏菌属/弧菌属进化枝分支。我们推测,霍乱弧菌等病原体可能从一种共生菌获得了NanA,这有助于它们在人类肠道定殖。NanE和NanK的系统发育都更紧密地代表了物种树,但也注意到了许多不一致的情况。我们证实了唾液酸分解代谢基因簇在主要肠道病原体肠炎沙门氏菌、霍乱弧菌、创伤弧菌、小肠结肠炎耶尔森氏菌和鼠疫耶尔森氏菌中的预测功能。

结论

细菌中的Nan基因簇局限于人类病原体和共生菌,赋予它们利用人体富含黏液表面普遍存在的碳源的能力。Nan区域呈现出镶嵌进化,拟杆菌门、弧菌属和耶尔森氏菌属的NanA与真核生物的NanA紧密分支在一起。

https://cdn.ncbi.nlm.nih.gov/pmc/blobs/61ab/2693436/e2f19d651d43/1471-2148-9-118-1.jpg

文献AI研究员

20分钟写一篇综述,助力文献阅读效率提升50倍。

立即体验

用中文搜PubMed

大模型驱动的PubMed中文搜索引擎

马上搜索

文档翻译

学术文献翻译模型,支持多种主流文档格式。

立即体验