Suppr超能文献

Nod2介导的天然免疫抗病毒反应激活

Activation of innate immune antiviral responses by Nod2.

作者信息

Sabbah Ahmed, Chang Te Hung, Harnack Rosalinda, Frohlich Victoria, Tominaga Kaoru, Dube Peter H, Xiang Yan, Bose Santanu

机构信息

Department of Microbiology and Immunology, The University of Texas Health Science Center at San Antonio, San Antonio, Texas, USA.

出版信息

Nat Immunol. 2009 Oct;10(10):1073-80. doi: 10.1038/ni.1782. Epub 2009 Aug 23.

Abstract

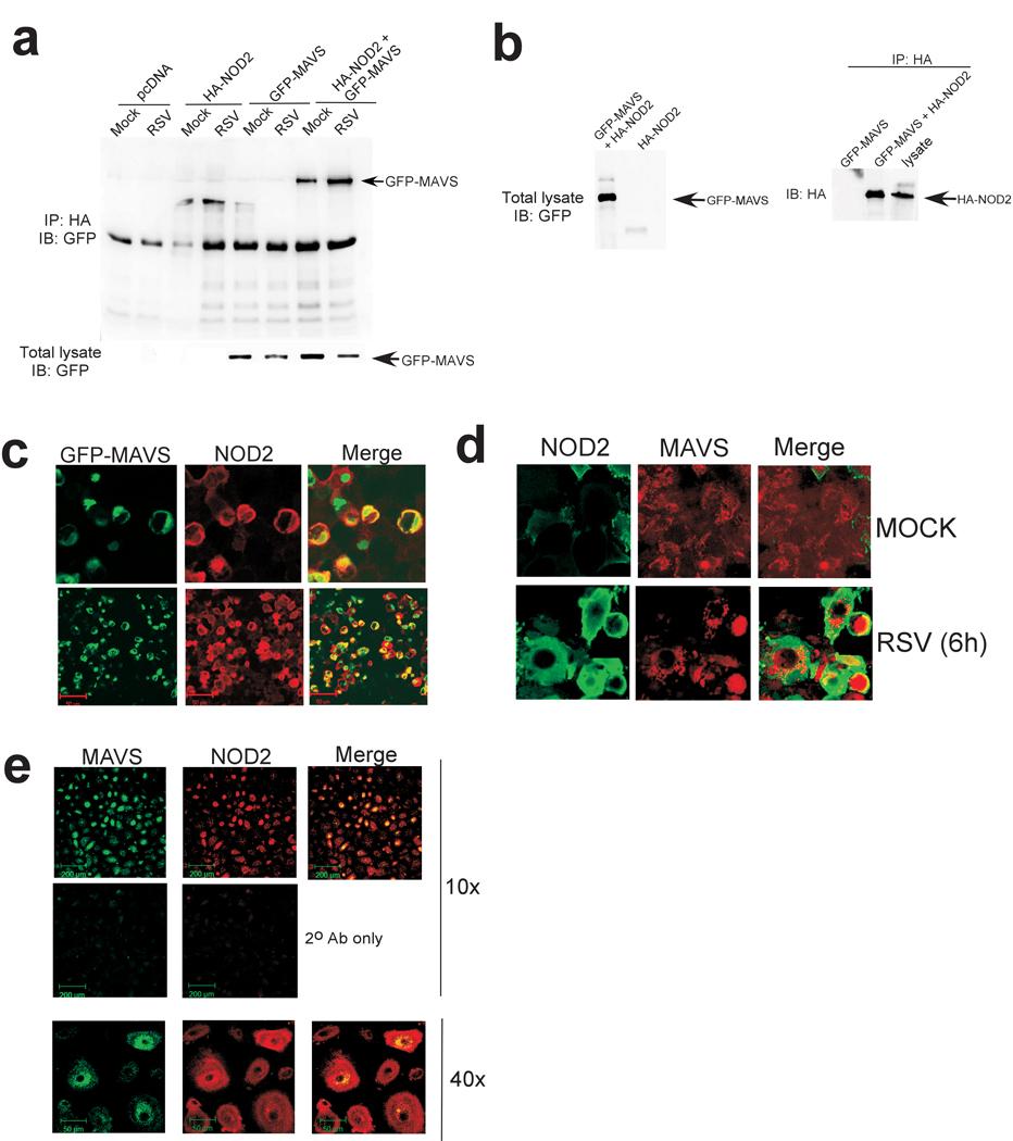
Pattern-recognition receptors (PRRs), including Toll-like receptors (TLRs) and RIG-like helicase (RLH) receptors, are involved in innate immune antiviral responses. Here we show that nucleotide-binding oligomerization domain 2 (Nod2) can also function as a cytoplasmic viral PRR by triggering activation of interferon-regulatory factor 3 (IRF3) and production of interferon-beta (IFN-beta). After recognition of a viral ssRNA genome, Nod2 used the adaptor protein MAVS to activate IRF3. Nod2-deficient mice failed to produce interferon efficiently and showed enhanced susceptibility to virus-induced pathogenesis. Thus, the function of Nod2 as a viral PRR highlights the important function of Nod2 in host antiviral defense mechanisms.

摘要

模式识别受体(PRR),包括 Toll 样受体(TLR)和 RIG 样解旋酶(RLH)受体,参与先天性免疫抗病毒反应。在此我们表明,核苷酸结合寡聚化结构域 2(Nod2)也可作为细胞质病毒 PRR,通过触发干扰素调节因子 3(IRF3)的激活和干扰素-β(IFN-β)的产生发挥作用。识别病毒单链 RNA 基因组后,Nod2 利用衔接蛋白 MAVS 激活 IRF3。Nod2 缺陷小鼠无法有效产生干扰素,且对病毒诱导的发病机制易感性增强。因此,Nod2 作为病毒 PRR 的功能突出了 Nod2 在宿主抗病毒防御机制中的重要作用。

https://cdn.ncbi.nlm.nih.gov/pmc/blobs/aef6/2752345/fe1008b5b044/nihms132748f1.jpg

文献AI研究员

20分钟写一篇综述,助力文献阅读效率提升50倍。

立即体验

用中文搜PubMed

大模型驱动的PubMed中文搜索引擎

马上搜索

文档翻译

学术文献翻译模型,支持多种主流文档格式。

立即体验