Suppr超能文献

裂殖酵母 JmjC 蛋白 Msc1 防止 H2A.Z 在着丝粒和端粒区染色质域的定位。

The Schizosaccharomyces pombe JmjC-protein, Msc1, prevents H2A.Z localization in centromeric and subtelomeric chromatin domains.

机构信息

Genomics, BioInnovationsZentrum, Technische Universität Dresden, Dresden, Germany.

出版信息

PLoS Genet. 2009 Nov;5(11):e1000726. doi: 10.1371/journal.pgen.1000726. Epub 2009 Nov 13.

Abstract

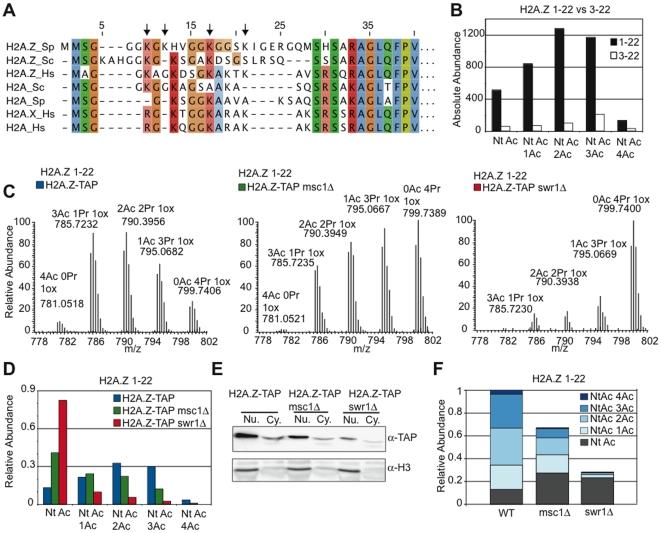
Eukaryotic genomes are repetitively packaged into chromatin by nucleosomes, however they are regulated by the differences between nucleosomes, which establish various chromatin states. Local chromatin cues direct the inheritance and propagation of chromatin status via self-reinforcing epigenetic mechanisms. Replication-independent histone exchange could potentially perturb chromatin status if histone exchange chaperones, such as Swr1C, loaded histone variants into wrong sites. Here we show that in Schizosaccharomyces pombe, like Saccharomyces cerevisiae, Swr1C is required for loading H2A.Z into specific sites, including the promoters of lowly expressed genes. However S. pombe Swr1C has an extra subunit, Msc1, which is a JumonjiC-domain protein of the Lid/Jarid1 family. Deletion of Msc1 did not disrupt the S. pombe Swr1C or its ability to bind and load H2A.Z into euchromatin, however H2A.Z was ectopically found in the inner centromere and in subtelomeric chromatin. Normally this subtelomeric region not only lacks H2A.Z but also shows uniformly lower levels of H3K4me2, H4K5, and K12 acetylation than euchromatin and disproportionately contains the most lowly expressed genes during vegetative growth, including many meiotic-specific genes. Genes within and adjacent to subtelomeric chromatin become overexpressed in the absence of either Msc1, Swr1, or paradoxically H2A.Z itself. We also show that H2A.Z is N-terminally acetylated before, and lysine acetylated after, loading into chromatin and that it physically associates with the Nap1 histone chaperone. However, we find a negative correlation between the genomic distributions of H2A.Z and Nap1/Hrp1/Hrp3, suggesting that the Nap1 chaperones remove H2A.Z from chromatin. These data describe H2A.Z action in S. pombe and identify a new mode of chromatin surveillance and maintenance based on negative regulation of histone variant misincorporation.

摘要

真核生物基因组通过核小体重复包装成染色质,但它们受核小体之间差异的调控,这些差异建立了各种染色质状态。局部染色质线索通过自我强化的表观遗传机制指导染色质状态的遗传和传播。如果 Swr1C 等组蛋白交换伴侣将组蛋白变体装载到错误的位置,复制独立的组蛋白交换可能会扰乱染色质状态。在这里,我们表明在裂殖酵母中,与酿酒酵母一样,Swr1C 被需要将 H2A.Z 加载到特定位置,包括低表达基因的启动子。然而,裂殖酵母 Swr1C 有一个额外的亚基 Msc1,它是 Lid/Jarid1 家族的 JumonjiC 结构域蛋白。缺失 Msc1 并没有破坏裂殖酵母 Swr1C 或其结合和将 H2A.Z 加载到常染色质的能力,但 H2A.Z 在外周中心体和端粒间染色质中异位发现。通常情况下,这个端粒间区域不仅缺乏 H2A.Z,而且与常染色质相比,H3K4me2、H4K5 和 K12 乙酰化水平也均匀较低,并且在营养生长过程中不成比例地包含表达最低的基因,包括许多减数分裂特异性基因。在缺失 Msc1、Swr1 或矛盾的 H2A.Z 本身的情况下,端粒间染色质内和相邻的基因表达过度。我们还表明,在将 H2A.Z 加载到染色质之前,其 N 端被乙酰化,之后赖氨酸被乙酰化,并且它与 Nap1 组蛋白伴侣物理相关。然而,我们发现 H2A.Z 和 Nap1/Hrp1/Hrp3 的基因组分布之间存在负相关,这表明 Nap1 伴侣从染色质中去除 H2A.Z。这些数据描述了裂殖酵母中 H2A.Z 的作用,并确定了一种基于组蛋白变体错误掺入的负调控的新的染色质监测和维持模式。

https://cdn.ncbi.nlm.nih.gov/pmc/blobs/bac7/2770259/84ede2945014/pgen.1000726.g001.jpg

文献AI研究员

20分钟写一篇综述,助力文献阅读效率提升50倍。

立即体验

用中文搜PubMed

大模型驱动的PubMed中文搜索引擎

马上搜索

文档翻译

学术文献翻译模型,支持多种主流文档格式。

立即体验