Suppr超能文献

组蛋白去乙酰化作为Sgo2在间期从着丝粒重新定位到亚端粒的一个标志。

Histone deacetylation as a landmark for Sgo2 relocation from centromeres to subtelomeres during interphase.

作者信息

Osaki Miho, Otsubo Yoko, Nurani Atika, Asano Nanoka, Ono Kota, Kanoh Junko

机构信息

Institute for Protein Research, Osaka University, 3-2 Yamadaoka, Suita, Osaka 565-0871, Japan.

Life Science Network, The University of Tokyo, Komaba 3-8-1, Meguro-ku, Tokyo 153-8902, Japan.

出版信息

iScience. 2025 May 21;28(6):112717. doi: 10.1016/j.isci.2025.112717. eCollection 2025 Jun 20.

Abstract

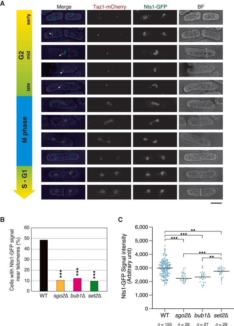
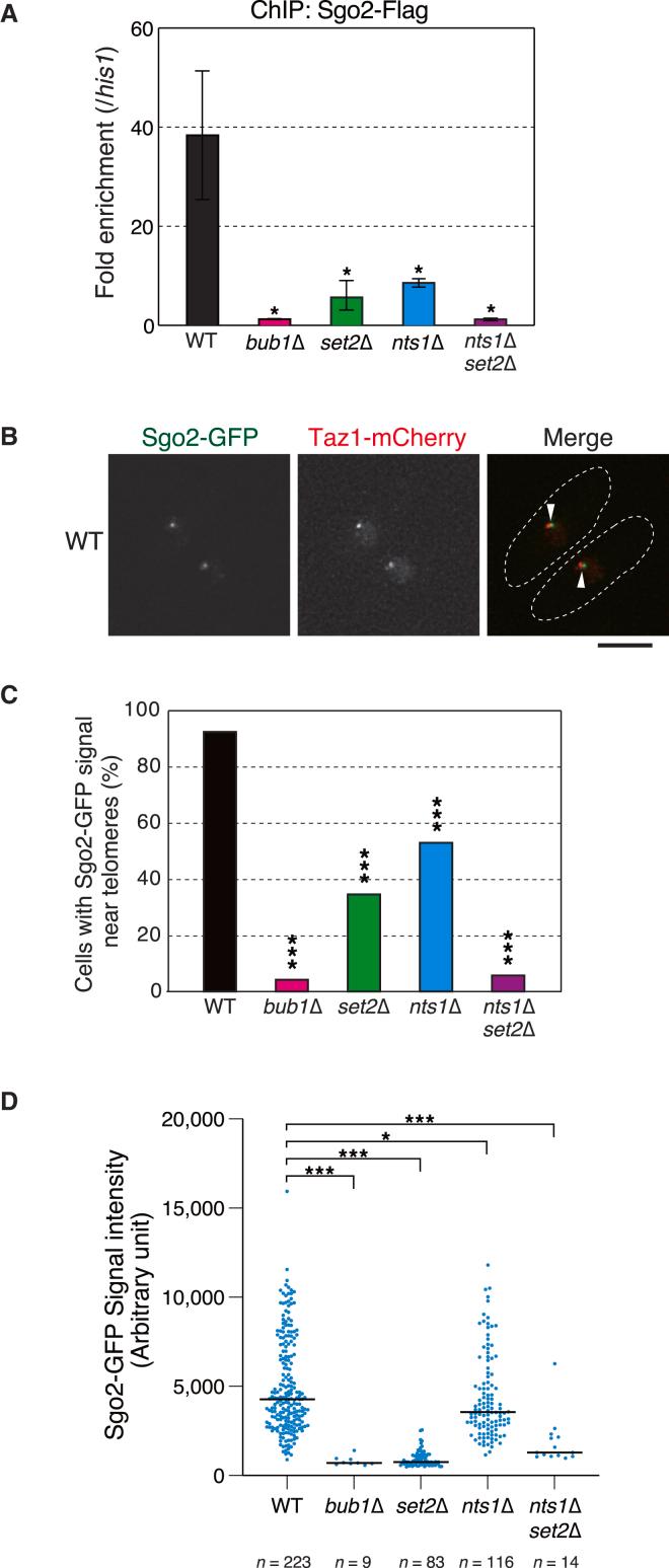
Shugoshin family proteins localize to centromeres and play pivotal roles in chromosome segregation during mitosis and meiosis. In fission yeast, the Shugoshin paralog Sgo2 relocates from centromeres to subtelomeres during interphase, where it contributes to gene repression by establishing a subtelomere-specific condensed chromatin structure known as the knob. However, the mechanisms underlying subtelomere-specific Sgo2 localization and knob formation during interphase remain poorly understood. Here, we identified Nts1, a component of the histone deacetylase complex, as a key regulator of Sgo2 localization through a genetic screen. Deletion of both and (which encodes a histone H3-K36 methyltransferase) resulted in an almost complete loss of Sgo2 localization and knob formation at subtelomeres, indicating that Nts1 and Set2 function redundantly to target Sgo2 to subtelomeres. Notably, Nts1 localizes to subtelomeres during interphase and promotes histone H4 deacetylation, suggesting that histone deacetylation serves as a landmark for subtelomere-specific Sgo2 localization and knob formation.

摘要

守护蛋白家族在有丝分裂和减数分裂过程中定位于着丝粒,并在染色体分离中发挥关键作用。在裂殖酵母中,守护蛋白旁系同源物Sgo2在间期从着丝粒重新定位于亚端粒,通过建立一种称为纽结的亚端粒特异性浓缩染色质结构来促进基因沉默。然而,关于间期亚端粒特异性Sgo2定位和纽结形成的潜在机制仍知之甚少。在这里,我们通过遗传筛选确定了组蛋白去乙酰化酶复合体的一个组分Nts1是Sgo2定位的关键调节因子。同时缺失Nts1和Set2(编码一种组蛋白H3-K36甲基转移酶)导致亚端粒处Sgo2定位和纽结形成几乎完全丧失,这表明Nts1和Set2在将Sgo2靶向亚端粒方面功能冗余。值得注意的是,Nts1在间期定位于亚端粒并促进组蛋白H4去乙酰化,这表明组蛋白去乙酰化是亚端粒特异性Sgo2定位和纽结形成的一个标志。

https://cdn.ncbi.nlm.nih.gov/pmc/blobs/441d/12167488/d6e96979081f/fx1.jpg

文献AI研究员

20分钟写一篇综述,助力文献阅读效率提升50倍。

立即体验

用中文搜PubMed

大模型驱动的PubMed中文搜索引擎

马上搜索

文档翻译

学术文献翻译模型,支持多种主流文档格式。

立即体验