Suppr超能文献

裂殖酵母亚端粒的完整序列揭示了多种基因组变异模式。

Complete sequences of Schizosaccharomyces pombe subtelomeres reveal multiple patterns of genome variation.

机构信息

Department of Life Sciences, Graduate School of Arts and Sciences, The University of Tokyo, 3-8-1 Komaba, Meguro-ku, Tokyo, 153-8902, Japan.

Institute for Protein Research, Osaka University, 3-2 Yamadaoka, Suita, Osaka, 565-0871, Japan.

出版信息

Nat Commun. 2021 Jan 27;12(1):611. doi: 10.1038/s41467-020-20595-1.

Abstract

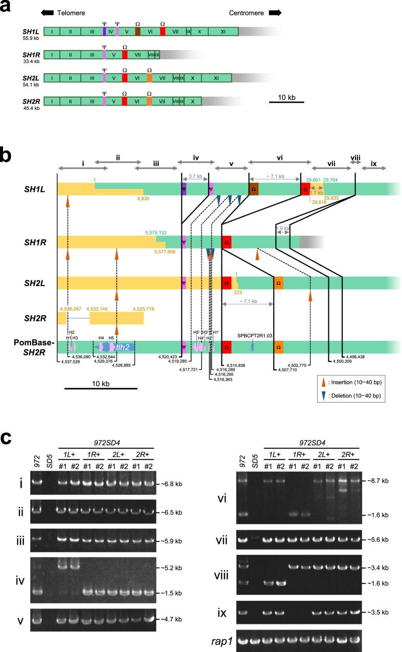
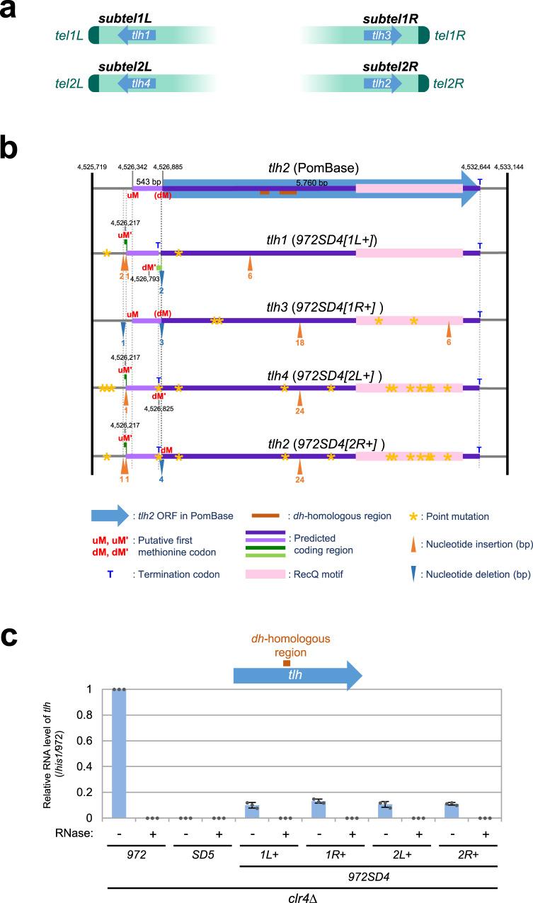
Genome sequences have been determined for many model organisms; however, repetitive regions such as centromeres, telomeres, and subtelomeres have not yet been sequenced completely. Here, we report the complete sequences of subtelomeric homologous (SH) regions of the fission yeast Schizosaccharomyces pombe. We overcame technical difficulties to obtain subtelomeric repetitive sequences by constructing strains that possess single SH regions of a standard laboratory strain. In addition, some natural isolates of S. pombe were analyzed using previous sequencing data. Whole sequences of SH regions revealed that each SH region consists of two distinct parts with mosaics of multiple common segments or blocks showing high variation among subtelomeres and strains. Subtelomere regions show relatively high frequency of nucleotide variations among strains compared with the other chromosomal regions. Furthermore, we identified subtelomeric RecQ-type helicase genes, tlh3 and tlh4, which add to the already known tlh1 and tlh2, and found that the tlh1-4 genes show high sequence variation with missense mutations, insertions, and deletions but no severe effects on their RNA expression. Our results indicate that SH sequences are highly polymorphic and hot spots for genome variation. These features of subtelomeres may have contributed to genome diversity and, conversely, various diseases.

摘要

许多模式生物的基因组序列已经被确定;然而,着丝粒、端粒和亚端粒等重复区域尚未完全测序。在这里,我们报告了裂殖酵母 Schizosaccharomyces pombe 的亚端粒同源(SH)区域的完整序列。我们通过构建具有标准实验室菌株单个 SH 区域的菌株来克服技术困难,获得了亚端粒重复序列。此外,还使用先前的测序数据分析了一些 S. pombe 的天然分离株。SH 区域的全序列表明,每个 SH 区域由两个不同的部分组成,具有多个常见片段或块的马赛克,在亚端粒和菌株之间表现出高度的变异性。与其他染色体区域相比,亚端粒区域在菌株之间显示出相对较高的核苷酸变异频率。此外,我们鉴定了亚端粒 RecQ 型解旋酶基因 tlh3 和 tlh4,它们增加了已经知道的 tlh1 和 tlh2,并发现 tlh1-4 基因具有高度的序列变异,包括错义突变、插入和缺失,但对其 RNA 表达没有严重影响。我们的结果表明,SH 序列高度多态性,是基因组变异的热点。这些亚端粒的特征可能为基因组多样性做出了贡献,反之,各种疾病也可能是由基因组多样性导致的。

https://cdn.ncbi.nlm.nih.gov/pmc/blobs/5276/7840980/3d3e78ea06f1/41467_2020_20595_Fig1_HTML.jpg

文献AI研究员

20分钟写一篇综述,助力文献阅读效率提升50倍。

立即体验

用中文搜PubMed

大模型驱动的PubMed中文搜索引擎

马上搜索

文档翻译

学术文献翻译模型,支持多种主流文档格式。

立即体验