Suppr超能文献

DNA 密码控制着一种古老的基因靶向细胞核外围的机制。

DNA zip codes control an ancient mechanism for gene targeting to the nuclear periphery.

机构信息

Department of Biochemistry, Molecular Biology and Cell Biology, Northwestern University, Evanston, IL 60208, USA.

出版信息

Nat Cell Biol. 2010 Feb;12(2):111-8. doi: 10.1038/ncb2011. Epub 2010 Jan 24.

Abstract

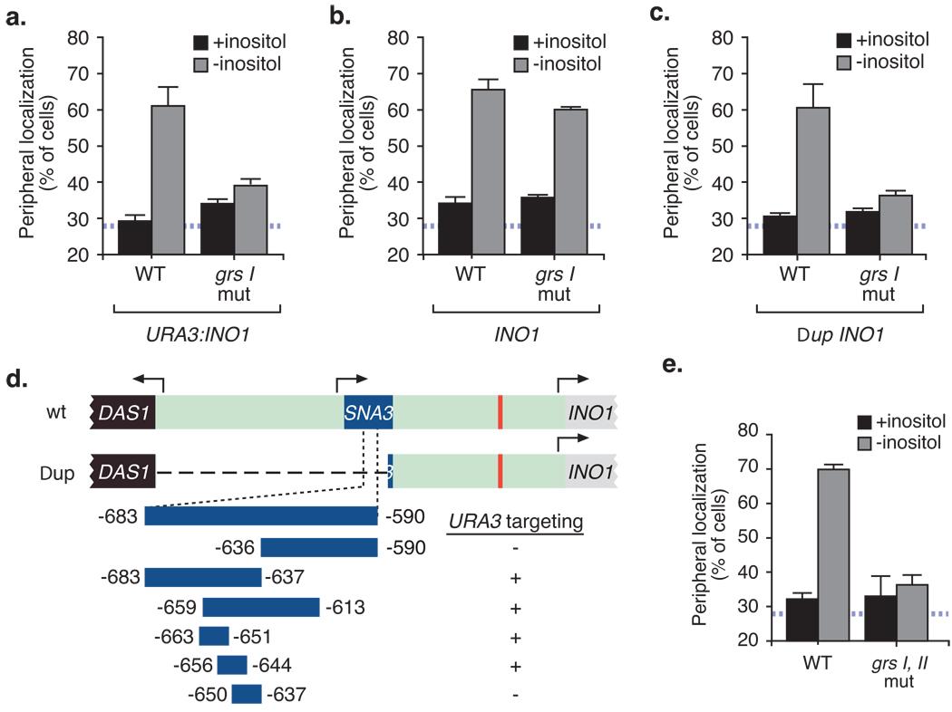
Many genes in Saccharomyces cerevisiae are recruited to the nuclear periphery after transcriptional activation. We have identified two gene recruitment sequences (GRS I and II) from the promoter of the INO1 gene that target the gene to the nuclear periphery. These GRSs function as DNA zip codes and are sufficient to target a nucleoplasmic locus to the nuclear periphery. Targeting requires components of the nuclear pore complex (NPC) and a GRS is sufficient to confer a physical interaction with the NPC. GRS I elements are enriched in promoters of genes that interact with the NPC, and genes that are induced by protein folding stress. Full transcriptional activation of INO1 and another GRS-containing gene requires GRS-mediated targeting of the promoter to the nuclear periphery. Finally, GRS I also functions as a DNA zip code in Schizosaccharomyces pombe, suggesting that this mechanism of targeting to the nuclear periphery has been conserved over approximately one billion years of evolution.

摘要

许多酿酒酵母中的基因在转录激活后被募集到核周。我们已经从 INO1 基因的启动子中鉴定出两个基因募集序列(GRS I 和 II),它们将基因靶向核周。这些 GRS 作为 DNA 邮政编码,足以将核质定位点靶向核周。靶向需要核孔复合体(NPC)的成分,并且 GRS 足以与 NPC 建立物理相互作用。GRS I 元件在与 NPC 相互作用的基因和受蛋白折叠应激诱导的基因的启动子中富集。INO1 和另一个含有 GRS 的基因的完全转录激活需要 GRS 将启动子靶向核周。最后,GRS I 在酿酒酵母中也作为 DNA 邮政编码发挥作用,表明这种靶向核周的机制在大约十亿年的进化过程中得到了保守。

https://cdn.ncbi.nlm.nih.gov/pmc/blobs/5de8/2835469/45be29f9e7d8/nihms168509f1.jpg

文献AI研究员

20分钟写一篇综述,助力文献阅读效率提升50倍。

立即体验

用中文搜PubMed

大模型驱动的PubMed中文搜索引擎

马上搜索

文档翻译

学术文献翻译模型,支持多种主流文档格式。

立即体验