Suppr超能文献

IRG 抵抗 GTPase 在刚地弓形虫纳虫空泡上的协调加载。

Coordinated loading of IRG resistance GTPases on to the Toxoplasma gondii parasitophorous vacuole.

机构信息

Institute for Genetics, University of Cologne, Zülpicher Strasse, Cologne 50674, Germany.

出版信息

Cell Microbiol. 2010 Jul;12(7):939-61. doi: 10.1111/j.1462-5822.2010.01443.x. Epub 2010 Jan 26.

Abstract

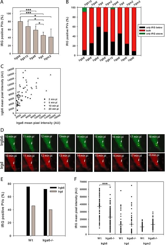
The immunity-related GTPases (IRGs) constitute an interferon-induced intracellular resistance mechanism in mice against Toxoplasma gondii. IRG proteins accumulate on the parasitophorous vacuole membrane (PVM), leading to its disruption and to death of the parasite. How IRGs target the PVM is unknown. We show that accumulation of IRGs on the PVM begins minutes after parasite invasion and increases for about 1 h. Targeting occurs independently of several signalling pathways and the microtubule network, suggesting that IRG transport is diffusion-driven. The intensity of IRG accumulation on the PVM, however, is reduced in absence of the autophagy regulator, Atg5. In wild-type cells IRG proteins accumulate cooperatively on PVMs in a definite order reflecting a temporal hierarchy, with Irgb6 and Irgb10 apparently acting as pioneers. Loading of IRG proteins onto the vacuoles of virulent Toxoplasma strains is attenuated and the two pioneer IRGs are the most affected. The polymorphic rhoptry kinases, ROP16, ROP18 and the catalytically inactive proteins, ROP5A-D, are not individually responsible for this effect. Thus IRG proteins protect mice against avirulent strains of Toxoplasma but fail against virulent strains. The complex cooperative behaviour of IRG proteins in resisting Toxoplasma may hint at undiscovered complexity also in virulence mechanisms.

摘要

免疫相关 GTPases(IRGs)构成了小鼠针对刚地弓形虫的干扰素诱导的细胞内抗性机制。IRG 蛋白在寄生泡膜(PVM)上聚集,导致其破裂和寄生虫死亡。IRG 如何靶向 PVM 尚不清楚。我们表明,IRG 在寄生虫入侵后几分钟开始在 PVM 上聚集,并在大约 1 小时内增加。靶向发生不依赖于几种信号通路和微管网络,表明 IRG 转运是扩散驱动的。然而,在自噬调节剂 Atg5 缺失的情况下,IRG 在 PVM 上的积累强度降低。在野生型细胞中,IRG 蛋白在 PVM 上以一定的顺序协同积累,反映了一个时间层次结构,其中 Irgb6 和 Irgb10 显然起先锋作用。在毒力型弓形虫株的空泡上加载 IRG 蛋白的能力减弱,两个先驱 IRG 受到的影响最大。多态性的 rhoptry 激酶 ROP16、ROP18 和无催化活性的蛋白 ROP5A-D 都不是造成这种影响的单一因素。因此,IRG 蛋白可以保护小鼠免受无毒性的弓形虫株的侵害,但对毒力型株无效。IRG 蛋白在抵抗弓形虫中的复杂协同行为可能暗示在毒力机制中也存在未被发现的复杂性。

https://cdn.ncbi.nlm.nih.gov/pmc/blobs/30c6/2901525/5a1f4e976bff/cmi0012-0939-f1.jpg

文献AI研究员

20分钟写一篇综述,助力文献阅读效率提升50倍。

立即体验

用中文搜PubMed

大模型驱动的PubMed中文搜索引擎

马上搜索

文档翻译

学术文献翻译模型,支持多种主流文档格式。

立即体验