Suppr超能文献

速殖子蛋白 ROP18 和 ROP5 介导刚地弓形虫逃避鼠类而非人类干扰素-γ反应。

The rhoptry proteins ROP18 and ROP5 mediate Toxoplasma gondii evasion of the murine, but not the human, interferon-gamma response.

机构信息

Department of Biology, Massachusetts Institute of Technology, Cambridge, MA, USA.

出版信息

PLoS Pathog. 2012;8(6):e1002784. doi: 10.1371/journal.ppat.1002784. Epub 2012 Jun 28.

Abstract

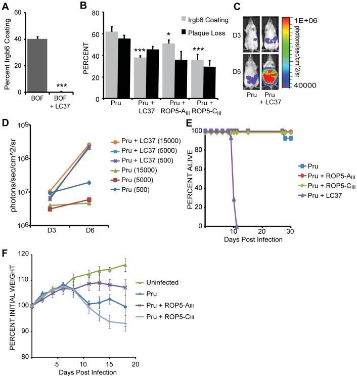
The obligate intracellular parasite Toxoplasma gondii secretes effector proteins into the host cell that manipulate the immune response allowing it to establish a chronic infection. Crosses between the types I, II and III strains, which are prevalent in North America and Europe, have identified several secreted effectors that determine strain differences in mouse virulence. The polymorphic rhoptry protein kinase ROP18 was recently shown to determine the difference in virulence between type I and III strains by phosphorylating and inactivating the interferon-γ (IFNγ)-induced immunity-related GTPases (IRGs) that promote killing by disrupting the parasitophorous vacuole membrane (PVM) in murine cells. The polymorphic pseudokinase ROP5 determines strain differences in virulence through an unknown mechanism. Here we report that ROP18 can only inhibit accumulation of the IRGs on the PVM of strains that also express virulent ROP5 alleles. In contrast, specific ROP5 alleles can reduce IRG coating even in the absence of ROP18 expression and can directly interact with one or more IRGs. We further show that the allelic combination of ROP18 and ROP5 also determines IRG evasion and virulence of strains belonging to other lineages besides types I, II and III. However, neither ROP18 nor ROP5 markedly affect survival in IFNγ-activated human cells, which lack the multitude of IRGs present in murine cells. These findings suggest that ROP18 and ROP5 have specifically evolved to block the IRGs and are unlikely to have effects in species that do not have the IRG system, such as humans.

摘要

专性细胞内寄生虫刚地弓形虫将效应蛋白分泌到宿主细胞中,从而操纵免疫反应,使其能够建立慢性感染。I 型、II 型和 III 型菌株之间的杂交,这些菌株在北美和欧洲很常见,已经确定了几种分泌的效应子,这些效应子决定了在小鼠毒力方面的菌株差异。最近的研究表明,多态性的rhoptry 蛋白激酶 ROP18 通过磷酸化和失活干扰素-γ(IFNγ)诱导的免疫相关 GTPases(IRGs)来决定 I 型和 III 型菌株之间的毒力差异,这些 IRGs 通过破坏寄生虫泡膜(PVM)来促进杀伤在鼠细胞中。多态性的假激酶 ROP5 通过未知的机制决定了菌株之间的毒力差异。在这里,我们报告 ROP18 只能抑制在表达毒力 ROP5 等位基因的菌株的 PVM 上积累 IRGs。相比之下,特定的 ROP5 等位基因甚至可以在没有 ROP18 表达的情况下减少 IRG 涂层,并且可以直接与一个或多个 IRGs 相互作用。我们进一步表明,ROP18 和 ROP5 的等位基因组合也决定了属于除 I、II 和 III 型以外的其他谱系的菌株的 IRG 逃避和毒力。然而,无论是 ROP18 还是 ROP5,在 IFNγ 激活的人细胞中都没有明显影响,这些细胞缺乏鼠细胞中存在的多种 IRG。这些发现表明,ROP18 和 ROP5 已经专门进化来阻断 IRG,并且不太可能对没有 IRG 系统的物种(如人类)产生影响。

https://cdn.ncbi.nlm.nih.gov/pmc/blobs/2828/3386190/cc4ea5f80170/ppat.1002784.g001.jpg

文献AI研究员

20分钟写一篇综述,助力文献阅读效率提升50倍。

立即体验

用中文搜PubMed

大模型驱动的PubMed中文搜索引擎

马上搜索

文档翻译

学术文献翻译模型,支持多种主流文档格式。

立即体验