Suppr超能文献

CRISPR 筛选鉴定出在. hyperLOPIT-未分配亚细胞定位的蛋白质中与毒力相关的必需基因。

CRISPR screens identify genes essential for virulence among proteins of hyperLOPIT-unassigned subcellular localization in .

机构信息

Department of Immunoparasitology, Research Institute for Microbial Diseases, Osaka, Japan.

Laboratory of Immunoparasitology, WPI Immunology Frontier Research Center, Osaka, Japan.

出版信息

mBio. 2024 Sep 11;15(9):e0172824. doi: 10.1128/mbio.01728-24. Epub 2024 Jul 31.

Abstract

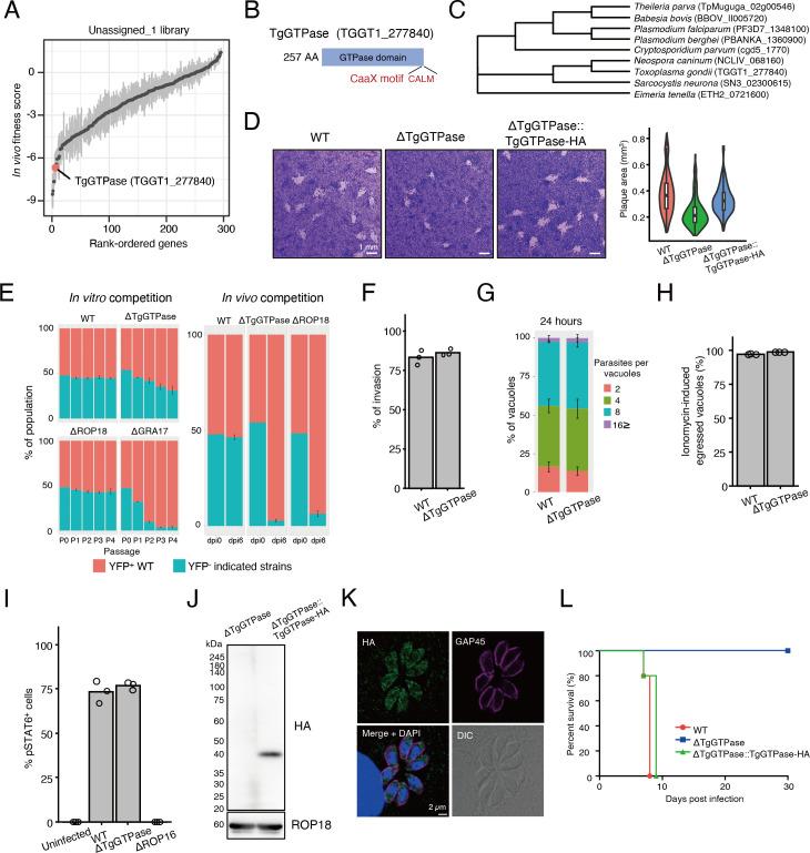
The research field to identify and characterize genes essential for virulence in has been dramatically advanced by a series of clustered regularly interspaced short palindromic repeats (CRISPR) screens. Although subcellular localizations of thousands of proteins were predicted by the spatial proteomic method called hyperLOPIT, those of more than 1,000 proteins remained unassigned, and their essentiality in virulence was also unknown. In this study, we generated two small-scale gRNA libraries targeting approximately 600 hyperLOPIT-unassigned proteins and performed CRISPR screens. As a result, we identified several genes essential for virulence that were previously unreported. We further characterized two candidates, TgGTPase and TgRimM, which are localized in the cytoplasm and the apicoplast, respectively. Both genes are essential for parasite virulence and widely conserved in the phylum Apicomplexa. Collectively, our current study provides a resource for estimating the essentiality of proteins with previously unknown localizations.IMPORTANCE is a protozoan parasite that causes severe infection in immunocompromised patients or newborns. possesses more than 8,000 genes; however, the genes essential for virulence were not fully identified. The apicomplexan parasites, including , developed unique organelles that do not exist in other model organisms; thus, determining the subcellular location of parasite proteins is important for understanding their functions. Here, we used genetic screens that enabled us to investigate hundreds of genes in during mouse infection. We screened approximately 600 parasite proteins with previously unknown subcellular localizations. We identified many novel genes that confer parasite virulence in mice. Among the top hits, we characterized two genes essential for virulence, TgGTPase and TgRimM, which are widely conserved in the phylum Apicomplexa. Our findings will contribute to understanding how apicomplexans adapt to the host environment and cause disease.

摘要

该研究领域通过一系列的成簇规律间隔短回文重复序列(CRISPR)筛选,大大推进了鉴定和描述 毒力相关基因的工作。尽管空间蛋白质组学方法(称为 hyperLOPIT)预测了数千种蛋白质的亚细胞定位,但仍有超过 1000 种蛋白质的定位尚未确定,它们在毒力中的重要性也未知。在这项研究中,我们针对大约 600 种 hyperLOPIT 未分配的蛋白质生成了两个小规模 gRNA 文库,并进行了 CRISPR 筛选。结果,我们鉴定了一些先前未报道的 毒力相关基因。我们进一步对两个候选基因 TgGTPase 和 TgRimM 进行了特征分析,它们分别位于细胞质和顶质体中。这两个基因对寄生虫的毒力都是必需的,并且在顶复门中广泛保守。总的来说,我们的研究为估计以前未知定位的 蛋白质的 重要性提供了资源。

重要的是,一种引起免疫功能低下患者或新生儿严重感染的原生动物寄生虫。拥有超过 8000 个基因;然而,毒力相关的基因并没有被完全鉴定出来。包括 在内的顶复门寄生虫,它们具有在其他模式生物中不存在的独特细胞器;因此,确定寄生虫蛋白的亚细胞定位对于理解它们的功能很重要。在这里,我们使用 遗传筛选,使我们能够在小鼠感染期间研究数百种 基因。我们筛选了大约 600 种以前未知亚细胞定位的寄生虫蛋白。我们鉴定了许多在小鼠中赋予寄生虫毒力的新基因。在最高命中中,我们对两个毒力必需基因 TgGTPase 和 TgRimM 进行了特征分析,它们在顶复门中广泛保守。我们的发现将有助于理解顶复门生物如何适应宿主环境并引起疾病。

https://cdn.ncbi.nlm.nih.gov/pmc/blobs/f49b/11389413/abe10986cd94/mbio.01728-24.f001.jpg

文献AI研究员

20分钟写一篇综述,助力文献阅读效率提升50倍。

立即体验

用中文搜PubMed

大模型驱动的PubMed中文搜索引擎

马上搜索

文档翻译

学术文献翻译模型,支持多种主流文档格式。

立即体验