Suppr超能文献

FOXM1 是 ERalpha 的转录靶标,在乳腺癌内分泌敏感性和耐药性中起关键作用。

FOXM1 is a transcriptional target of ERalpha and has a critical role in breast cancer endocrine sensitivity and resistance.

机构信息

Department of Surgery and Cancer, Imperial College London, London W12 0NN, UK.

出版信息

Oncogene. 2010 May 20;29(20):2983-95. doi: 10.1038/onc.2010.47. Epub 2010 Mar 8.

Abstract

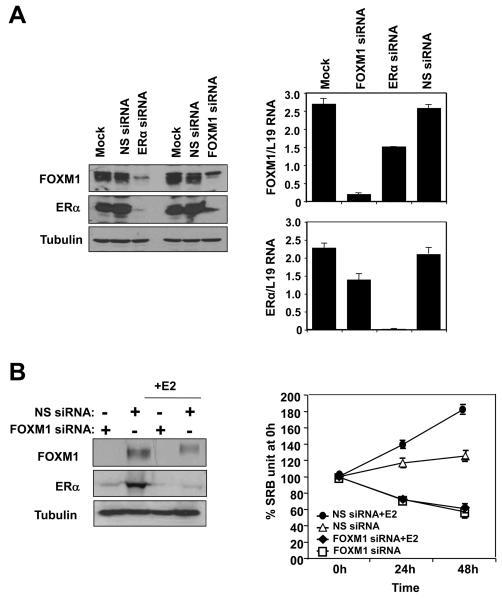
In this study, we investigated the regulation of FOXM1 expression by estrogen receptor alpha (ERalpha) and its role in hormonal therapy and endocrine resistance. FOXM1 protein and mRNA expression was regulated by ER-ligands, including estrogen, tamoxifen (OHT) and fulvestrant (ICI182780; ICI) in breast carcinoma cell lines. Depletion of ERalpha by RNA interference (RNAi) in MCF-7 cells downregulated FOXM1 expression. Reporter gene assays showed that ERalpha activates FOXM1 transcription through an estrogen-response element (ERE) located within the proximal promoter region. The direct binding of ERalpha to the FOXM1 promoter was confirmed in vitro by mobility shift and DNA pull-down assays and in vivo by chromatin immunoprecipitation (ChIP) analysis. Our data also revealed that upon OHT treatment ERalpha recruits histone deacetylases to the ERE site of the FOXM1 promoter, which is associated with a decrease in histone acetylation and transcription activity. Importantly, silencing of FOXM1 by RNAi abolished estrogen-induced MCF-7 cell proliferation and overcame acquired tamoxifen resistance. Conversely, ectopic expression of FOXM1 abrogated the cell cycle arrest mediated by the anti-estrogen OHT. OHT repressed FOXM1 expression in endocrine sensitive but not resistant breast carcinoma cell lines. Furthermore, qRT-PCR analysis of breast cancer patient samples revealed that there was a strong and significant positive correlation between ERalpha and FOXM1 mRNA expression. Collectively, these results show FOXM1 to be a key mediator of the mitogenic functions of ERalpha and estrogen in breast cancer cells, and also suggest that the deregulation of FOXM1 may contribute to anti-estrogen insensitivity.

摘要

在这项研究中,我们研究了雌激素受体 alpha(ERalpha)对 FOXM1 表达的调控及其在激素治疗和内分泌抵抗中的作用。FOXM1 蛋白和 mRNA 表达受 ER 配体调节,包括雌激素、他莫昔芬(OHT)和氟维司群(ICI182780;ICI)在乳腺癌细胞系中。MCF-7 细胞中 ERalpha 的 RNA 干扰(RNAi)耗尽下调了 FOXM1 的表达。报告基因分析表明,ERalpha 通过位于近端启动子区域内的雌激素反应元件(ERE)激活 FOXM1 转录。体外迁移率变动和 DNA 下拉测定以及体内染色质免疫沉淀(ChIP)分析证实了 ERalpha 与 FOXM1 启动子的直接结合。我们的数据还揭示了 OHT 处理后,ERalpha 将组蛋白去乙酰化酶募集到 FOXM1 启动子的 ERE 位点,这与组蛋白乙酰化和转录活性的降低有关。重要的是,RNAi 沉默 FOXM1 可消除雌激素诱导的 MCF-7 细胞增殖并克服获得的他莫昔芬耐药性。相反,外源性表达 FOXM1 可破坏抗雌激素 OHT 介导的细胞周期阻滞。OHT 在内分泌敏感但不耐药的乳腺癌细胞系中抑制 FOXM1 表达。此外,对乳腺癌患者样本的 qRT-PCR 分析显示,ERalpha 和 FOXM1 mRNA 表达之间存在强烈而显著的正相关。总之,这些结果表明 FOXM1 是 ERalpha 和雌激素在乳腺癌细胞中促有丝分裂功能的关键介质,并且还表明 FOXM1 的失调可能导致抗雌激素不敏感。

https://cdn.ncbi.nlm.nih.gov/pmc/blobs/71bd/2874720/90b4720670da/ukmss-28654-f0001.jpg

文献AI研究员

20分钟写一篇综述,助力文献阅读效率提升50倍。

立即体验

用中文搜PubMed

大模型驱动的PubMed中文搜索引擎

马上搜索

文档翻译

学术文献翻译模型,支持多种主流文档格式。

立即体验