Suppr超能文献

叉头转录因子FOXM1通过扩增类干细胞促进雌激素受体阳性乳腺癌的内分泌抵抗和侵袭性。

The forkhead transcription factor FOXM1 promotes endocrine resistance and invasiveness in estrogen receptor-positive breast cancer by expansion of stem-like cancer cells.

作者信息

Bergamaschi Anna, Madak-Erdogan Zeynep, Kim Yu Jin, Choi Yoon-La, Lu Hailing, Katzenellenbogen Benita S

出版信息

Breast Cancer Res. 2014 Sep 12;16(5):436. doi: 10.1186/s13058-014-0436-4.

Abstract

INTRODUCTION

The forkhead transcription factor FOXM1 coordinates expression of cell cycle-related genes and plays a pivotal role in tumorigenesis and cancer progression. We previously showed that FOXM1 acts downstream of 14-3-3ζ signaling, the elevation of which correlates with a more aggressive tumor phenotype. However, the role that FOXM1 might play in engendering resistance to endocrine treatments in estrogen receptor-positive (ER+) patients when tumor FOXM1 is high has not been clearly defined yet.

METHODS

We analyzed FOXM1 protein expression by immunohistochemistry in 501 ER-positive breast cancers. We also mapped genome-wide FOXM1, extracellular signal-regulated kinase 2 and ERα binding events by chromatin immunoprecipitation followed by high-throughput sequencing (ChIP-seq) in hormone-sensitive and resistant breast cancer cells after tamoxifen treatment. These binding profiles were integrated with gene expression data derived from cells before and after FOXM1 knockdown to highlight specific FOXM1 transcriptional networks. We also modulated the levels of FOXM1 and newly discovered FOXM1-regulated genes and examined their impact on the cancer stem-like cell population and on cell invasiveness and resistance to endocrine treatments.

RESULTS

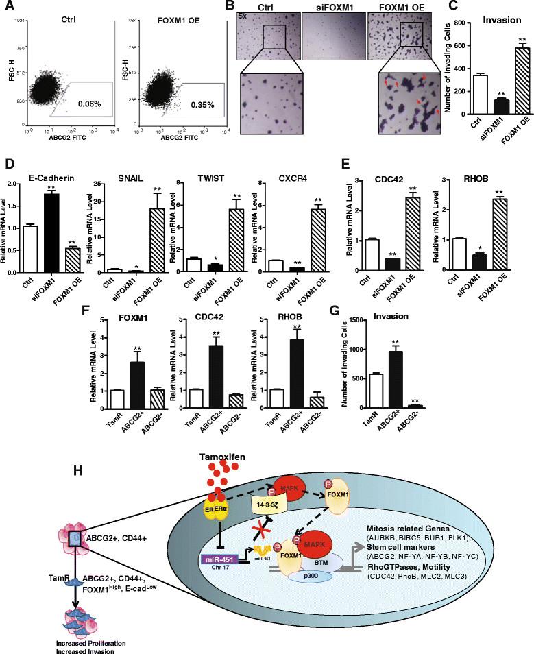
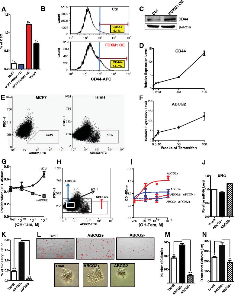
FOXM1 protein expression was high in 20% of the tumors, which correlated with significantly reduced survival in these patients (P = 0.003 by logrank Mantel-Cox test). ChIP-seq analyses revealed that FOXM1 binding sites were enriched at the transcription start site of genes involved in cell-cycle progression, maintenance of stem cell properties, and invasion and metastasis, all of which are associated with a poor prognosis in ERα-positive patients treated with tamoxifen. Integration of binding profiles with gene expression highlighted FOXM1 transcriptional networks controlling cell proliferation, stem cell properties, invasion and metastasis. Increased expression of FOXM1 was associated with an expansion of the cancer stem-like cell population and with increased cell invasiveness and resistance to endocrine treatments. Use of a selective FOXM1 inhibitor proved very effective in restoring endocrine therapy sensitivity and decreasing breast cancer aggressiveness.

CONCLUSIONS

Collectively, our findings uncover novel roles for FOXM1 and FOXM1-regulated genes in promoting cancer stem-like cell properties and therapy resistance. They highlight the relevance of FOXM1 as a therapeutic target to be considered for reducing invasiveness and enhancing breast cancer response to endocrine treatments.

摘要

引言

叉头转录因子FOXM1协调细胞周期相关基因的表达,在肿瘤发生和癌症进展中起关键作用。我们之前表明FOXM1在14-3-3ζ信号下游发挥作用,其升高与更具侵袭性的肿瘤表型相关。然而,当肿瘤中FOXM1水平较高时,FOXM1在雌激素受体阳性(ER+)患者产生内分泌治疗耐药性中可能发挥的作用尚未明确界定。

方法

我们通过免疫组织化学分析了501例ER阳性乳腺癌中FOXM1蛋白的表达。我们还通过染色质免疫沉淀结合高通量测序(ChIP-seq),在他莫昔芬治疗后的激素敏感性和耐药性乳腺癌细胞中,绘制了全基因组范围的FOXM1、细胞外信号调节激酶2和ERα结合事件图谱。这些结合图谱与FOXM1敲低前后细胞的基因表达数据整合,以突出特定的FOXM1转录网络。我们还调节了FOXM1和新发现的FOXM1调控基因的水平,并研究了它们对癌症干细胞样细胞群体以及细胞侵袭性和内分泌治疗耐药性的影响。

结果

20%的肿瘤中FOXM1蛋白表达较高,这与这些患者的生存率显著降低相关(对数秩Mantel-Cox检验,P = 0.003)。ChIP-seq分析显示,FOXM1结合位点在参与细胞周期进程、干细胞特性维持以及侵袭和转移的基因转录起始位点富集,所有这些都与他莫昔芬治疗的ERα阳性患者的不良预后相关。结合图谱与基因表达的整合突出了控制细胞增殖、干细胞特性、侵袭和转移的FOXM1转录网络。FOXM1表达增加与癌症干细胞样细胞群体的扩大以及细胞侵袭性增加和内分泌治疗耐药性相关。使用选择性FOXM1抑制剂被证明在恢复内分泌治疗敏感性和降低乳腺癌侵袭性方面非常有效。

结论

总体而言,我们的研究结果揭示了FOXM1和FOXM1调控基因在促进癌症干细胞样细胞特性和治疗耐药性方面的新作用。它们突出了FOXM1作为一个治疗靶点的相关性,应考虑将其用于降低侵袭性和增强乳腺癌对内分泌治疗的反应。

https://cdn.ncbi.nlm.nih.gov/pmc/blobs/16ad/4303117/26e377bab845/13058_2014_436_Fig1_HTML.jpg

文献AI研究员

20分钟写一篇综述,助力文献阅读效率提升50倍。

立即体验

用中文搜PubMed

大模型驱动的PubMed中文搜索引擎

马上搜索

文档翻译

学术文献翻译模型,支持多种主流文档格式。

立即体验