Suppr超能文献

在合成基因网络中调整和控制基因表达噪声。

Tuning and controlling gene expression noise in synthetic gene networks.

机构信息

Department of Biomedical Engineering, Howard Hughes Medical Institute, Center for BioDynamics & Center for Advanced Biotechnology, Department of Biology, Boston University, Boston, MA 02215, USA.

出版信息

Nucleic Acids Res. 2010 May;38(8):2712-26. doi: 10.1093/nar/gkq091. Epub 2010 Mar 8.

Abstract

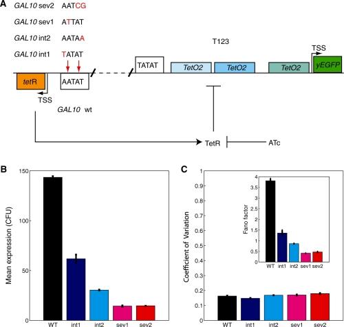
Synthetic gene networks can be used to control gene expression and cellular phenotypes in a variety of applications. In many instances, however, such networks can behave unreliably due to gene expression noise. Accordingly, there is a need to develop systematic means to tune gene expression noise, so that it can be suppressed in some cases and harnessed in others, e.g. in cellular differentiation to create population-wide heterogeneity. Here, we present a method for controlling noise in synthetic eukaryotic gene expression systems, utilizing reduction of noise levels by TATA box mutations and noise propagation in transcriptional cascades. Specifically, we introduce TATA box mutations into promoters driving TetR expression and show that these mutations can be used to effectively tune the noise of a target gene while decoupling it from the mean, with negligible effects on the dynamic range and basal expression. We apply mathematical and computational modeling to explain the experimentally observed effects of TATA box mutations. This work, which highlights some important aspects of noise propagation in gene regulatory cascades, has practical implications for implementing gene expression control in synthetic gene networks.

摘要

合成基因网络可用于在各种应用中控制基因表达和细胞表型。然而,在许多情况下,由于基因表达噪声,这些网络的行为可能不可靠。因此,需要开发系统的方法来调整基因表达噪声,以便在某些情况下抑制它,而在其他情况下利用它,例如在细胞分化中产生全细胞异质性。在这里,我们提出了一种控制合成真核基因表达系统中噪声的方法,利用 TATA 框突变降低噪声水平和转录级联中的噪声传播。具体来说,我们在驱动 TetR 表达的启动子中引入 TATA 框突变,并表明这些突变可用于有效调整目标基因的噪声,同时将其与平均值解耦,对动态范围和基础表达几乎没有影响。我们应用数学和计算建模来解释 TATA 框突变的实验观察到的影响。这项工作突出了基因调控级联中噪声传播的一些重要方面,对在合成基因网络中实现基因表达控制具有实际意义。

https://cdn.ncbi.nlm.nih.gov/pmc/blobs/2435/2860118/93a6ff5cda31/gkq091f1.jpg

文献AI研究员

20分钟写一篇综述,助力文献阅读效率提升50倍。

立即体验

用中文搜PubMed

大模型驱动的PubMed中文搜索引擎

马上搜索

文档翻译

学术文献翻译模型,支持多种主流文档格式。

立即体验