Suppr超能文献

ADAM17 解整合素金属蛋白酶在小鼠肠道炎症和再生中的关键作用。

Critical role of the disintegrin metalloprotease ADAM17 for intestinal inflammation and regeneration in mice.

机构信息

Institute of Biochemistry, Christian-Albrechts-University Kiel, D-24098 Kiel, Germany.

出版信息

J Exp Med. 2010 Aug 2;207(8):1617-24. doi: 10.1084/jem.20092366. Epub 2010 Jul 5.

Abstract

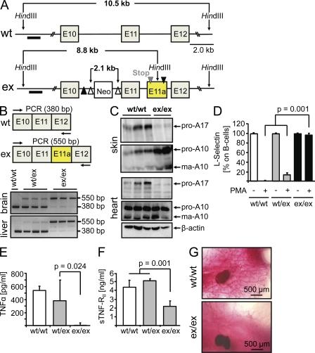
The protease a disintegrin and metalloprotease (ADAM) 17 cleaves tumor necrosis factor (TNF), L-selectin, and epidermal growth factor receptor (EGF-R) ligands from the plasma membrane. ADAM17 is expressed in most tissues and is up-regulated during inflammation and cancer. ADAM17-deficient mice are not viable. Conditional ADAM17 knockout models demonstrated proinflammatory activities of ADAM17 in septic shock via shedding of TNF. We used a novel gene targeting strategy to generate mice with dramatically reduced ADAM17 levels in all tissues. The resulting mice called ADAM17(ex/ex) were viable, showed compromised shedding of ADAM17 substrates from the cell surface, and developed eye, heart, and skin defects as a consequence of impaired EGF-R signaling caused by failure of shedding of EGF-R ligands. Unexpectedly, although the intestine of unchallenged homozygous ADAM17(ex/ex) mice was normal, ADAM17(ex/ex) mice showed substantially increased susceptibility to inflammation in dextran sulfate sodium colitis. This was a result of impaired shedding of EGF-R ligands resulting in failure to phosphorylate STAT3 via the EGF-R and, consequently, in defective regeneration of epithelial cells and breakdown of the intestinal barrier. Besides regulating the systemic availability of the proinflammatory cytokine TNF, our results demonstrate that ADAM17 is needed for vital regenerative activities during the immune response. Thus, our mouse model will help investigate ADAM17 as a potential drug target.

摘要

解整合素金属蛋白酶 17(ADAM17)可将肿瘤坏死因子(TNF)、L-选择素和表皮生长因子受体(EGF-R)配体从质膜上切割下来。ADAM17 在大多数组织中表达,并在炎症和癌症期间上调。ADAM17 缺陷型小鼠不能存活。条件性 ADAM17 敲除模型表明,ADAM17 通过 TNF 的脱落,在脓毒性休克中具有促炎活性。我们使用一种新的基因靶向策略,在所有组织中产生 ADAM17 水平显著降低的小鼠。由此产生的称为 ADAM17(ex/ex) 的小鼠具有活力,其细胞表面 ADAM17 底物的脱落受到影响,并且由于 EGF-R 配体脱落失败导致 EGF-R 信号转导受损,从而导致眼睛、心脏和皮肤缺陷。出乎意料的是,尽管未受挑战的纯合子 ADAM17(ex/ex) 小鼠的肠道正常,但 ADAM17(ex/ex) 小鼠在葡聚糖硫酸钠结肠炎中对炎症的易感性显著增加。这是由于 EGF-R 配体的脱落受损,导致 EGF-R 无法磷酸化 STAT3,因此上皮细胞的再生和肠道屏障的破坏受损。除了调节促炎细胞因子 TNF 的系统可用性外,我们的结果表明 ADAM17 是免疫反应期间重要的再生活动所必需的。因此,我们的小鼠模型将有助于研究 ADAM17 作为潜在的药物靶点。

https://cdn.ncbi.nlm.nih.gov/pmc/blobs/a006/2916135/936b061218cb/JEM_20092366_RGB_Fig1.jpg

文献AI研究员

20分钟写一篇综述,助力文献阅读效率提升50倍。

立即体验

用中文搜PubMed

大模型驱动的PubMed中文搜索引擎

马上搜索

文档翻译

学术文献翻译模型,支持多种主流文档格式。

立即体验