Suppr超能文献

上皮细胞衍生的去整合素和金属蛋白酶 17 通过激活 EGFR 赋予结肠炎症抵抗能力。

Epithelial Cell-Derived a Disintegrin and Metalloproteinase-17 Confers Resistance to Colonic Inflammation Through EGFR Activation.

机构信息

Department of Pathology, Keio University School of Medicine, Tokyo, Japan.

Department of Orthopedic Surgery, Keio University School of Medicine, Tokyo, Japan.

出版信息

EBioMedicine. 2016 Feb 9;5:114-24. doi: 10.1016/j.ebiom.2016.02.007. eCollection 2016 Mar.

Abstract

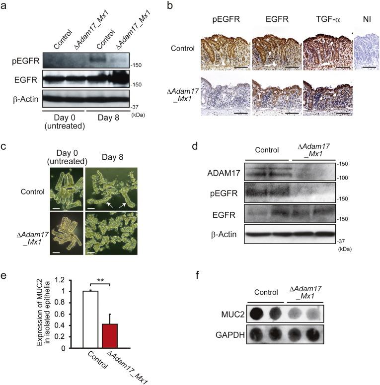
Epithelial regeneration is a key process for the recovery from ulcerative colitis (UC). Here we demonstrate that a disintegrin and metalloproteinase-17 (ADAM17), a main sheddase for tumor necrosis factor (TNF)-α, is essential for defensive epithelial properties against UC by promoting epithelial cell growth and goblet cell differentiation in mouse and human. Mice with systemic deletion of Adam17 developed severe dextran sulfate sodium-induced colitis when compared to mice with myeloid cell Adam17 deletion or control littermates. ADAM17 was predominantly expressed by regenerating epithelia in control mice, and its loss or inhibition attenuated epidermal growth factor receptor (EGFR) activation, epithelial proliferation, mucus production and barrier functions. Conversely, ectopic EGFR stimulation promoted epithelial regeneration thereby partially rescuing the severe colitis caused by ADAM17 deficiency. In UC patients, epithelial ADAM17 expression positively correlated with both cell proliferation and goblet cell number. These findings suggest that maintaining ADAM17-EGFR epithelial signaling is necessary for the recovery from UC and would be beneficial to therapeutic strategies targeting ADAM17-mediated TNF-α shedding.

摘要

上皮再生是溃疡性结肠炎(UC)恢复的关键过程。在这里,我们证明了一种解整合素金属蛋白酶 17(ADAM17),它是肿瘤坏死因子(TNF)-α的主要脱落酶,通过促进上皮细胞生长和杯状细胞分化,对于对抗 UC 的防御性上皮特性是必不可少的,无论是在小鼠还是人类中。与骨髓细胞 Adam17 缺失或对照同窝仔鼠相比,全身性缺失 Adam17 的小鼠在葡聚糖硫酸钠诱导的结肠炎中表现出严重的疾病。在对照小鼠中,ADAM17 主要由再生上皮表达,其缺失或抑制可减弱表皮生长因子受体(EGFR)的激活、上皮增殖、粘液产生和屏障功能。相反,异位 EGFR 刺激促进上皮再生,从而部分挽救由 ADAM17 缺乏引起的严重结肠炎。在 UC 患者中,上皮 ADAM17 表达与细胞增殖和杯状细胞数量呈正相关。这些发现表明,维持 ADAM17-EGFR 上皮信号传导对于 UC 的恢复是必要的,并且对针对 ADAM17 介导的 TNF-α脱落的治疗策略有益。

https://cdn.ncbi.nlm.nih.gov/pmc/blobs/ca61/4816818/fd860b14e47c/gr3.jpg

文献AI研究员

20分钟写一篇综述,助力文献阅读效率提升50倍。

立即体验

用中文搜PubMed

大模型驱动的PubMed中文搜索引擎

马上搜索

文档翻译

学术文献翻译模型,支持多种主流文档格式。

立即体验