Suppr超能文献

基于蛋白质组证据的贝叶斯整合鉴定蛋白酪氨酸磷酸酶 PTP1B 的新底物。

Identification of new substrates of the protein-tyrosine phosphatase PTP1B by Bayesian integration of proteome evidence.

机构信息

Department of Biology, University of Rome Tor Vergata, Via della Ricerca Scientifica, 00144 Rome, Italy.

出版信息

J Biol Chem. 2011 Feb 11;286(6):4173-85. doi: 10.1074/jbc.M110.157420. Epub 2010 Dec 1.

Abstract

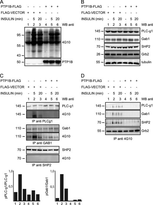
There is growing evidence that tyrosine phosphatases display an intrinsic enzymatic preference for the sequence context flanking the target phosphotyrosines. On the other hand, substrate selection in vivo is decisively guided by the enzyme-substrate connectivity in the protein interaction network. We describe here a system wide strategy to infer physiological substrates of protein-tyrosine phosphatases. Here we integrate, by a Bayesian model, proteome wide evidence about in vitro substrate preference, as determined by a novel high-density peptide chip technology, and "closeness" in the protein interaction network. This allows to rank candidate substrates of the human PTP1B phosphatase. Ultimately a variety of in vitro and in vivo approaches were used to verify the prediction that the tyrosine phosphorylation levels of five high-ranking substrates, PLC-γ1, Gab1, SHP2, EGFR, and SHP1, are indeed specifically modulated by PTP1B. In addition, we demonstrate that the PTP1B-mediated dephosphorylation of Gab1 negatively affects its EGF-induced association with the phosphatase SHP2. The dissociation of this signaling complex is accompanied by a decrease of ERK MAP kinase phosphorylation and activation.

摘要

越来越多的证据表明,酪氨酸磷酸酶对靶磷酸酪氨酸侧翼的序列结构具有内在的酶促偏好。另一方面,体内的底物选择是由蛋白质相互作用网络中的酶-底物连接决定性地指导的。我们在这里描述了一种系统的策略来推断蛋白质酪氨酸磷酸酶的生理底物。在这里,我们通过贝叶斯模型整合了蛋白质组范围内的体外底物偏好证据,这些证据是通过一种新的高密度肽芯片技术确定的,以及蛋白质相互作用网络中的“接近度”。这使得我们能够对人 PTP1B 磷酸酶的候选底物进行排序。最终,我们使用各种体外和体内方法验证了这样一个预测,即 PTP1B 特异性调节五种排名较高的底物(PLC-γ1、Gab1、SHP2、EGFR 和 SHP1)的酪氨酸磷酸化水平。此外,我们证明 Gab1 的 PTP1B 介导的去磷酸化会负向影响其与磷酸酶 SHP2 的 EGF 诱导结合。这种信号复合物的解离伴随着 ERK MAP 激酶磷酸化和激活的减少。

https://cdn.ncbi.nlm.nih.gov/pmc/blobs/547e/3039405/aeafe6eda442/zbc0091149310001.jpg

文献AI研究员

20分钟写一篇综述,助力文献阅读效率提升50倍。

立即体验

用中文搜PubMed

大模型驱动的PubMed中文搜索引擎

马上搜索

文档翻译

学术文献翻译模型,支持多种主流文档格式。

立即体验