Suppr超能文献

一种新型细胞外热休克蛋白 90 介导的 LRP1 共受体功能调节 EphA2 依赖的神经胶质瘤细胞侵袭。

A novel extracellular Hsp90 mediated co-receptor function for LRP1 regulates EphA2 dependent glioblastoma cell invasion.

机构信息

Department of Cell and Molecular Pharmacology, Medical University of South Carolina, Charleston, South Carolina, United States of America.

出版信息

PLoS One. 2011 Mar 8;6(3):e17649. doi: 10.1371/journal.pone.0017649.

Abstract

BACKGROUND

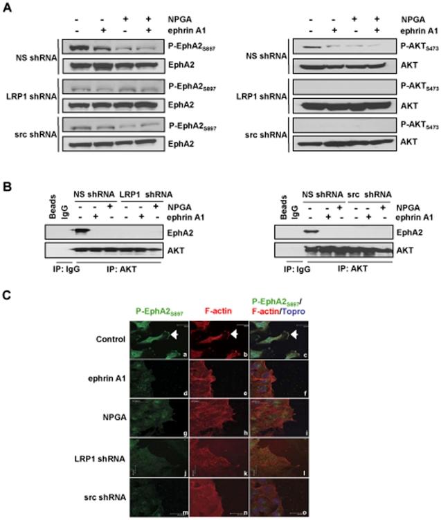
Extracellular Hsp90 protein (eHsp90) potentiates cancer cell motility and invasion through a poorly understood mechanism involving ligand mediated function with its cognate receptor LRP1. Glioblastoma multiforme (GBM) represents one of the most aggressive and lethal brain cancers. The receptor tyrosine kinase EphA2 is overexpressed in the majority of GBM specimens and is a critical mediator of GBM invasiveness through its AKT dependent activation of EphA2 at S897 (P-EphA2(S897)). We explored whether eHsp90 may confer invasive properties to GBM via regulation of EphA2 mediated signaling.

PRINCIPAL FINDINGS

We find that eHsp90 signaling is essential for sustaining AKT activation, P-EphA2(S897), lamellipodia formation, and concomitant GBM cell motility and invasion. Furthermore, eHsp90 promotes the recruitment of LRP1 to EphA2 in an AKT dependent manner. A finding supported by biochemical methodology and the dual expression of LRP1 and P-EphA2(S897) in primary and recurrent GBM tumor specimens. Moreover, hypoxia mediated facilitation of GBM motility and invasion is dependent upon eHsp90-LRP1 signaling. Hypoxia dramatically elevated surface expression of both eHsp90 and LRP1, concomitant with eHsp90 dependent activation of src, AKT, and EphA2.

SIGNIFICANCE

We herein demonstrate a novel crosstalk mechanism involving eHsp90-LRP1 dependent regulation of EphA2 function. We highlight a dual role for eHsp90 in transducing signaling via LRP1, and in facilitating LRP1 co-receptor function for EphA2. Taken together, our results demonstrate activation of the eHsp90-LRP1 signaling axis as an obligate step in the initiation and maintenance of AKT signaling and EphA2 activation, thereby implicating this pathway as an integral component contributing to the aggressive nature of GBM.

摘要

背景

细胞外热休克蛋白 90 蛋白(eHsp90)通过一种尚未完全理解的机制增强癌细胞的运动和侵袭能力,该机制涉及配体介导的功能与其同源受体 LRP1 结合。多形性胶质母细胞瘤(GBM)是最具侵袭性和致命性的脑癌之一。受体酪氨酸激酶 EphA2 在大多数 GBM 标本中过度表达,并且通过 EphA2 在 S897 处(P-EphA2(S897))的 AKT 依赖性激活,是 GBM 侵袭性的关键介质。我们探讨了 eHsp90 是否可以通过调节 EphA2 介导的信号传导来赋予 GBM 侵袭性。

主要发现

我们发现 eHsp90 信号对于维持 AKT 激活、P-EphA2(S897)、片状伪足形成以及伴随的 GBM 细胞运动和侵袭是必不可少的。此外,eHsp90 以 AKT 依赖性方式促进 LRP1 向 EphA2 的募集。该发现得到了生化方法学和 LRP1 和 P-EphA2(S897)在原发性和复发性 GBM 肿瘤标本中的双重表达的支持。此外,缺氧介导的 GBM 运动和侵袭的促进依赖于 eHsp90-LRP1 信号。缺氧显著增加了 eHsp90 和 LRP1 的表面表达,同时伴随着 eHsp90 依赖性激活 src、AKT 和 EphA2。

意义

我们在此证明了一种涉及 eHsp90-LRP1 依赖性 EphA2 功能调节的新型串扰机制。我们强调了 eHsp90 在通过 LRP1 转导信号以及促进 EphA2 的 LRP1 共受体功能方面的双重作用。总之,我们的研究结果表明,激活 eHsp90-LRP1 信号轴是启动和维持 AKT 信号和 EphA2 激活的必需步骤,从而表明该途径是构成 GBM 侵袭性的重要组成部分。

https://cdn.ncbi.nlm.nih.gov/pmc/blobs/fd5e/3050925/58895749d337/pone.0017649.g001.jpg

文献AI研究员

20分钟写一篇综述,助力文献阅读效率提升50倍。

立即体验

用中文搜PubMed

大模型驱动的PubMed中文搜索引擎

马上搜索

文档翻译

学术文献翻译模型,支持多种主流文档格式。

立即体验