Suppr超能文献

EphA2通过与Akt相互作用促进神经胶质瘤干细胞在体内的浸润性侵袭,并调节干细胞特性。

EphA2 promotes infiltrative invasion of glioma stem cells in vivo through cross-talk with Akt and regulates stem cell properties.

作者信息

Miao H, Gale N W, Guo H, Qian J, Petty A, Kaspar J, Murphy A J, Valenzuela D M, Yancopoulos G, Hambardzumyan D, Lathia J D, Rich J N, Lee J, Wang B

机构信息

1] Rammelkamp Center for Research, MetroHealth Medical Center, Case Western Reserve University School of Medicine, Cleveland, OH, USA [2] Department of Pharmacology and Oncology, Case Western Reserve University School of Medicine, Cleveland, OH, USA.

VelociGene Division, Regeneron Pharmaceuticals Inc., Tarrytown, NY, USA.

出版信息

Oncogene. 2015 Jan 29;34(5):558-67. doi: 10.1038/onc.2013.590. Epub 2014 Feb 3.

Abstract

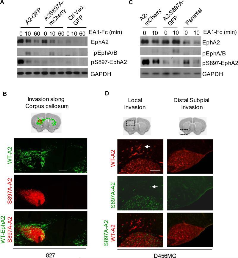
Diffuse infiltrative invasion is a major cause for the dismal prognosis of glioblastoma multiforme (GBM), but the underlying mechanisms remain incompletely understood. Using human glioma stem cells (GSCs) that recapitulate the invasive propensity of primary GBM, we find that EphA2 critically regulates GBM invasion in vivo. EphA2 was expressed in all seven GSC lines examined, and overexpression of EphA2 enhanced intracranial invasion. The effects required Akt-mediated phosphorylation of EphA2 on serine 897. In vitro the Akt-EphA2 signaling axis is maintained in the absence of ephrin-A ligands and is disrupted upon ligand stimulation. To test whether ephrin-As in tumor microenvironment can regulate GSC invasion, the newly established Efna1;Efna3;Efna4 triple knockout mice (TKO) were used in an ex vivo brain slice invasion assay. We observed significantly increased GSC invasion through the brain slices of TKO mice relative to wild-type (WT) littermates. Mechanistically EphA2 knockdown suppressed stem cell properties of GSCs, causing diminished self-renewal, reduced stem marker expression and decreased tumorigenicity. In a subset of GSCs, the reduced stem cell properties were associated with lower Sox2 expression. Overexpression of EphA2 promoted stem cell properties in a kinase-independent manner and increased Sox2 expression. Disruption of Akt-EphA2 cross-talk attenuated stem cell marker expression and neurosphere formation while having minimal effects on tumorigenesis. Taken together, the results show that EphA2 endows invasiveness of GSCs in vivo in cooperation with Akt and regulates glioma stem cell properties.

摘要

弥漫性浸润性侵袭是多形性胶质母细胞瘤(GBM)预后不良的主要原因,但其潜在机制仍未完全阐明。利用能够重现原发性GBM侵袭倾向的人胶质瘤干细胞(GSCs),我们发现EphA2在体内对GBM侵袭起着关键调节作用。在所检测的7种GSC系中均表达EphA2,EphA2的过表达增强了颅内侵袭。这些效应需要Akt介导的EphA2丝氨酸897位点的磷酸化。在体外,Akt-EphA2信号轴在缺乏ephrin-A配体的情况下得以维持,而在配体刺激时被破坏。为了测试肿瘤微环境中的ephrin-As是否能调节GSC侵袭,我们将新建立的Efna1;Efna3;Efna4三基因敲除小鼠(TKO)用于离体脑片侵袭试验。我们观察到,相对于野生型(WT)同窝小鼠,GSC通过TKO小鼠脑片的侵袭显著增加。从机制上讲,EphA2的敲低抑制了GSCs的干细胞特性,导致自我更新能力下降、干细胞标志物表达减少以及致瘤性降低。在一部分GSCs中,干细胞特性的降低与较低的Sox2表达有关。EphA2的过表达以不依赖激酶的方式促进干细胞特性并增加Sox2表达。Akt-EphA2相互作用的破坏减弱了干细胞标志物的表达和神经球的形成,而对肿瘤发生的影响最小。综上所述,结果表明EphA2与Akt协同赋予GSCs体内侵袭性,并调节胶质瘤干细胞特性。

https://cdn.ncbi.nlm.nih.gov/pmc/blobs/ed52/4119862/a3e16036ec64/nihms-551118-f0001.jpg

文献AI研究员

20分钟写一篇综述,助力文献阅读效率提升50倍。

立即体验

用中文搜PubMed

大模型驱动的PubMed中文搜索引擎

马上搜索

文档翻译

学术文献翻译模型,支持多种主流文档格式。

立即体验