Suppr超能文献

海洋细菌 Vibrio sp. QY101 胞外多糖的抗生物膜活性。

Antibiofilm activity of an exopolysaccharide from marine bacterium Vibrio sp. QY101.

机构信息

Key Laboratory of Marine Drugs, Chinese Ministry of Education, Ocean University of China, Qingdao, People's Republic of China.

出版信息

PLoS One. 2011 Apr 7;6(4):e18514. doi: 10.1371/journal.pone.0018514.

Abstract

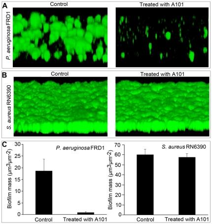
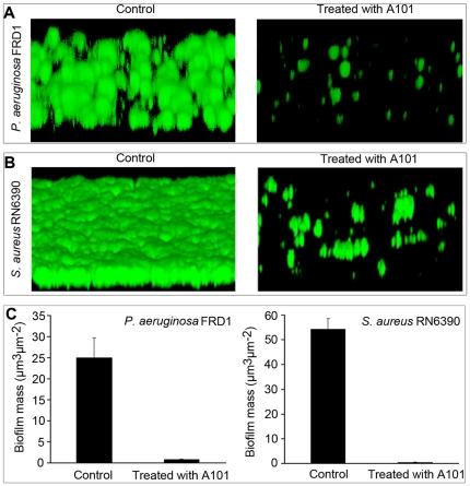
Bacterial exopolysaccharides have always been suggested to play crucial roles in the bacterial initial adhesion and the development of complex architecture in the later stages of bacterial biofilm formation. However, Escherichia coli group II capsular polysaccharide was characterized to exert broad-spectrum biofilm inhibition activity. In this study, we firstly reported that a bacterial exopolysaccharide (A101) not only inhibits biofilm formation of many bacteria but also disrupts established biofilm of some strains. A101 with an average molecular weight of up to 546 KDa, was isolated and purified from the culture supernatant of the marine bacterium Vibrio sp. QY101 by ethanol precipitation, iron-exchange chromatography and gel filtration chromatography. High performance liquid chromatography traces of the hydrolyzed polysaccharides showed that A101 is primarily consisted of galacturonic acid, glucuronic acid, rhamnose and glucosamine. A101 was demonstrated to inhibit biofilm formation by a wide range of Gram-negative and Gram-positive bacteria without antibacterial activity. Furthermore, A101 displayed a significant disruption on the established biofilm produced by Pseudomonas aeruginosa, but not by Staphylococcus aureus. Importantly, A101 increased the aminoglycosides antibiotics' capability of killing P. aeruginosa biofilm. Cell primary attachment to surfaces and intercellular aggregates assays suggested that A101 inhibited cell aggregates of both P. aeruginosa and S. aureus, while the cell-surface interactions inhibition only occurred in S. aureus, and the pre-formed cell aggregates dispersion induced by A101 only occurred in P. aeruginosa. Taken together, these data identify the antibiofilm activity of A101, which may make it potential in the design of new therapeutic strategies for bacterial biofilm-associated infections and limiting biofilm formation on medical indwelling devices. The found of A101 antibiofilm activity may also promote a new recognition about the functions of bacterial exopolysaccharides.

摘要

细菌胞外多糖一直被认为在细菌初始黏附以及细菌生物膜形成后期复杂结构的发展中发挥着关键作用。然而,大肠杆菌 II 型荚膜多糖被证实具有广谱生物膜抑制活性。在本研究中,我们首先报道了一种细菌胞外多糖(A101)不仅能抑制多种细菌的生物膜形成,还能破坏某些菌株已形成的生物膜。A101 的平均分子量高达 546 kDa,是从海洋细菌 Vibrio sp. QY101 的培养上清液中通过乙醇沉淀、铁交换层析和凝胶过滤层析分离和纯化得到的。水解多糖的高效液相色谱痕迹表明,A101 主要由半乳糖醛酸、葡萄糖醛酸、鼠李糖和葡萄糖胺组成。A101 被证明对多种革兰氏阴性和革兰氏阳性细菌的生物膜形成具有抑制作用,而没有抗菌活性。此外,A101 对铜绿假单胞菌已形成的生物膜有显著的破坏作用,但对金黄色葡萄球菌没有作用。重要的是,A101 增加了氨基糖苷类抗生素杀死铜绿假单胞菌生物膜的能力。细胞初始黏附到表面和细胞间聚集的实验表明,A101 抑制了铜绿假单胞菌和金黄色葡萄球菌的细胞聚集,而细胞表面相互作用的抑制仅发生在金黄色葡萄球菌中,A101 诱导的已形成的细胞聚集的分散仅发生在铜绿假单胞菌中。综上所述,这些数据表明了 A101 的抗生物膜活性,这可能使其在设计针对细菌生物膜相关感染的新治疗策略和限制医疗留置装置上生物膜形成方面具有潜力。A101 抗生物膜活性的发现也可能促进对细菌胞外多糖功能的新认识。

https://cdn.ncbi.nlm.nih.gov/pmc/blobs/dae3/3072402/219a7c2d71f9/pone.0018514.g001.jpg

文献AI研究员

20分钟写一篇综述,助力文献阅读效率提升50倍。

立即体验

用中文搜PubMed

大模型驱动的PubMed中文搜索引擎

马上搜索

文档翻译

学术文献翻译模型,支持多种主流文档格式。

立即体验