Suppr超能文献

CDK1 活性受抑制使 BRCA 功能正常的癌症对 PARP 抑制剂敏感。

Compromised CDK1 activity sensitizes BRCA-proficient cancers to PARP inhibition.

机构信息

Department of Medical Oncology, Dana-Farber Cancer Institute and Harvard Medical School, Boston, Massachusetts, USA.

出版信息

Nat Med. 2011 Jun 26;17(7):875-82. doi: 10.1038/nm.2377.

Abstract

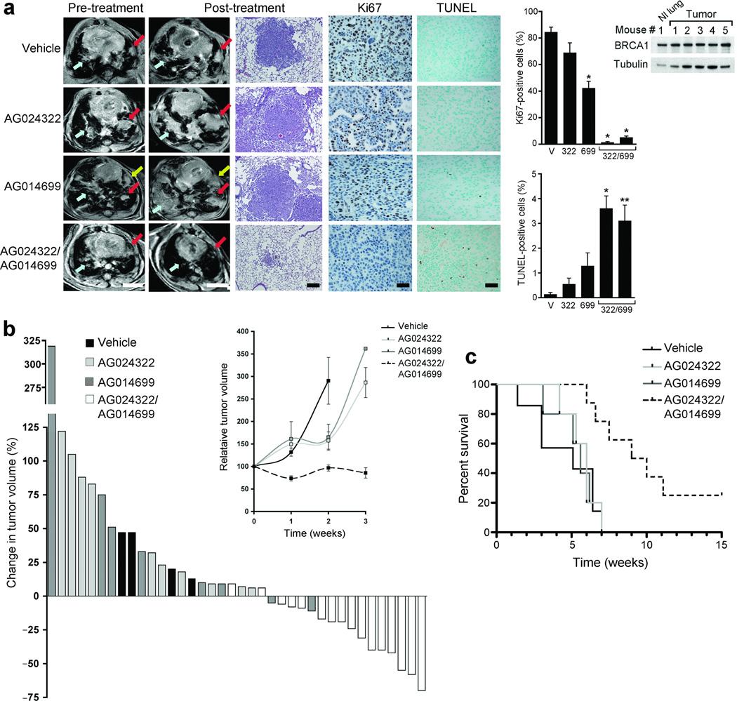
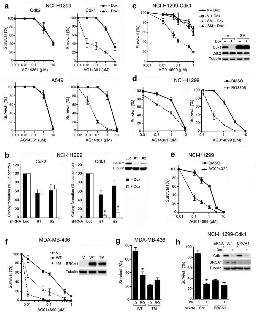
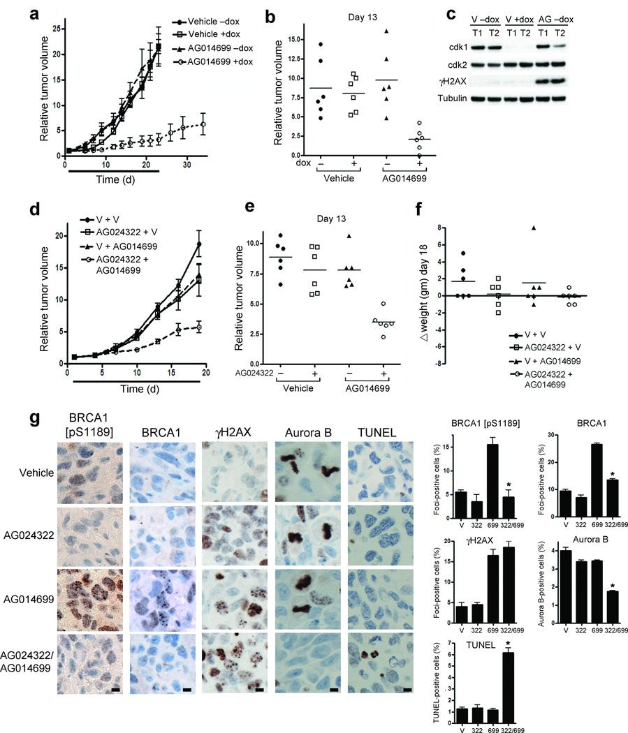
Cells that are deficient in homologous recombination, such as those that lack functional breast cancer-associated 1 (BRCA1) or BRCA2, are hypersensitive to inhibition of poly(ADP-ribose) polymerase (PARP). However, BRCA-deficient tumors represent only a small fraction of adult cancers, which might restrict the therapeutic utility of PARP inhibitor monotherapy. Cyclin-dependent kinase 1 (Cdk1) phosphorylates BRCA1, and this is essential for efficient formation of BRCA1 foci. Here we show that depletion or inhibition of Cdk1 compromises the ability of cells to repair DNA by homologous recombination. Combined inhibition of Cdk1 and PARP in BRCA-wild-type cancer cells resulted in reduced colony formation, delayed growth of human tumor xenografts and tumor regression with prolonged survival in a mouse model of lung adenocarcinoma. Inhibition of Cdk1 did not sensitize nontransformed cells or tissues to inhibition of PARP. Because reduced Cdk1 activity impaired BRCA1 function and consequently, repair by homologous recombination, inhibition of Cdk1 represents a plausible strategy for expanding the utility of PARP inhibitors to BRCA-proficient cancers.

摘要

细胞同源重组缺陷,如缺乏功能性乳腺癌相关基因 1(BRCA1)或 BRCA2 的细胞,对聚(ADP-核糖)聚合酶(PARP)的抑制作用非常敏感。然而,BRCA 缺陷的肿瘤仅占成人癌症的一小部分,这可能限制了 PARP 抑制剂单药治疗的疗效。细胞周期蛋白依赖性激酶 1(Cdk1)可磷酸化 BRCA1,这对 BRCA1 焦点的有效形成至关重要。在这里,我们发现 Cdk1 的耗竭或抑制会损害细胞通过同源重组修复 DNA 的能力。在 BRCA 野生型癌细胞中同时抑制 Cdk1 和 PARP 会导致集落形成减少、人肿瘤异种移植物生长延迟以及在肺腺癌小鼠模型中延长生存期导致肿瘤消退。抑制 Cdk1 不会使非转化细胞或组织对 PARP 抑制敏感。因为降低 Cdk1 活性会损害 BRCA1 功能,从而影响同源重组修复,因此抑制 Cdk1 可能是将 PARP 抑制剂扩大应用于 BRCA 功能正常的癌症的合理策略。

https://cdn.ncbi.nlm.nih.gov/pmc/blobs/d958/3272302/af790eae8493/nihms288730f1.jpg

文献AI研究员

20分钟写一篇综述,助力文献阅读效率提升50倍。

立即体验

用中文搜PubMed

大模型驱动的PubMed中文搜索引擎

马上搜索

文档翻译

学术文献翻译模型,支持多种主流文档格式。

立即体验