Suppr超能文献

Eya2 通过诱导 TGF-β 信号、上皮-间充质转化和癌症干细胞特性,介导 Six1 的促转移功能。

Eya2 is required to mediate the pro-metastatic functions of Six1 via the induction of TGF-β signaling, epithelial-mesenchymal transition, and cancer stem cell properties.

机构信息

Department of Biochemistry and Molecular Genetics, University of Colorado Anschutz Medical Campus, Aurora, CO 80045, USA.

出版信息

Oncogene. 2012 Feb 2;31(5):552-62. doi: 10.1038/onc.2011.259. Epub 2011 Jun 27.

Abstract

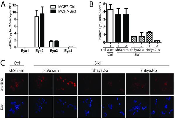
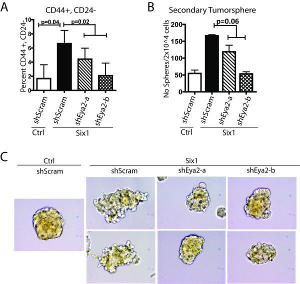
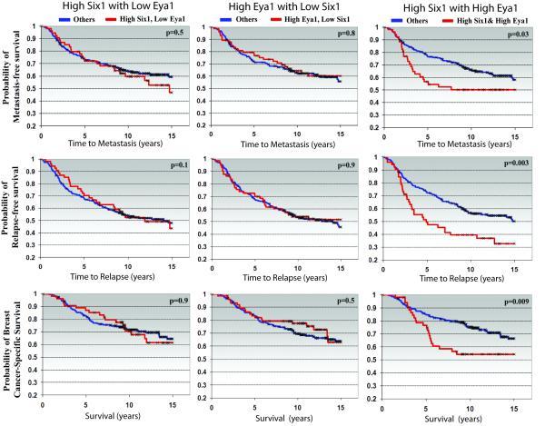
Six1 is a critical regulator of embryonic development that requires interaction with the Eya family of proteins (Eya1-4) to activate the transcription of genes involved in neurogenesis, myogenesis and nephrogenesis. Although expression of Six1 and Eya family members is predominantly observed in development, their overexpression is observed in numerous cancers. Importantly, both Six1 and Eya have independently been shown to mediate breast cancer metastasis, but whether they functionally interact during tumor progression has not been explored. Herein, we demonstrate that knockdown of Eya2 in MCF7 mammary carcinoma cells reverses the ability of Six1 to induce transforming growth factor-β signaling, as well as to induce characteristics associated with epithelial-mesenchymal transition and cancer stem cells, suggesting that Six1 is dependent on Eya2 to mediate numerous pro-metastatic characteristics. The importance of the Six1-Eya interaction in human breast cancer is underscored by the finding that high levels of Six1 correlate with shortened time to relapse and metastasis as well as decreased survival only when co-expressed with high levels of Eya2. Overall, these data implicate Eya2 as a necessary co-factor for many of the metastasis promoting functions of Six1, suggesting that targeting the Six1-Eya interaction may inhibit breast cancer progression. As Six1 and Eya2 are not highly expressed in most adult tissues, the Six1-Eya interaction may be a valuable future therapeutic target whose inhibition would be expected to impair breast cancer progression while conferring limited side effects.

摘要

Six1 是胚胎发育的关键调节因子,需要与 Eya 蛋白家族(Eya1-4)相互作用,以激活参与神经发生、肌发生和肾发生的基因的转录。尽管 Six1 和 Eya 家族成员的表达主要在发育过程中观察到,但它们在许多癌症中也有过度表达。重要的是,Six1 和 Eya 都被独立证明可以介导乳腺癌转移,但它们在肿瘤进展过程中是否具有功能相互作用尚未被探索。在此,我们证明 MCF7 乳腺癌细胞中 Eya2 的敲低逆转了 Six1 诱导转化生长因子-β信号的能力,以及诱导与上皮-间充质转化和癌症干细胞相关的特征的能力,表明 Six1 依赖于 Eya2 来介导许多促转移特征。Six1-Eya 相互作用在人类乳腺癌中的重要性体现在以下发现:只有当高水平的 Eya2 与高水平的 Six1 共表达时,Six1 的高水平才与复发和转移时间缩短以及生存时间缩短相关。总的来说,这些数据表明 Eya2 是 Six1 促进转移功能的许多必需的协同因子,表明靶向 Six1-Eya 相互作用可能抑制乳腺癌的进展。由于 Six1 和 Eya2 在大多数成人组织中不高度表达,因此 Six1-Eya 相互作用可能是一个有价值的未来治疗靶点,其抑制作用预计会损害乳腺癌的进展,同时产生有限的副作用。

https://cdn.ncbi.nlm.nih.gov/pmc/blobs/877b/3183358/efe9f0966e3e/nihms-294328-f0001.jpg

文献AI研究员

20分钟写一篇综述,助力文献阅读效率提升50倍。

立即体验

用中文搜PubMed

大模型驱动的PubMed中文搜索引擎

马上搜索

文档翻译

学术文献翻译模型,支持多种主流文档格式。

立即体验