Suppr超能文献

三代家族的 DNA 甲基化分析揭示了遗传对表观遗传调控的广泛影响。

Analysis of DNA methylation in a three-generation family reveals widespread genetic influence on epigenetic regulation.

机构信息

HudsonAlpha Institute for Biotechnology, Huntsville, Alabama, United States of America.

出版信息

PLoS Genet. 2011 Aug;7(8):e1002228. doi: 10.1371/journal.pgen.1002228. Epub 2011 Aug 11.

Abstract

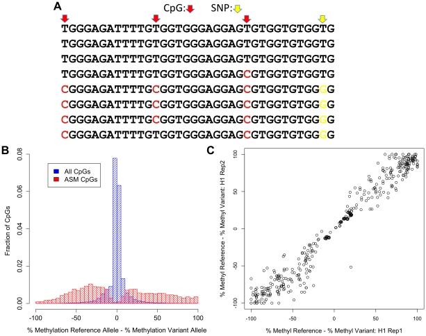
The methylation of cytosines in CpG dinucleotides is essential for cellular differentiation and the progression of many cancers, and it plays an important role in gametic imprinting. To assess variation and inheritance of genome-wide patterns of DNA methylation simultaneously in humans, we applied reduced representation bisulfite sequencing (RRBS) to somatic DNA from six members of a three-generation family. We observed that 8.1% of heterozygous SNPs are associated with differential methylation in cis, which provides a robust signature for Mendelian transmission and relatedness. The vast majority of differential methylation between homologous chromosomes (>92%) occurs on a particular haplotype as opposed to being associated with the gender of the parent of origin, indicating that genotype affects DNA methylation of far more loci than does gametic imprinting. We found that 75% of genotype-dependent differential methylation events in the family are also seen in unrelated individuals and that overall genotype can explain 80% of the variation in DNA methylation. These events are under-represented in CpG islands, enriched in intergenic regions, and located in regions of low evolutionary conservation. Even though they are generally not in functionally constrained regions, 22% (twice as many as expected by chance) of genes harboring genotype-dependent DNA methylation exhibited allele-specific gene expression as measured by RNA-seq of a lymphoblastoid cell line, indicating that some of these events are associated with gene expression differences. Overall, our results demonstrate that the influence of genotype on patterns of DNA methylation is widespread in the genome and greatly exceeds the influence of imprinting on genome-wide methylation patterns.

摘要

胞嘧啶的 CpG 二核苷酸中的甲基化对于细胞分化和许多癌症的进展至关重要,并且在配子印迹中发挥着重要作用。为了评估人类基因组范围内的 DNA 甲基化模式的变异和遗传,我们应用简化代表性亚硫酸氢盐测序(RRBS)对来自三代家族的六名成员的体细胞 DNA 进行了分析。我们观察到,8.1%的杂合 SNP 与顺式差异甲基化相关,这为孟德尔遗传和相关性提供了一个可靠的特征。同源染色体之间绝大多数的差异甲基化(>92%)发生在特定的单倍型上,而不是与亲本的性别有关,这表明基因型影响的 DNA 甲基化位点远远多于配子印迹。我们发现,家族中 75%的基因型依赖性差异甲基化事件也存在于无关个体中,总体基因型可以解释 80%的 DNA 甲基化变异。这些事件在 CpG 岛中代表性不足,在基因间区域富集,并且位于低进化保守区域。尽管它们通常不在功能受限区域,但在 RNA-seq 分析淋巴母细胞系时,22%(比预期的随机情况多两倍)的携带基因型依赖性 DNA 甲基化的基因表现出等位基因特异性基因表达,表明其中一些事件与基因表达差异相关。总体而言,我们的研究结果表明,基因型对 DNA 甲基化模式的影响在基因组中广泛存在,并且大大超过了印迹对全基因组甲基化模式的影响。

https://cdn.ncbi.nlm.nih.gov/pmc/blobs/5de8/3154961/b62fcfd9c959/pgen.1002228.g001.jpg

文献AI研究员

20分钟写一篇综述,助力文献阅读效率提升50倍。

立即体验

用中文搜PubMed

大模型驱动的PubMed中文搜索引擎

马上搜索

文档翻译

学术文献翻译模型,支持多种主流文档格式。

立即体验