Suppr超能文献

肥胖症中的脂肪生成和胰岛素敏感性受视黄醇相关孤儿受体γ的调节。

Adipogenesis and insulin sensitivity in obesity are regulated by retinoid-related orphan receptor gamma.

机构信息

ETH Zürich, Institute of Food Nutrition and Health, Schwerzenbach, Switzerland.

出版信息

EMBO Mol Med. 2011 Nov;3(11):637-51. doi: 10.1002/emmm.201100172. Epub 2011 Aug 19.

Abstract

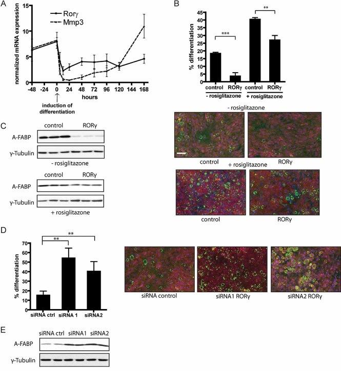
Obesity is a well-known risk factor for the development of secondary complications such as type 2 diabetes. However, only a part of the obese population develops secondary metabolic disorders. Here, we identify the transcription factor retinoid-related orphan receptor gamma (RORγ) as a negative regulator of adipocyte differentiation through expression of its newly identified target gene matrix metalloproteinase 3. In vivo differentiation of adipocyte progenitor cells from Rorγ-deficient mice is enhanced and obese Rorγ(-/-) mice show decreased adipocyte sizes. These small adipocytes are highly insulin sensitive, leading to an improved control of circulating free fatty acids. Ultimately, Rorγ(-/-) mice are protected from hyperglycemia and insulin resistance in the state of obesity. In adipose stromal-vascular fraction from obese human subjects, Rorγ expression is correlated with adipocyte size and negatively correlated with adipogenesis and insulin sensitivity. Taken together, our findings identify RORγ as a factor, which controls adipogenesis as well as adipocyte size and modulates insulin sensitivity in obesity. RORγ might therefore serve as a novel pharmaceutical target to treat obesity-associated insulin resistance.

摘要

肥胖是 2 型糖尿病等继发性并发症发生的已知危险因素。然而,只有一部分肥胖人群会出现继发性代谢紊乱。在这里,我们发现视黄酸相关孤儿受体γ(RORγ)是脂肪细胞分化的负调控因子,通过表达其新鉴定的靶基因基质金属蛋白酶 3(matrix metalloproteinase 3)。来自 Rorγ 缺陷小鼠的脂肪细胞祖细胞的体内分化增强,肥胖的 Rorγ(-/-)小鼠的脂肪细胞体积减小。这些小脂肪细胞对胰岛素高度敏感,导致循环游离脂肪酸的控制得到改善。最终,Rorγ(-/-)小鼠在肥胖状态下免受高血糖和胰岛素抵抗的影响。在肥胖的人类脂肪基质血管部分中,Rorγ 的表达与脂肪细胞大小相关,与脂肪生成和胰岛素敏感性呈负相关。总之,我们的研究结果表明 RORγ 是一种控制脂肪生成和脂肪细胞大小并调节肥胖时胰岛素敏感性的因子。因此,RORγ 可能成为治疗肥胖相关胰岛素抵抗的新型药物靶点。

https://cdn.ncbi.nlm.nih.gov/pmc/blobs/bafd/3377107/bbba2866c295/emmm0003-0637-f1.jpg

文献AI研究员

20分钟写一篇综述,助力文献阅读效率提升50倍。

立即体验

用中文搜PubMed

大模型驱动的PubMed中文搜索引擎

马上搜索

文档翻译

学术文献翻译模型,支持多种主流文档格式。

立即体验