Suppr超能文献

IFI202b/IFI16 表达增加可刺激小鼠和人类的脂肪生成。

Increased Ifi202b/IFI16 expression stimulates adipogenesis in mice and humans.

机构信息

Department of Experimental Diabetology, German Institute of Human Nutrition Potsdam-Rehbruecke (DIfE), Arthur-Scheunert-Allee 114-116, D-14558, Nuthetal, Germany.

German Center for Diabetes Research (DZD), Munich, Neuherberg, Germany.

出版信息

Diabetologia. 2018 May;61(5):1167-1179. doi: 10.1007/s00125-018-4571-9. Epub 2018 Feb 24.

Abstract

AIMS/HYPOTHESIS: Obesity results from a constant and complex interplay between environmental stimuli and predisposing genes. Recently, we identified the IFN-activated gene Ifi202b as the most likely gene responsible for the obesity quantitative trait locus Nob3 (New Zealand Obese [NZO] obesity 3). The aim of this study was to evaluate the effects of Ifi202b on body weight and adipose tissue biology, and to clarify the functional role of its human orthologue IFI16.

METHODS

The impact of Ifi202b and its human orthologue IFI16 on adipogenesis was investigated by modulating their respective expression in murine 3T3-L1 and human Simpson-Golabi-Behmel syndrome (SGBS) pre-adipocytes. Furthermore, transgenic mice overexpressing IFI202b were generated and characterised with respect to metabolic traits. In humans, expression levels of IFI16 in adipose tissue were correlated with several variables of adipocyte function.

RESULTS

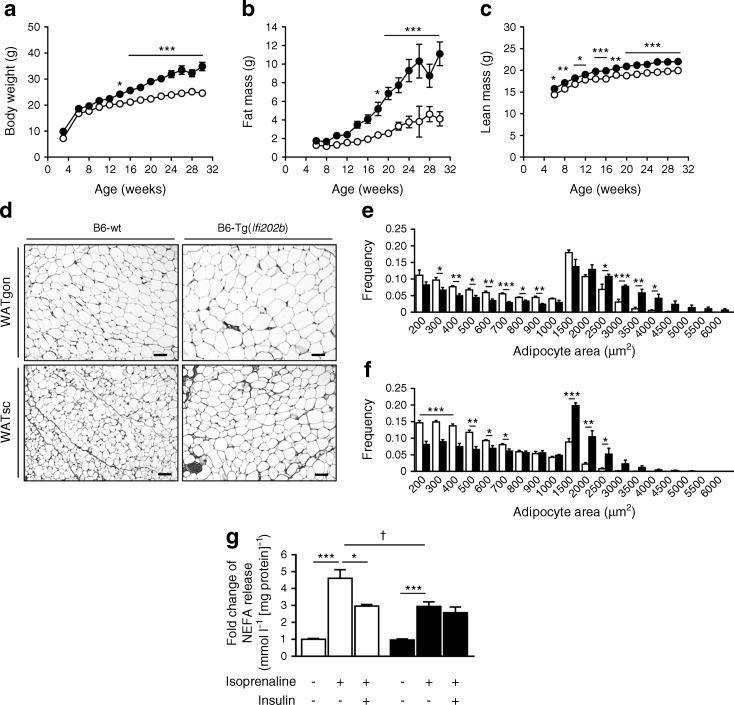
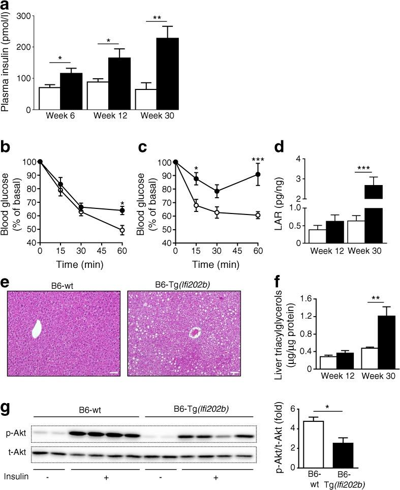
In mice, IFI202b overexpression caused obesity (Δ body weight at the age of 30 weeks: 10.2 ± 1.9 g vs wild-type mice) marked by hypertrophic fat mass expansion, increased expression of Zfp423 (encoding the transcription factor zinc finger protein [ZFP] 423) and white-selective genes (Tcf21, Tle3), and decreased expression of thermogenic genes (e.g. Cidea, Ucp1). Compared with their wild-type littermates, Ifi202b transgenic mice displayed lower body temperature, hepatosteatosis and systemic insulin resistance. Suppression of IFI202b/IFI16 in pre-adipocytes impaired adipocyte differentiation and triacylglycerol storage. Humans with high levels of IFI16 exhibited larger adipocytes, an enhanced inflammatory state and impaired insulin-stimulated glucose uptake in white adipose tissue.

CONCLUSIONS/INTERPRETATION: Our findings reveal novel functions of Ifi202b and IFI16, demonstrating their role as obesity genes. These genes promote white adipogenesis and fat storage, thereby facilitating the development of obesity-associated insulin resistance.

摘要

目的/假设:肥胖是由环境刺激和易感性基因之间不断变化且复杂的相互作用引起的。最近,我们发现干扰素激活基因 Ifi202b 是导致肥胖数量性状位点 Nob3(新西兰肥胖 [NZO]肥胖 3)的最可能基因。本研究的目的是评估 Ifi202b 对体重和脂肪组织生物学的影响,并阐明其人类同源物 IFI16 的功能作用。

方法

通过调节其在小鼠 3T3-L1 和人类 Simpson-Golabi-Behmel 综合征(SGBS)前脂肪细胞中的表达,研究 Ifi202b 及其人类同源物 IFI16 对脂肪生成的影响。此外,还生成了过表达 IFI202b 的转基因小鼠,并对其代谢特征进行了表征。在人类中,IFI16 在脂肪组织中的表达水平与脂肪细胞功能的多个变量相关。

结果

在小鼠中,IFI202b 的过表达导致肥胖(30 周龄时体重增加:10.2±1.9g 比野生型小鼠),其特征是脂肪质量扩张肥大、Zfp423(编码转录因子锌指蛋白 [ZFP] 423)和白色选择性基因(Tcf21、Tle3)表达增加,以及产热基因(如 Cidea、Ucp1)表达减少。与野生型同窝仔相比,Ifi202b 转基因小鼠的体温较低、肝脂肪变性和全身胰岛素抵抗。前脂肪细胞中 IFI202b/IFI16 的抑制会损害脂肪细胞分化和三酰基甘油储存。IFI16 水平较高的人类表现出更大的脂肪细胞、增强的炎症状态和白色脂肪组织中胰岛素刺激的葡萄糖摄取受损。

结论/解释:我们的研究结果揭示了 Ifi202b 和 IFI16 的新功能,证明了它们作为肥胖基因的作用。这些基因促进白色脂肪生成和脂肪储存,从而促进与肥胖相关的胰岛素抵抗的发展。

https://cdn.ncbi.nlm.nih.gov/pmc/blobs/00fd/6448999/b1752d1cb1d5/125_2018_4571_Fig1_HTML.jpg

文献AI研究员

20分钟写一篇综述,助力文献阅读效率提升50倍。

立即体验

用中文搜PubMed

大模型驱动的PubMed中文搜索引擎

马上搜索

文档翻译

学术文献翻译模型,支持多种主流文档格式。

立即体验