Suppr超能文献

IL-1 和 IL-23 介导肺部炎症中早期的 IL-17A 产生,导致晚期纤维化。

IL-1 and IL-23 mediate early IL-17A production in pulmonary inflammation leading to late fibrosis.

机构信息

University of Orleans and CNRS, UMR6218, Orleans, France.

出版信息

PLoS One. 2011;6(8):e23185. doi: 10.1371/journal.pone.0023185. Epub 2011 Aug 16.

Abstract

BACKGROUND

Idiopathic pulmonary fibrosis is a devastating as yet untreatable disease. We demonstrated recently the predominant role of the NLRP3 inflammasome activation and IL-1β expression in the establishment of pulmonary inflammation and fibrosis in mice.

METHODS

The contribution of IL-23 or IL-17 in pulmonary inflammation and fibrosis was assessed using the bleomycin model in deficient mice.

RESULTS

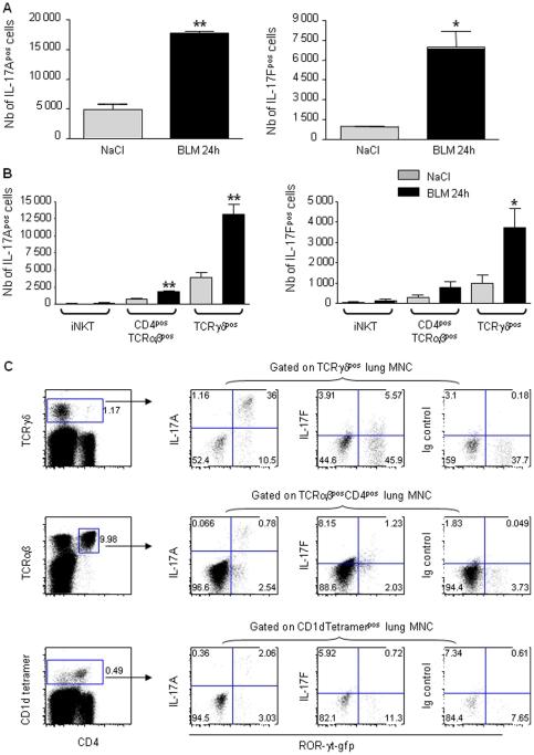
We show that bleomycin or IL-1β-induced lung injury leads to increased expression of early IL-23p19, and IL-17A or IL-17F expression. Early IL-23p19 and IL-17A, but not IL-17F, and IL-17RA signaling are required for inflammatory response to BLM as shown with gene deficient mice or mice treated with neutralizing antibodies. Using FACS analysis, we show a very early IL-17A and IL-17F expression by RORγt(+) γδ T cells and to a lesser extent by CD4αβ(+) T cells, but not by iNKT cells, 24 hrs after BLM administration. Moreover, IL-23p19 and IL-17A expressions or IL-17RA signaling are necessary to pulmonary TGF-β1 production, collagen deposition and evolution to fibrosis.

CONCLUSIONS

Our findings demonstrate the existence of an early IL-1β-IL-23-IL-17A axis leading to pulmonary inflammation and fibrosis and identify innate IL-23 and IL-17A as interesting drug targets for IL-1β driven lung pathology.

摘要

背景

特发性肺纤维化是一种严重的、目前尚无治疗方法的疾病。我们最近证明,NLRP3 炎性小体的激活和 IL-1β 的表达在小鼠肺部炎症和纤维化的发生中起主要作用。

方法

使用缺乏型小鼠的博来霉素模型评估 IL-23 或 IL-17 在肺部炎症和纤维化中的作用。

结果

我们发现,博来霉素或 IL-1β 诱导的肺损伤导致早期 IL-23p19 和 IL-17A 或 IL-17F 的表达增加。早期的 IL-23p19 和 IL-17A,但不是 IL-17F 和 IL-17RA 信号,对于 BLM 的炎症反应是必需的,这可以通过基因缺陷型小鼠或用中和抗体治疗的小鼠来证明。通过 FACS 分析,我们发现,在 BLM 给药后 24 小时,RORγt(+)γδ T 细胞和程度较小的 CD4αβ(+)T 细胞,但不是 iNKT 细胞,非常早期表达 IL-17A 和 IL-17F。此外,IL-23p19 和 IL-17A 的表达或 IL-17RA 信号对于 TGF-β1 的产生、胶原沉积和纤维化的进展是必需的。

结论

我们的研究结果表明,存在一个早期的 IL-1β-IL-23-IL-17A 轴,导致肺部炎症和纤维化,并确定先天的 IL-23 和 IL-17A 是治疗 IL-1β 驱动的肺部疾病的有前途的药物靶点。

https://cdn.ncbi.nlm.nih.gov/pmc/blobs/ddd5/3156735/52ed66e2fce0/pone.0023185.g001.jpg

文献AI研究员

20分钟写一篇综述,助力文献阅读效率提升50倍。

立即体验

用中文搜PubMed

大模型驱动的PubMed中文搜索引擎

马上搜索

文档翻译

学术文献翻译模型,支持多种主流文档格式。

立即体验