Suppr超能文献

TRAPPC2 在哺乳动物 TRAPPs 中的衔接功能解释了 TRAPPC2 相关的 SEDT 和 TRAPPC9 相关的先天性智力残疾。

The adaptor function of TRAPPC2 in mammalian TRAPPs explains TRAPPC2-associated SEDT and TRAPPC9-associated congenital intellectual disability.

机构信息

School of Biomedical Sciences, The Chinese University of Hong Kong, Shatin, New Territories, Hong Kong SAR, People's Republic of China.

出版信息

PLoS One. 2011;6(8):e23350. doi: 10.1371/journal.pone.0023350. Epub 2011 Aug 15.

Abstract

BACKGROUND

The TRAPP (Transport protein particle) complex is a conserved protein complex functioning at various steps in vesicle transport. Although yeast has three functionally and structurally distinct forms, TRAPPI, II and III, emerging evidence suggests that mammalian TRAPP complex may be different. Mutations in the TRAPP complex subunit 2 (TRAPPC2) cause X-linked spondyloepiphyseal dysplasia tarda, while mutations in the TRAPP complex subunit 9 (TRAPPC9) cause postnatal mental retardation with microcephaly. The structural interplay between these subunits found in mammalian equivalent of TRAPPI and those specific to TRAPPII and TRAPPIII remains largely unknown and we undertook the present study to examine the interaction between these subunits. Here, we reveal that the mammalian equivalent of the TRAPPII complex is structurally distinct from the yeast counterpart thus leading to insight into mechanism of disease.

PRINCIPAL FINDINGS

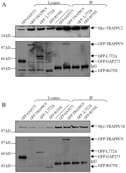
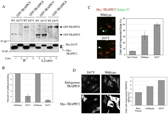
We analyzed how TRAPPII- or TRAPPIII- specific subunits interact with the six-subunit core complex of TRAPP by co-immunoprecipitation in mammalian cells. TRAPPC2 binds to TRAPPII-specific subunit TRAPPC9, which in turn binds to TRAPPC10. Unexpectedly, TRAPPC2 can also bind to the putative TRAPPIII-specific subunit, TRAPPC8. Endogenous TRAPPC9-positive TRAPPII complex does not contain TRAPPC8, suggesting that TRAPPC2 binds to either TRAPPC9 or TRAPPC8 during the formation of the mammalian equivalents of TRAPPII or TRAPPIII, respectively. Therefore, TRAPPC2 serves as an adaptor for the formation of these complexes. A disease-causing mutation of TRAPPC2, D47Y, failed to interact with either TRAPPC9 or TRAPPC8, suggesting that aspartate 47 in TRAPPC2 is at or near the site of interaction with TRAPPC9 or TRAPPC8, mediating the formation of TRAPPII and/or TRAPPIII. Furthermore, disease-causing deletional mutants of TRAPPC9 all failed to interact with TRAPPC2 and TRAPPC10.

CONCLUSIONS

TRAPPC2 serves as an adaptor for the formation of TRAPPII or TRAPPIII in mammalian cells. The mammalian equivalent of TRAPPII is likely different from the yeast TRAPPII structurally.

摘要

背景

TRAPP(运输蛋白颗粒)复合物是一种保守的蛋白质复合物,在囊泡运输的各个步骤中发挥作用。尽管酵母有三种功能和结构上不同的形式,TRAPPI、II 和 III,但新出现的证据表明,哺乳动物 TRAPP 复合物可能不同。TRAPP 复合物亚基 2(TRAPPC2)的突变导致 X 连锁的脊椎骨骺发育不良迟发性,而 TRAPP 复合物亚基 9(TRAPPC9)的突变导致出生后智力迟钝伴小头畸形。在哺乳动物中与 TRAPPI 等效的这些亚基与特定于 TRAPPII 和 TRAPPIII 的那些亚基之间的结构相互作用在很大程度上仍然未知,我们进行了本研究以检查这些亚基之间的相互作用。在这里,我们揭示了哺乳动物中与 TRAPPII 复合物等效的结构与酵母对应物明显不同,从而深入了解了疾病的机制。

主要发现

我们通过在哺乳动物细胞中进行共免疫沉淀分析了 TRAPPII 或 TRAPPIII 特异性亚基如何与 TRAPP 的六亚基核心复合物相互作用。TRAPPC2 与 TRAPPII 特异性亚基 TRAPPC9 结合,而 TRAPPC9 又与 TRAPPC10 结合。出乎意料的是,TRAPPC2 还可以与假定的 TRAPPIII 特异性亚基 TRAPPC8 结合。内源性 TRAPPC9 阳性 TRAPPII 复合物不含 TRAPPC8,这表明在形成哺乳动物等效物的 TRAPPII 或 TRAPPIII 期间,TRAPPC2 分别与 TRAPPC9 或 TRAPPC8 结合。因此,TRAPPC2 是这些复合物形成的接头。TRAPPC2 的一种致病突变 D47Y 未能与 TRAPPC9 或 TRAPPC8 相互作用,表明 TRAPPC2 中的天冬氨酸 47 位于或靠近与 TRAPPC9 或 TRAPPC8 相互作用的部位,介导 TRAPPII 和/或 TRAPPIII 的形成。此外,TRAPPC9 的致病缺失突变体均未能与 TRAPPC2 和 TRAPPC10 相互作用。

结论

TRAPPC2 是哺乳动物细胞中 TRAPPII 或 TRAPPIII 形成的接头。哺乳动物中与 TRAPPII 等效的结构可能与酵母 TRAPPII 不同。

https://cdn.ncbi.nlm.nih.gov/pmc/blobs/ae2e/3156116/b58461cd2ba7/pone.0023350.g001.jpg

文献AI研究员

20分钟写一篇综述,助力文献阅读效率提升50倍。

立即体验

用中文搜PubMed

大模型驱动的PubMed中文搜索引擎

马上搜索

文档翻译

学术文献翻译模型,支持多种主流文档格式。

立即体验