Suppr超能文献

p53 依赖性中心体聚集可防止四倍体细胞的多极有丝分裂。

p53 dependent centrosome clustering prevents multipolar mitosis in tetraploid cells.

机构信息

Hefei National Laboratory for Physical Sciences at Microscale and School of Life Sciences, University of Science and Technology of China, Hefei, Anhui, China.

出版信息

PLoS One. 2011;6(11):e27304. doi: 10.1371/journal.pone.0027304. Epub 2011 Nov 4.

Abstract

BACKGROUND

p53 abnormality and aneuploidy often coexist in human tumors, and tetraploidy is considered as an intermediate between normal diploidy and aneuploidy. The purpose of this study was to investigate whether and how p53 influences the transformation from tetraploidy to aneuploidy.

PRINCIPAL FINDINGS

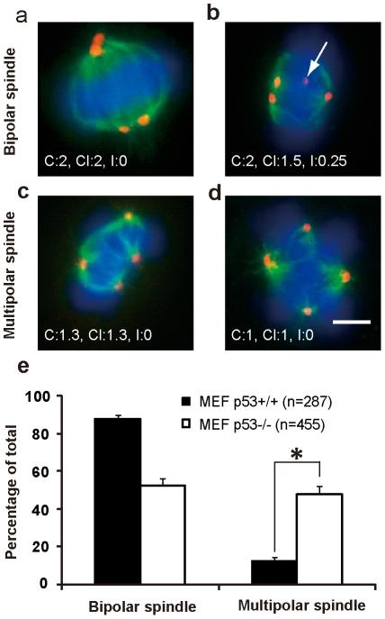
Live cell imaging was performed to determine the fates and mitotic behaviors of several human and mouse tetraploid cells with different p53 status, and centrosome and spindle immunostaining was used to investigate centrosome behaviors. We found that p53 dominant-negative mutation, point mutation, or knockout led to a 2∼ 33-fold increase of multipolar mitosis in N/TERT1, 3T3 and mouse embryonic fibroblasts (MEFs), while mitotic entry and cell death were not significantly affected. In p53-/- tetraploid MEFs, the ability of centrosome clustering was compromised, while centrosome inactivation was not affected. Suppression of RhoA/ROCK activity by specific inhibitors in p53-/- tetraploid MEFs enhanced centrosome clustering, decreased multipolar mitosis from 38% to 20% and 16% for RhoA and ROCK, respectively, while expression of constitutively active RhoA in p53+/+ tetraploid 3T3 cells increased the frequency of multipolar mitosis from 15% to 35%.

CONCLUSIONS

p53 could not prevent tetraploid cells entering mitosis or induce tetraploid cell death. However, p53 abnormality impaired centrosome clustering and lead to multipolar mitosis in tetraploid cells by modulating the RhoA/ROCK signaling pathway.

摘要

背景

p53 异常和非整倍体常共存于人类肿瘤中,四倍体被认为是正常二倍体和非整倍体之间的中间状态。本研究旨在探讨 p53 是否以及如何影响从四倍体向非整倍体的转化。

主要发现

通过活细胞成像确定了几种具有不同 p53 状态的人源和鼠源四倍体细胞的命运和有丝分裂行为,并使用中心体和纺锤体免疫染色来研究中心体行为。我们发现,p53 显性负突变、点突变或敲除导致 N/TERT1、3T3 和小鼠胚胎成纤维细胞(MEFs)中多极有丝分裂的倍数增加了 2∼33 倍,而有丝分裂进入和细胞死亡没有明显影响。在 p53-/-四倍体 MEFs 中,中心体聚类能力受损,而中心体失活不受影响。RhoA/ROCK 活性的特异性抑制剂在 p53-/-四倍体 MEFs 中的抑制作用增强了中心体聚类,使多极有丝分裂从 38%分别减少到 20%和 16%,而 RhoA 的组成性激活在 p53+/+四倍体 3T3 细胞中的表达使多极有丝分裂的频率从 15%增加到 35%。

结论

p53 不能阻止四倍体细胞进入有丝分裂或诱导四倍体细胞死亡。然而,p53 异常通过调节 RhoA/ROCK 信号通路,损害了中心体聚类,并导致四倍体细胞发生多极有丝分裂。

https://cdn.ncbi.nlm.nih.gov/pmc/blobs/ea5c/3208627/59a7986d2189/pone.0027304.g001.jpg

文献AI研究员

20分钟写一篇综述,助力文献阅读效率提升50倍。

立即体验

用中文搜PubMed

大模型驱动的PubMed中文搜索引擎

马上搜索

文档翻译

学术文献翻译模型,支持多种主流文档格式。

立即体验