Suppr超能文献

自噬的诱导增强了猪繁殖与呼吸综合征病毒的复制。

Induction of autophagy enhances porcine reproductive and respiratory syndrome virus replication.

机构信息

Division of Animal Infectious Diseases, State Key Laboratory of Agricultural Microbiology, College of Veterinary Medicine, Huazhong Agricultural University, Wuhan 430070, PR China.

出版信息

Virus Res. 2012 Feb;163(2):650-5. doi: 10.1016/j.virusres.2011.11.008. Epub 2011 Nov 20.

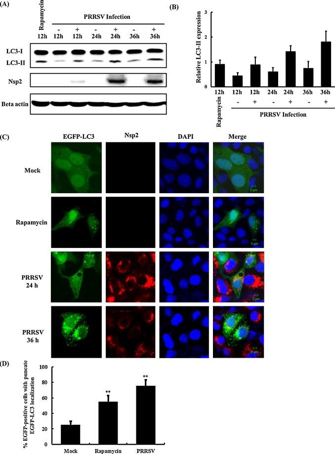
Abstract

Autophagy is an evolutionarily conserved lysosome-dependent degradation pathway that acts in the maintenance of cellular homeostasis and plays important functions in viral replication and pathogenesis. In this study, we investigated the role of autophagy in the replication of porcine reproductive and respiratory syndrome virus (PRRSV), an agent that has caused devastating losses in the international swine industry since the late 1980s. Using protein quantification and microscopy, we observed that PRRSV infection results in LC3-I/II conversion, an increased accumulation of punctate GFP-LC3-expressing cells, and a higher number of autophagosome-like double-membrane vesicles in the cytoplasm of host cells. Inhibition of autophagy using 3-methyladenine (3-MA) or small interfering RNAs targeting ATG7 and Beclin-1 led to a significant reduction in PRRSV titers and protein expression. Conversely, induction of autophagy by rapamycin resulted in increased viral replication. These results demonstrate that PRRSV infection induces autophagy which, in turn, enhances viral replication efficiency.

摘要

自噬是一种进化上保守的溶酶体依赖性降解途径,在维持细胞内稳态中发挥重要作用,并在病毒复制和发病机制中发挥重要功能。在这项研究中,我们研究了自噬在猪繁殖与呼吸综合征病毒 (PRRSV) 复制中的作用,自 20 世纪 80 年代末以来,这种病毒已在国际养猪业造成了毁灭性的损失。通过蛋白质定量和显微镜观察,我们发现 PRRSV 感染导致 LC3-I/II 转化,点状 GFP-LC3 表达细胞的积累增加,以及细胞质中自噬体样双层膜囊泡的数量增加。使用 3-甲基腺嘌呤 (3-MA) 或靶向 ATG7 和 Beclin-1 的小干扰 RNA 抑制自噬会导致 PRRSV 滴度和蛋白表达显著降低。相反,雷帕霉素诱导自噬会导致病毒复制增加。这些结果表明,PRRSV 感染诱导自噬,自噬又增强病毒复制效率。

https://cdn.ncbi.nlm.nih.gov/pmc/blobs/3e60/7114478/0cecd67a8a4a/gr1.jpg

文献AI研究员

20分钟写一篇综述,助力文献阅读效率提升50倍。

立即体验

用中文搜PubMed

大模型驱动的PubMed中文搜索引擎

马上搜索

文档翻译

学术文献翻译模型,支持多种主流文档格式。

立即体验