Suppr超能文献

自噬抑制增强柔红霉素诱导的 K562 细胞凋亡。

Autophagy inhibition enhances daunorubicin-induced apoptosis in K562 cells.

机构信息

Department of Medical Oncology, Sir Run Run Shaw Hospital, College of Medicine, Zhejiang University, Hangzhou, Zhejiang, China.

出版信息

PLoS One. 2011;6(12):e28491. doi: 10.1371/journal.pone.0028491. Epub 2011 Dec 2.

Abstract

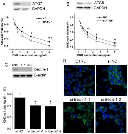
Anthracycline daunorubicin (DNR) is one of the major antitumor agents widely used in the treatment of myeloid leukemia. Unfortunately, the clinical efficacy of DNR was limited because of its cytotoxity at high dosage. As a novel cytoprotective mechanism for tumor cell to survive under unfavorable conditions, autophagy has been proposed to play a role in drug resistance of tumor cells. Whether DNR can activate to impair the sensitivity of cancer cells remains unknown. Here, we first report that DNR can induce a high level of autophagy, which was associated with the activation of extracellular signal-regulated kinase 1/2 (ERK1/2). Moreover, cell death induced by DNR was greatly enhanced after autophagy inhibition by the pharmacological inhibitor chloroquine (CQ) and siRNAs targeting Atg5 and Atg7, the most important components for the formation of autophagosome. In conclusion, we found that DNR can induce cytoprotective autophagy by activation of ERK in myeloid leukemia cells. Autophagy inhibition thus represents a promising approach to improve the efficacy of DNR in the treatment of patients with myeloid leukemia.

摘要

蒽环类药物柔红霉素(DNR)是一种广泛用于治疗髓系白血病的主要抗肿瘤药物。不幸的是,由于其高剂量的细胞毒性,DNR 的临床疗效受到限制。自噬作为肿瘤细胞在不利条件下存活的一种新的细胞保护机制,已被提出在肿瘤细胞耐药中发挥作用。DNR 是否能激活以损害癌细胞的敏感性仍不清楚。在这里,我们首次报道 DNR 可以诱导高水平的自噬,这与细胞外信号调节激酶 1/2(ERK1/2)的激活有关。此外,用药理学抑制剂氯喹(CQ)和靶向 Atg5 和 Atg7 的 siRNA 抑制自噬后,DNR 诱导的细胞死亡大大增强,Atg5 和 Atg7 是自噬体形成的最重要成分。总之,我们发现 DNR 可以通过激活髓系白血病细胞中的 ERK 诱导细胞保护自噬。因此,抑制自噬可能是提高 DNR 治疗髓系白血病患者疗效的一种有前途的方法。

https://cdn.ncbi.nlm.nih.gov/pmc/blobs/5be0/3229606/3c938f10221a/pone.0028491.g001.jpg

文献AI研究员

20分钟写一篇综述,助力文献阅读效率提升50倍。

立即体验

用中文搜PubMed

大模型驱动的PubMed中文搜索引擎

马上搜索

文档翻译

学术文献翻译模型,支持多种主流文档格式。

立即体验