Suppr超能文献

STAT1 调控的启动子上染色质重塑受损导致弓形虫感染的巨噬细胞对 IFN-γ呈全球性无反应状态。

Impaired chromatin remodelling at STAT1-regulated promoters leads to global unresponsiveness of Toxoplasma gondii-infected macrophages to IFN-γ.

机构信息

Institute for Medical Microbiology, University Medical Center, Georg-August-University, Göttingen, Germany.

出版信息

PLoS Pathog. 2012 Jan;8(1):e1002483. doi: 10.1371/journal.ppat.1002483. Epub 2012 Jan 19.

Abstract

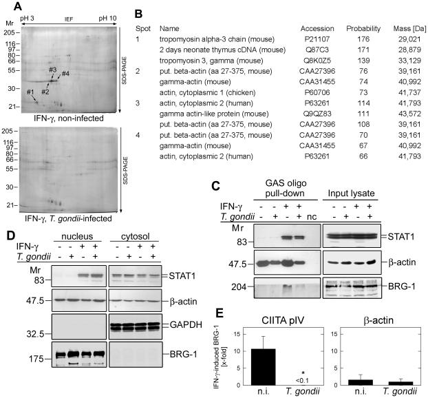
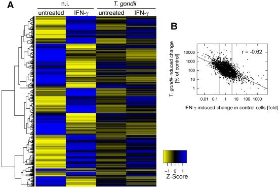
Intracellular pathogens including the apicomplexan and opportunistic parasite Toxoplasma gondii profoundly modify their host cells in order to establish infection. We have shown previously that intracellular T. gondii inhibit up-regulation of regulatory and effector functions in murine macrophages (MΦ) stimulated with interferon (IFN)-γ, which is the cytokine crucial for controlling the parasites' replication. Using genome-wide transcriptome analysis we show herein that infection with T. gondii leads to global unresponsiveness of murine macrophages to IFN-γ. More than 61% and 89% of the transcripts, which were induced or repressed by IFN-γ in non-infected MΦ, respectively, were not altered after stimulation of T. gondii-infected cells with IFN-γ. These genes are involved in a variety of biological processes, which are mostly but not exclusively related to immune responses. Analyses of the underlying mechanisms revealed that IFN-γ-triggered nuclear translocation of STAT1 still occurred in Toxoplasma-infected MΦ. However, STAT1 bound aberrantly to oligonucleotides containing the IFN-γ-responsive gamma-activated site (GAS) consensus sequence. Conversely, IFN-γ did not induce formation of active GAS-STAT1 complexes in nuclear extracts from infected MΦ. Mass spectrometry of protein complexes bound to GAS oligonucleotides showed that T. gondii-infected MΦ are unable to recruit non-muscle actin to IFN-γ-responsive DNA sequences, which appeared to be independent of stimulation with IFN-γ and of STAT1 binding. IFN-γ-induced recruitment of BRG-1 and acetylation of core histones at the IFN-γ-regulated CIITA promoter IV, but not β-actin was diminished by >90% in Toxoplasma-infected MΦ as compared to non-infected control cells. Remarkably, treatment with histone deacetylase inhibitors restored the ability of infected macrophages to express the IFN-γ regulated genes H2-A/E and CIITA. Taken together, these results indicate that Toxoplasma-infected MΦ are unable to respond to IFN-γ due to disturbed chromatin remodelling, but can be rescued using histone deacetylase inhibitors.

摘要

包括顶复门寄生虫和机会性病原体弓形虫在内的细胞内病原体为了建立感染,会深度改变它们的宿主细胞。我们之前已经证明,在受到干扰素 (IFN)-γ刺激的鼠巨噬细胞 (MΦ) 中,细胞内的弓形虫会抑制调节和效应功能的上调,而 IFN-γ是控制寄生虫复制的关键细胞因子。通过全基因组转录组分析,我们在此显示,弓形虫感染导致鼠巨噬细胞对 IFN-γ的全面无反应。在未感染的 MΦ 中,IFN-γ诱导或抑制的转录本分别有超过 61%和 89%在受到感染的细胞刺激后没有发生改变。这些基因参与多种生物学过程,这些过程主要但并非完全与免疫反应有关。对潜在机制的分析表明,IFN-γ触发的 STAT1 核转位仍发生在弓形虫感染的 MΦ 中。然而,STAT1 异常结合包含 IFN-γ 反应性 γ 激活位点 (GAS) 共有序列的寡核苷酸。相反,IFN-γ不会诱导来自感染的 MΦ 的核提取物中形成活性 GAS-STAT1 复合物。与 GAS 寡核苷酸结合的蛋白质复合物的质谱分析表明,弓形虫感染的 MΦ 无法将非肌肉肌动蛋白募集到 IFN-γ 反应性 DNA 序列,这似乎独立于 IFN-γ 的刺激和 STAT1 的结合。与未感染对照细胞相比,IFN-γ 诱导的 BRG-1 募集和 IFN-γ 调节的 CIITA 启动子 IV 核心组蛋白的乙酰化在弓形虫感染的 MΦ 中减少了 >90%。值得注意的是,组蛋白去乙酰化酶抑制剂的处理恢复了感染巨噬细胞表达 IFN-γ 调节基因 H2-A/E 和 CIITA 的能力。总之,这些结果表明,由于染色质重塑紊乱,弓形虫感染的 MΦ 无法对 IFN-γ 作出反应,但可以使用组蛋白去乙酰化酶抑制剂进行挽救。

https://cdn.ncbi.nlm.nih.gov/pmc/blobs/550b/3262016/0d3b6d0d9dee/ppat.1002483.g001.jpg

文献AI研究员

20分钟写一篇综述,助力文献阅读效率提升50倍。

立即体验

用中文搜PubMed

大模型驱动的PubMed中文搜索引擎

马上搜索

文档翻译

学术文献翻译模型,支持多种主流文档格式。

立即体验