Suppr超能文献

刚地弓形虫TgIST利用宿主染色质阻遏物抑制STAT1依赖性基因调控和IFN-γ介导的宿主防御。

Toxoplasma gondii TgIST co-opts host chromatin repressors dampening STAT1-dependent gene regulation and IFN-γ-mediated host defenses.

作者信息

Gay Gabrielle, Braun Laurence, Brenier-Pinchart Marie-Pierre, Vollaire Julien, Josserand Véronique, Bertini Rose-Laurence, Varesano Aurélie, Touquet Bastien, De Bock Pieter-Jan, Coute Yohann, Tardieux Isabelle, Bougdour Alexandre, Hakimi Mohamed-Ali

机构信息

Institute for Advanced Biosciences (IAB), Team Host-Pathogen Interactions and Immunity to Infection, INSERM U1209, CNRS UMR5309, Université Grenoble Alpes, F-38700 Grenoble, France.

IAB, OPTIMAL Small Animal Imaging Facility, 38000 Grenoble, France.

出版信息

J Exp Med. 2016 Aug 22;213(9):1779-98. doi: 10.1084/jem.20160340. Epub 2016 Aug 8.

Abstract

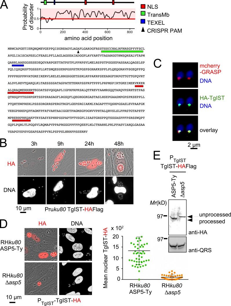
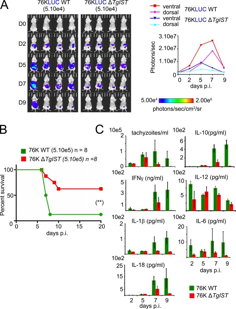
An early hallmark of Toxoplasma gondii infection is the rapid control of the parasite population by a potent multifaceted innate immune response that engages resident and homing immune cells along with pro- and counter-inflammatory cytokines. In this context, IFN-γ activates a variety of T. gondii-targeting activities in immune and nonimmune cells but can also contribute to host immune pathology. T. gondii has evolved mechanisms to timely counteract the host IFN-γ defenses by interfering with the transcription of IFN-γ-stimulated genes. We now have identified TgIST (T. gondii inhibitor of STAT1 transcriptional activity) as a critical molecular switch that is secreted by intracellular parasites and traffics to the host cell nucleus where it inhibits STAT1-dependent proinflammatory gene expression. We show that TgIST not only sequesters STAT1 on dedicated loci but also promotes shaping of a nonpermissive chromatin through its capacity to recruit the nucleosome remodeling deacetylase (NuRD) transcriptional repressor. We found that during mice acute infection, TgIST-deficient parasites are rapidly eliminated by the homing Gr1(+) inflammatory monocytes, thus highlighting the protective role of TgIST against IFN-γ-mediated killing. By uncovering TgIST functions, this study brings novel evidence on how T. gondii has devised a molecular weapon of choice to take control over a ubiquitous immune gene expression mechanism in metazoans, as a way to promote long-term parasitism.

摘要

刚地弓形虫感染的一个早期特征是,强大的多方面先天性免疫反应能迅速控制寄生虫数量,该反应涉及驻留和归巢免疫细胞以及促炎和抗炎细胞因子。在这种情况下,干扰素-γ(IFN-γ)可激活免疫细胞和非免疫细胞中多种针对弓形虫的活性,但也可能导致宿主免疫病理。弓形虫已进化出机制,通过干扰IFN-γ刺激基因的转录,及时对抗宿主的IFN-γ防御。我们现已确定TgIST(弓形虫STAT1转录活性抑制剂)是一种关键分子开关,它由细胞内寄生虫分泌并转运至宿主细胞核,在细胞核中抑制STAT1依赖的促炎基因表达。我们发现,TgIST不仅将STAT1隔离在特定位点,还通过招募核小体重塑去乙酰化酶(NuRD)转录抑制因子的能力,促进形成不允许转录的染色质。我们发现,在小鼠急性感染期间,缺乏TgIST的寄生虫会被归巢的Gr1(+)炎性单核细胞迅速清除,这突出了TgIST对IFN-γ介导杀伤的保护作用。通过揭示TgIST的功能,本研究为弓形虫如何设计一种分子武器来控制后生动物中普遍存在的免疫基因表达机制提供了新证据,以此促进长期寄生。

https://cdn.ncbi.nlm.nih.gov/pmc/blobs/c271/4995087/09388700d575/JEM_20160340_Fig1.jpg

文献AI研究员

20分钟写一篇综述,助力文献阅读效率提升50倍。

立即体验

用中文搜PubMed

大模型驱动的PubMed中文搜索引擎

马上搜索

文档翻译

学术文献翻译模型,支持多种主流文档格式。

立即体验