Suppr超能文献

Bmi1 在衰老大脑中被下调,并在神经元中表现出抗氧化和保护活性。

Bmi1 is down-regulated in the aging brain and displays antioxidant and protective activities in neurons.

机构信息

Developmental Biology Laboratory, Hôpital Maisonneuve-Rosemont, Montréal, Canada.

出版信息

PLoS One. 2012;7(2):e31870. doi: 10.1371/journal.pone.0031870. Epub 2012 Feb 23.

Abstract

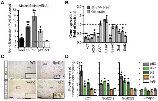
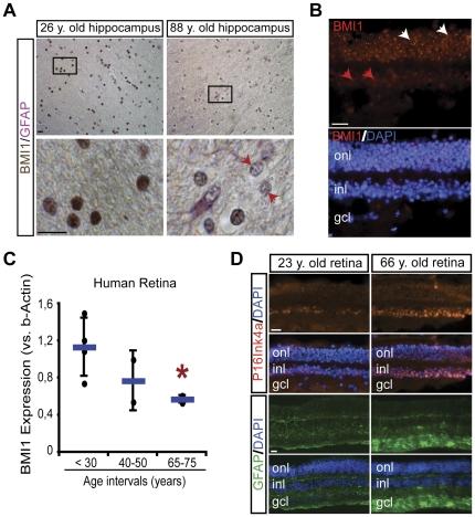
Aging increases the risk to develop several neurodegenerative diseases, although the underlying mechanisms are poorly understood. Inactivation of the Polycomb group gene Bmi1 in mice results in growth retardation, cerebellar degeneration, and development of a premature aging-like phenotype. This progeroid phenotype is characterized by formation of lens cataracts, apoptosis of cortical neurons, and increase of reactive oxygen species (ROS) concentrations, owing to p53-mediated repression of antioxidant response (AOR) genes. Herein we report that Bmi1 expression progressively declines in the neurons of aging mouse and human brains. In old brains, p53 accumulates at the promoter of AOR genes, correlating with a repressed chromatin state, down-regulation of AOR genes, and increased oxidative damages to lipids and DNA. Comparative gene expression analysis further revealed that aging brains display an up-regulation of the senescence-associated genes IL-6, p19(Arf) and p16(Ink4a), along with the pro-apoptotic gene Noxa, as seen in Bmi1-null mice. Increasing Bmi1 expression in cortical neurons conferred robust protection against DNA damage-induced cell death or mitochondrial poisoning, and resulted in suppression of ROS through activation of AOR genes. These observations unveil that Bmi1 genetic deficiency recapitulates aspects of physiological brain aging and that Bmi1 over-expression is a potential therapeutic modality against neurodegeneration.

摘要

衰老会增加罹患多种神经退行性疾病的风险,尽管其潜在机制尚不清楚。在小鼠中敲除多梳抑制复合物基因 Bmi1 会导致生长迟缓、小脑退化和出现类似早衰的表型。这种早衰表型的特征是晶状体白内障的形成、皮质神经元的凋亡以及活性氧 (ROS) 浓度的增加,这是由于 p53 介导的抗氧化反应 (AOR) 基因的抑制。在此,我们报告 Bmi1 在衰老小鼠和人类大脑神经元中的表达逐渐下降。在老年大脑中,p53 积聚在 AOR 基因的启动子上,与被抑制的染色质状态、AOR 基因的下调以及脂质和 DNA 的氧化损伤增加相关。比较基因表达分析还进一步显示,衰老大脑显示出与 Bmi1 缺失小鼠中所见类似的衰老相关基因 IL-6、p19(Arf) 和 p16(Ink4a)以及促凋亡基因 Noxa 的上调。在皮质神经元中增加 Bmi1 的表达可对 DNA 损伤诱导的细胞死亡或线粒体中毒提供强大的保护作用,并通过激活 AOR 基因来抑制 ROS。这些观察结果揭示了 Bmi1 基因缺失可重现生理大脑衰老的某些方面,而过表达 Bmi1 可能是一种对抗神经退行性变的潜在治疗方法。

https://cdn.ncbi.nlm.nih.gov/pmc/blobs/5549/3285640/3c62f10aee5e/pone.0031870.g001.jpg

文献AI研究员

20分钟写一篇综述,助力文献阅读效率提升50倍。

立即体验

用中文搜PubMed

大模型驱动的PubMed中文搜索引擎

马上搜索

文档翻译

学术文献翻译模型,支持多种主流文档格式。

立即体验