Suppr超能文献

去泛素化酶 USP46 通过控制 PHLPP 依赖的 Akt 信号转导在结肠癌中发挥肿瘤抑制作用。

The deubiquitination enzyme USP46 functions as a tumor suppressor by controlling PHLPP-dependent attenuation of Akt signaling in colon cancer.

机构信息

Markey Cancer Center, University of Kentucky, Lexington, KY, USA.

出版信息

Oncogene. 2013 Jan 24;32(4):471-8. doi: 10.1038/onc.2012.66. Epub 2012 Mar 5.

Abstract

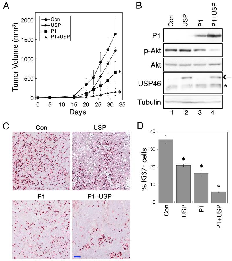
PH domain leucine-rich-repeats protein phosphatase (PHLPP) is a family of Ser/Thr protein phosphatases that serve as tumor suppressors by negatively regulating Akt. Our recent studies have demonstrated that the ubiquitin proteasome pathway has an important role in the downregulation of PHLPP in colorectal cancer. In this study, we show that the deubiquitinase USP46 stabilizes the expression of both PHLPP isoforms by reducing the rate of PHLPP degradation. USP46 binds to PHLPP and directly removes the polyubiquitin chains from PHLPP in vitro and in cells. Increased USP46 expression correlates with decreased ubiquitination and upregulation of PHLPP proteins in colon cancer cells, whereas knockdown of USP46 has the opposite effect. Functionally, USP46-mediated stabilization of PHLPP and the subsequent inhibition of Akt result in a decrease in cell proliferation and tumorigenesis of colon cancer cells in vivo. Moreover, reduced USP46 protein level is found associated with poor PHLPP expression in colorectal cancer patient specimens. Taken together, these results indentify a tumor suppressor role of USP46 in promoting PHLPP expression and inhibiting Akt signaling in colon cancer.

摘要

PH 结构域亮氨酸丰富重复蛋白磷酸酶(PHLPP)是丝氨酸/苏氨酸蛋白磷酸酶家族的一员,通过负向调节 Akt 发挥肿瘤抑制作用。我们最近的研究表明,泛素蛋白酶体途径在结直肠癌细胞中 PHLPP 的下调中起重要作用。在这项研究中,我们表明去泛素酶 USP46 通过降低 PHLPP 降解的速度来稳定两种 PHLPP 同工型的表达。USP46 与 PHLPP 结合,并在体外和细胞内直接从 PHLPP 上去除多聚泛素链。USP46 表达增加与结直肠癌细胞中泛素化减少和 PHLPP 蛋白上调相关,而 USP46 的敲低则有相反的效果。功能上,USP46 介导的 PHLPP 稳定化和随后的 Akt 抑制导致体内结肠癌细胞增殖和肿瘤发生减少。此外,在结直肠癌患者标本中发现降低的 USP46 蛋白水平与 PHLPP 表达不良相关。总之,这些结果确定了 USP46 在促进 PHLPP 表达和抑制 Akt 信号转导中的肿瘤抑制作用在结肠癌中的作用。

https://cdn.ncbi.nlm.nih.gov/pmc/blobs/8eb9/3371166/96634811c35d/nihms353766f1.jpg

文献AI研究员

20分钟写一篇综述,助力文献阅读效率提升50倍。

立即体验

用中文搜PubMed

大模型驱动的PubMed中文搜索引擎

马上搜索

文档翻译

学术文献翻译模型,支持多种主流文档格式。

立即体验