Suppr超能文献

膜翅目昆虫的线粒体基因组而非核基因组加速进化:来自土蜂的新证据。

Accelerated evolution of mitochondrial but not nuclear genomes of Hymenoptera: new evidence from crabronid wasps.

机构信息

Research Group Insect Symbiosis, Max Planck Institute for Chemical Ecology, Jena, Germany.

出版信息

PLoS One. 2012;7(3):e32826. doi: 10.1371/journal.pone.0032826. Epub 2012 Mar 6.

Abstract

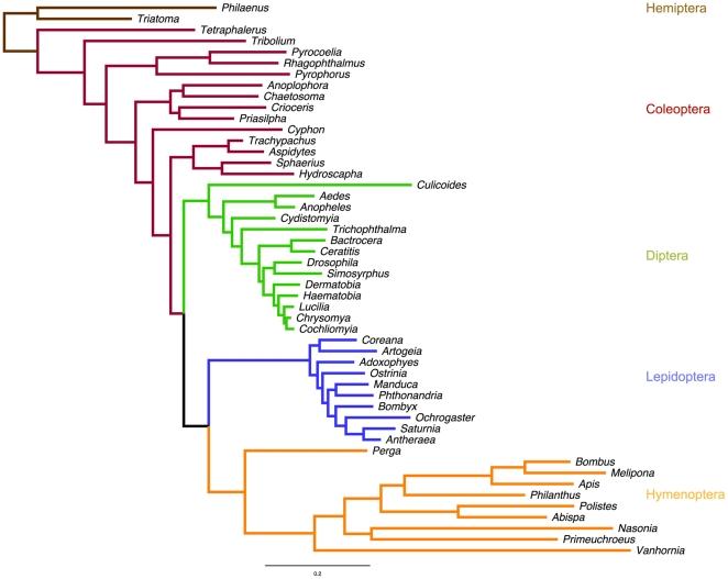
Mitochondrial genes in animals are especially useful as molecular markers for the reconstruction of phylogenies among closely related taxa, due to the generally high substitution rates. Several insect orders, notably Hymenoptera and Phthiraptera, show exceptionally high rates of mitochondrial molecular evolution, which has been attributed to the parasitic lifestyle of current or ancestral members of these taxa. Parasitism has been hypothesized to entail frequent population bottlenecks that increase rates of molecular evolution by reducing the efficiency of purifying selection. This effect should result in elevated substitution rates of both nuclear and mitochondrial genes, but to date no extensive comparative study has tested this hypothesis in insects. Here we report the mitochondrial genome of a crabronid wasp, the European beewolf (Philanthus triangulum, Hymenoptera, Crabronidae), and we use it to compare evolutionary rates among the four largest holometabolous insect orders (Coleoptera, Diptera, Hymenoptera, Lepidoptera) based on phylogenies reconstructed with whole mitochondrial genomes as well as four single-copy nuclear genes (18S rRNA, arginine kinase, wingless, phosphoenolpyruvate carboxykinase). The mt-genome of P. triangulum is 16,029 bp in size with a mean A+T content of 83.6%, and it encodes the 37 genes typically found in arthropod mt genomes (13 protein-coding, 22 tRNA, and two rRNA genes). Five translocations of tRNA genes were discovered relative to the putative ancestral genome arrangement in insects, and the unusual start codon TTG was predicted for cox2. Phylogenetic analyses revealed significantly longer branches leading to the apocritan Hymenoptera as well as the Orussoidea, to a lesser extent the Cephoidea, and, possibly, the Tenthredinoidea than any of the other holometabolous insect orders for all mitochondrial but none of the four nuclear genes tested. Thus, our results suggest that the ancestral parasitic lifestyle of Apocrita is unlikely to be the major cause for the elevated substitution rates observed in hymenopteran mitochondrial genomes.

摘要

动物的线粒体基因特别适合作为重建亲缘关系密切的分类群系统发育的分子标记,因为它们的替代率通常很高。几个昆虫目,特别是膜翅目和虱目,表现出异常高的线粒体分子进化率,这归因于这些分类群的当前或祖先成员的寄生生活方式。寄生被假设为经常发生种群瓶颈,通过降低纯化选择的效率来增加分子进化的速度。这种效应应该导致核基因和线粒体基因的替代率升高,但迄今为止,没有广泛的比较研究在昆虫中检验过这一假设。在这里,我们报道了一种胡蜂科的黄蜂,欧洲大黄蜂(Philanthus triangulum,膜翅目,胡蜂科)的线粒体基因组,并利用它来比较四个最大的完全变态昆虫目(鞘翅目、双翅目、膜翅目、鳞翅目)的进化率,这些目是基于重建的系统发育,包括整个线粒体基因组和四个单拷贝核基因(18S rRNA、精氨酸激酶、无翅、磷酸烯醇丙酮酸羧激酶)。P. triangulum 的 mt 基因组大小为 16029bp,平均 A+T 含量为 83.6%,它编码了节肢动物 mt 基因组中通常发现的 37 个基因(13 个蛋白编码、22 个 tRNA 和 2 个 rRNA 基因)。与昆虫中假定的祖先基因组排列相比,发现了 5 个 tRNA 基因的转位,cox2 预测的起始密码子为 TTG。系统发育分析显示,与其他完全变态昆虫目相比,除了 Cephoidea 之外,对 Apocrita 的 apo 寄生生活方式以及 Orussoidea、Tenthredinoidea 的分支更长,而对于所有测试的线粒体基因,但没有任何四个核基因,都是如此。因此,我们的结果表明,膜翅目线粒体基因组中观察到的高替代率不太可能是 Apocrita 祖先寄生生活方式的主要原因。

https://cdn.ncbi.nlm.nih.gov/pmc/blobs/151e/3295772/55b68121f108/pone.0032826.g001.jpg

文献AI研究员

20分钟写一篇综述,助力文献阅读效率提升50倍。

立即体验

用中文搜PubMed

大模型驱动的PubMed中文搜索引擎

马上搜索

文档翻译

学术文献翻译模型,支持多种主流文档格式。

立即体验