Suppr超能文献

有性生殖和孤雌生殖节肢动物中线粒体相关基因的快速进化。

Rapid evolution of mitochondrion-related genes in haplodiploid arthropods.

机构信息

State Key Laboratory for Managing Biotic and Chemical Threats to the Quality and Safety of Agro-Products, Key Laboratory of Biotechnology in Plant Protection of Ministry of Agriculture and Rural Affairs, Key Laboratory of Green Plant Protection of Zhejiang Province, Institute of Plant Virology, Ningbo University, Ningbo, 315211, China.

Department of Biology, Indiana University, Bloomington, IN, USA.

出版信息

BMC Biol. 2024 Oct 10;22(1):229. doi: 10.1186/s12915-024-02027-4.

Abstract

BACKGROUND

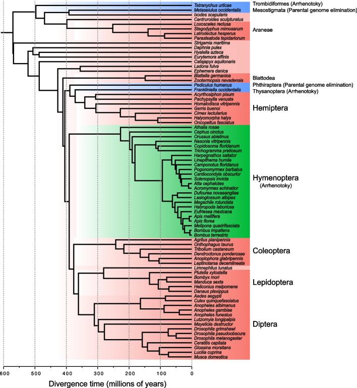
Mitochondrial genes and nuclear genes cooperate closely to maintain the functions of mitochondria, especially in the oxidative phosphorylation (OXPHOS) pathway. However, mitochondrial genes among arthropod lineages have dramatic evolutionary rate differences. Haplodiploid arthropods often show fast-evolving mitochondrial genes. One hypothesis predicts that the small effective population size of haplodiploid species could enhance the effect of genetic drift leading to higher substitution rates in mitochondrial and nuclear genes. Alternatively, positive selection or compensatory changes in nuclear OXPHOS genes could lead to the fast-evolving mitochondrial genes. However, due to the limited number of arthropod genomes, the rates of evolution for nuclear genes in haplodiploid species, besides hymenopterans, are largely unknown. To test these hypotheses, we used data from 76 arthropod genomes, including 5 independently evolved haplodiploid lineages, to estimate the evolutionary rates and patterns of gene family turnover of mitochondrial and nuclear genes.

RESULTS

We show that five haplodiploid lineages tested here have fast-evolving mitochondrial genes and fast-evolving nuclear genes related to mitochondrial functions, while nuclear genes not related to mitochondrion showed no significant evolutionary rate differences. Among hymenopterans, bees and ants show faster rates of molecular evolution in mitochondrial genes and mitochondrion-related nuclear genes than sawflies and wasps. With genome data, we also find gene family expansions and contractions in mitochondrion-related genes of bees and ants.

CONCLUSIONS

Our results reject the small population size hypothesis in haplodiploid species. A combination of positive selection and compensatory changes could lead to the observed patterns in haplodiploid species. The elevated evolutionary rates in OXPHOS complex 2 genes of bees and ants suggest a unique evolutionary history of social hymenopterans.

摘要

背景

线粒体基因和核基因密切合作,以维持线粒体的功能,尤其是在线粒体氧化磷酸化(OXPHOS)途径中。然而,节肢动物谱系中的线粒体基因存在显著的进化速率差异。单倍型二倍体节肢动物的线粒体基因往往进化迅速。有一种假说预测,单倍型二倍体物种的小有效种群大小可能会增强遗传漂变的影响,导致线粒体和核基因的替代率更高。或者,核 OXPHOS 基因的正选择或补偿性变化可能导致快速进化的线粒体基因。然而,由于节肢动物基因组数量有限,除膜翅目外,单倍型二倍体物种的核基因进化率在很大程度上尚不清楚。为了检验这些假说,我们利用来自 76 个节肢动物基因组的数据,包括 5 个独立进化的单倍型二倍体谱系,来估计线粒体和核基因家族的进化速率和变化模式。

结果

我们表明,在这里测试的五个单倍型二倍体谱系具有快速进化的线粒体基因和与线粒体功能相关的快速进化的核基因,而与线粒体无关的核基因则没有表现出显著的进化速率差异。在膜翅目中,蜜蜂和蚂蚁的线粒体基因和与线粒体相关的核基因的分子进化速度比叶蜂和胡蜂快。利用基因组数据,我们还发现了蜜蜂和蚂蚁与线粒体相关的基因家族的扩张和收缩。

结论

我们的结果否定了单倍型二倍体物种中种群规模较小的假说。正选择和补偿性变化的结合可能导致单倍型二倍体物种中观察到的模式。蜜蜂和蚂蚁 OXPHOS 复合物 2 基因的进化速率升高表明了社会性膜翅目昆虫独特的进化历史。

https://cdn.ncbi.nlm.nih.gov/pmc/blobs/33fb/11465517/7a732c01cf8e/12915_2024_2027_Fig1_HTML.jpg

文献AI研究员

20分钟写一篇综述,助力文献阅读效率提升50倍。

立即体验

用中文搜PubMed

大模型驱动的PubMed中文搜索引擎

马上搜索

文档翻译

学术文献翻译模型,支持多种主流文档格式。

立即体验