Suppr超能文献

自然杂种复合体 I 中的致命线粒体 - 核不相容性。

A lethal mitonuclear incompatibility in complex I of natural hybrids.

机构信息

Department of Biology, Stanford University, Stanford, CA, USA.

Centro de Investigaciones Científicas de las Huastecas 'Aguazarca', A.C., Calnali, Hidalgo, Mexico.

出版信息

Nature. 2024 Feb;626(7997):119-127. doi: 10.1038/s41586-023-06895-8. Epub 2024 Jan 10.

Abstract

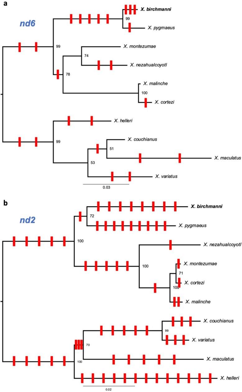
The evolution of reproductive barriers is the first step in the formation of new species and can help us understand the diversification of life on Earth. These reproductive barriers often take the form of hybrid incompatibilities, in which alleles derived from two different species no longer interact properly in hybrids. Theory predicts that hybrid incompatibilities may be more likely to arise at rapidly evolving genes and that incompatibilities involving multiple genes should be common, but there has been sparse empirical data to evaluate these predictions. Here we describe a mitonuclear incompatibility involving three genes whose protein products are in physical contact within respiratory complex I of naturally hybridizing swordtail fish species. Individuals homozygous for mismatched protein combinations do not complete embryonic development or die as juveniles, whereas those heterozygous for the incompatibility have reduced complex I function and unbalanced representation of parental alleles in the mitochondrial proteome. We find that the effects of different genetic interactions on survival are non-additive, highlighting subtle complexity in the genetic architecture of hybrid incompatibilities. Finally, we document the evolutionary history of the genes involved, showing signals of accelerated evolution and evidence that an incompatibility has been transferred between species via hybridization.

摘要

生殖隔离的进化是形成新物种的第一步,它可以帮助我们理解地球上生命的多样化。这些生殖隔离通常表现为杂种不亲和性,即来自两个不同物种的等位基因在杂种中不再正常相互作用。理论预测,杂种不亲和性可能更容易出现在快速进化的基因上,涉及多个基因的不亲和性应该很常见,但很少有经验数据来评估这些预测。在这里,我们描述了一种涉及三个基因的线粒体-核基因不亲和性,其蛋白质产物在自然杂交剑尾鱼物种的呼吸复合物 I 中相互接触。纯合子个体的不亲和性表现在不能完成胚胎发育或在幼年时死亡,而那些杂合子个体的呼吸复合物 I 功能降低,并且线粒体蛋白质组中双亲等位基因的表达不平衡。我们发现,不同遗传相互作用对生存的影响是非加性的,这突出了杂种不亲和性遗传结构的微妙复杂性。最后,我们记录了所涉及基因的进化历史,显示出加速进化的信号,并证明了一个不亲和性通过杂交在物种间转移。

https://cdn.ncbi.nlm.nih.gov/pmc/blobs/7a07/10830419/dac678936f5e/41586_2023_6895_Fig1_HTML.jpg

文献AI研究员

20分钟写一篇综述,助力文献阅读效率提升50倍。

立即体验

用中文搜PubMed

大模型驱动的PubMed中文搜索引擎

马上搜索

文档翻译

学术文献翻译模型,支持多种主流文档格式。

立即体验