Suppr超能文献

核糖体结合新生肽链泛素化可视化核翻译。

Nuclear translation visualized by ribosome-bound nascent chain puromycylation.

机构信息

Laboratory of Viral Diseases, National Institute of Allergy and Infectious Diseases, National Institutes of Health, Bethesda, MD 20892, USA.

出版信息

J Cell Biol. 2012 Apr 2;197(1):45-57. doi: 10.1083/jcb.201112145.

Abstract

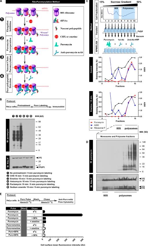
Whether protein translation occurs in the nucleus is contentious. To address this question, we developed the ribopuromycylation method (RPM), which visualizes translation in cells via standard immunofluorescence microscopy. The RPM is based on ribosome-catalyzed puromycylation of nascent chains immobilized on ribosomes by antibiotic chain elongation inhibitors followed by detection of puromycylated ribosome-bound nascent chains with a puromycin (PMY)-specific monoclonal antibody in fixed and permeabilized cells. The RPM correlates localized translation with myriad processes in cells and can be applied to any cell whose translation is sensitive to PMY. In this paper, we use the RPM to provide evidence for translation in the nucleoplasm and nucleolus, which is regulated by infectious and chemical stress.

摘要

蛋白质翻译是否发生在细胞核中一直存在争议。为了解决这个问题,我们开发了核糖体嘌呤酰化方法(RPM),该方法通过标准免疫荧光显微镜观察细胞中的翻译。RPM 基于核糖体催化的新生肽链嘌呤酰化,该肽链通过抗生素链延伸抑制剂固定在核糖体上,然后用嘌呤霉素(PMY)特异性单克隆抗体在固定和透化的细胞中检测嘌呤霉素酰化的核糖体结合新生肽链。RPM 将局部翻译与细胞中的众多过程相关联,并且可以应用于任何对 PMY 敏感的翻译细胞。在本文中,我们使用 RPM 提供了在核质和核仁中翻译的证据,这些过程受感染和化学应激的调节。

https://cdn.ncbi.nlm.nih.gov/pmc/blobs/b321/3317795/b2c78931ba4c/JCB_201112145_Fig1.jpg

文献AI研究员

20分钟写一篇综述,助力文献阅读效率提升50倍。

立即体验

用中文搜PubMed

大模型驱动的PubMed中文搜索引擎

马上搜索

文档翻译

学术文献翻译模型,支持多种主流文档格式。

立即体验