Suppr超能文献

组蛋白去乙酰化酶抑制剂增强尤因肉瘤中NKG2D配体的表达,并使细胞对自然杀伤细胞介导的细胞溶解敏感。

Histone deacetylase inhibitors enhance expression of NKG2D ligands in Ewing sarcoma and sensitize for natural killer cell-mediated cytolysis.

作者信息

Berghuis Dagmar, Schilham Marco W, Vos Hanneke I, Santos Susy J, Kloess Stephan, Buddingh' Emilie P, Egeler R Maarten, Hogendoorn Pancras Cw, Lankester Arjan C

机构信息

Department of Pediatrics, Leiden University Medical Center, Leiden, The Netherlands.

出版信息

Clin Sarcoma Res. 2012 Feb 8;2(1):8. doi: 10.1186/2045-3329-2-8.

Abstract

BACKGROUND

Ewing sarcoma patients have a poor prognosis despite multimodal therapy. Integration of combination immunotherapeutic strategies into first-/second-line regimens represents promising treatment options, particularly for patients with intrinsic or acquired resistance to conventional therapies. We evaluated the susceptibility of Ewing sarcoma to natural killer cell-based combination immunotherapy, by assessing the capacity of histone deacetylase inhibitors to improve immune recognition and sensitize for natural killer cell cytotoxicity.

METHODS

Using flow cytometry, ELISA and immunohistochemistry, expression of natural killer cell receptor ligands was assessed in chemotherapy-sensitive/-resistant Ewing sarcoma cell lines, plasma and tumours. Natural killer cell cytotoxicity was evaluated in Chromium release assays. Using ATM/ATR inhibitor caffeine, the contribution of the DNA damage response pathway to histone deacetylase inhibitor-induced ligand expression was assessed.

RESULTS

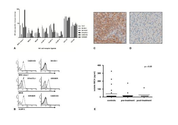
Despite comparable expression of natural killer cell receptor ligands, chemotherapy-resistant Ewing sarcoma exhibited reduced susceptibility to resting natural killer cells. Interleukin-15-activation of natural killer cells overcame this reduced sensitivity. Histone deacetylase inhibitor-pretreatment induced NKG2D-ligand expression in an ATM/ATR-dependent manner and sensitized for NKG2D-dependent cytotoxicity (2/4 cell lines). NKG2D-ligands were expressed in vivo, regardless of chemotherapy-response and disease stage. Soluble NKG2D-ligand plasma concentrations did not differ between patients and controls.

CONCLUSION

Our data provide a rationale for combination immunotherapy involving immune effector and target cell manipulation in first-/second-line treatment regimens for Ewing sarcoma.

摘要

背景

尽管采用了多模式治疗,但尤因肉瘤患者的预后仍然很差。将联合免疫治疗策略纳入一线/二线治疗方案是很有前景的治疗选择,特别是对于那些对传统疗法具有内在或获得性耐药性的患者。我们通过评估组蛋白去乙酰化酶抑制剂改善免疫识别和使自然杀伤细胞细胞毒性敏感化的能力,来评估尤因肉瘤对基于自然杀伤细胞的联合免疫治疗的敏感性。

方法

使用流式细胞术、酶联免疫吸附测定和免疫组织化学,评估化疗敏感/耐药的尤因肉瘤细胞系、血浆和肿瘤中自然杀伤细胞受体配体的表达。在铬释放试验中评估自然杀伤细胞的细胞毒性。使用ATM/ATR抑制剂咖啡因,评估DNA损伤反应途径对组蛋白去乙酰化酶抑制剂诱导的配体表达的作用。

结果

尽管自然杀伤细胞受体配体的表达相当,但化疗耐药的尤因肉瘤对静息自然杀伤细胞的敏感性降低。白细胞介素-15激活自然杀伤细胞克服了这种降低的敏感性。组蛋白去乙酰化酶抑制剂预处理以ATM/ATR依赖的方式诱导NKG2D配体表达,并使NKG2D依赖的细胞毒性敏感化(4个细胞系中的2个)。无论化疗反应和疾病阶段如何,NKG2D配体均在体内表达。患者和对照组之间可溶性NKG2D配体血浆浓度没有差异。

结论

我们的数据为在尤因肉瘤的一线/二线治疗方案中涉及免疫效应器和靶细胞操纵的联合免疫治疗提供了理论依据。

https://cdn.ncbi.nlm.nih.gov/pmc/blobs/5326/3351702/59ca1a94d334/2045-3329-2-8-1.jpg

文献AI研究员

20分钟写一篇综述,助力文献阅读效率提升50倍。

立即体验

用中文搜PubMed

大模型驱动的PubMed中文搜索引擎

马上搜索

文档翻译

学术文献翻译模型,支持多种主流文档格式。

立即体验