Suppr超能文献

肝细胞生长因子介导间充质干细胞诱导多发性硬化模型的恢复。

Hepatocyte growth factor mediates mesenchymal stem cell–induced recovery in multiple sclerosis models.

机构信息

Center for Translational Neuroscience, Department of Neurosciences, Case School of Medicine, Case Western Reserve University, Cleveland, OH, USA.

出版信息

Nat Neurosci. 2012 Jun;15(6):862-70. doi: 10.1038/nn.3109.

Abstract

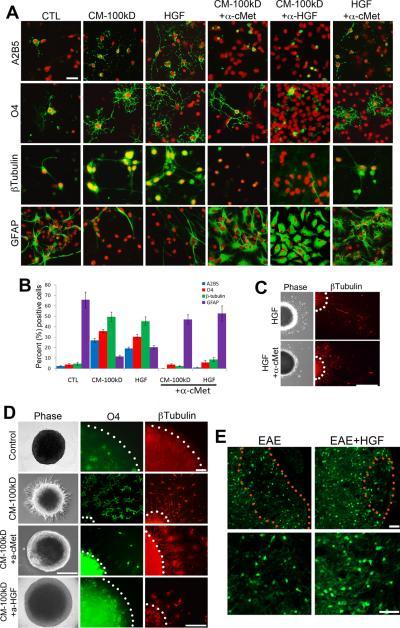
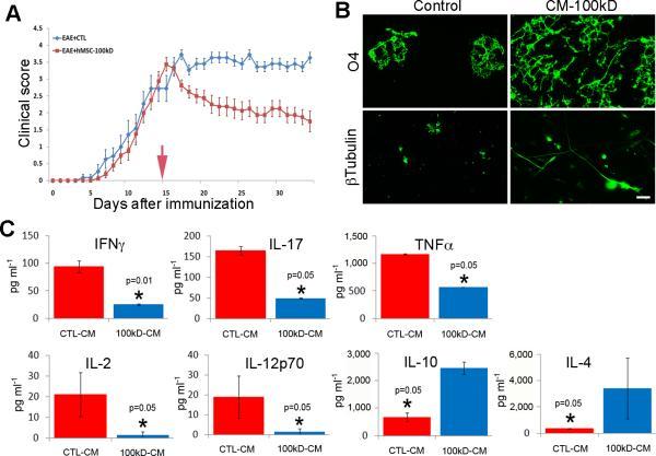
Mesenchymal stem cells (MSCs) have emerged as a potential therapy for a range of neural insults. In animal models of multiple sclerosis, an autoimmune disease that targets oligodendrocytes and myelin, treatment with human MSCs results in functional improvement that reflects both modulation of the immune response and myelin repair. Here we demonstrate that conditioned medium from human MSCs (MSC-CM) reduces functional deficits in mouse MOG35–55-induced experimental autoimmune encephalomyelitis (EAE) and promotes the development of oligodendrocytes and neurons. Functional assays identified hepatocyte growth factor (HGF) and its primary receptor cMet as critical in MSC-stimulated recovery in EAE, neural cell development and remyelination. Active MSC-CM contained HGF, and exogenously supplied HGF promoted recovery in EAE, whereas cMet and antibodies to HGF blocked the functional recovery mediated by HGF and MSC-CM. Systemic treatment with HGF markedly accelerated remyelination in lysolecithin-induced rat dorsal spinal cord lesions and in slice cultures. Together these data strongly implicate HGF in mediating MSC-stimulated functional recovery in animal models of multiple sclerosis.

摘要

间充质干细胞(MSCs)已成为治疗多种神经损伤的潜在疗法。在多发性硬化症(一种靶向少突胶质细胞和髓鞘的自身免疫性疾病)的动物模型中,用人类 MSCs 治疗可导致功能改善,这既反映了对免疫反应的调节,也反映了髓鞘修复。在这里,我们证明了人 MSCs 的条件培养基(MSC-CM)可减轻 MOG35-55 诱导的实验性自身免疫性脑脊髓炎(EAE)中的功能缺陷,并促进少突胶质细胞和神经元的发育。功能测定鉴定出肝细胞生长因子(HGF)及其主要受体 cMet 是 MSC 刺激 EAE 恢复、神经细胞发育和髓鞘再生的关键因素。活性 MSC-CM 含有 HGF,外源性供应的 HGF 可促进 EAE 的恢复,而 cMet 和抗 HGF 抗体可阻断 HGF 和 MSC-CM 介导的功能恢复。HGF 的系统治疗可显著加速卵磷脂诱导的大鼠脊髓背侧损伤和切片培养中的髓鞘再生。这些数据强烈表明 HGF 介导了多发性硬化症动物模型中 MSC 刺激的功能恢复。

https://cdn.ncbi.nlm.nih.gov/pmc/blobs/7ac5/3427471/8341a1ee420b/nihms-371787-f0001.jpg

文献AI研究员

20分钟写一篇综述,助力文献阅读效率提升50倍。

立即体验

用中文搜PubMed

大模型驱动的PubMed中文搜索引擎

马上搜索

文档翻译

学术文献翻译模型,支持多种主流文档格式。

立即体验