Suppr超能文献

依赖基因型的双重 PI3K/mTOR 抑制剂 NVP-BEZ235 和 mTOR 抑制剂 RAD001 在子宫内膜癌中的疗效。

Genotype-dependent efficacy of a dual PI3K/mTOR inhibitor, NVP-BEZ235, and an mTOR inhibitor, RAD001, in endometrial carcinomas.

机构信息

Department of Obstetrics and Gynecology, Faculty of Medicine, The University of Tokyo, Tokyo, Japan.

出版信息

PLoS One. 2012;7(5):e37431. doi: 10.1371/journal.pone.0037431. Epub 2012 May 25.

Abstract

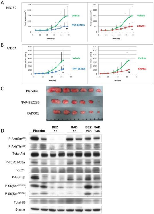
The PI3K (phosphatidylinositol-3-kinase)/mTOR (mammalian target of rapamycin) pathway is frequently activated in endometrial cancer through various PI3K/AKT-activating genetic alterations. We examined the antitumor effect of NVP-BEZ235--a dual PI3K/mTOR inhibitor--and RAD001--an mTOR inhibitor--in 13 endometrial cancer cell lines, all of which possess one or more alterations in PTEN, PIK3CA, and K-Ras. We also combined these compounds with a MAPK pathway inhibitor (PD98059 or UO126) in cell lines with K-Ras alterations (mutations or amplification). PTEN mutant cell lines without K-Ras alterations (n = 9) were more sensitive to both RAD001 and NVP-BEZ235 than were cell lines with K-Ras alterations (n = 4). Dose-dependent growth suppression was more drastically induced by NVP-BEZ235 than by RAD001 in the sensitive cell lines. G1 arrest was induced by NVP-BEZ235 in a dose-dependent manner. We observed in vivo antitumor activity of both RAD001 and NVP-BEZ235 in nude mice. The presence of a MEK inhibitor, PD98059 or UO126, sensitized the K-Ras mutant cells to NVP-BEZ235. Robust growth suppression by NVP-BEZ235 suggests that a dual PI3K/mTOR inhibitor is a promising therapeutic for endometrial carcinomas. Our data suggest that mutational statuses of PTEN and K-Ras might be useful predictors of sensitivity to NVP-BEZ235 in certain endometrial carcinomas.

摘要

PI3K(磷脂酰肌醇-3-激酶)/mTOR(雷帕霉素哺乳动物靶标)通路在子宫内膜癌中经常通过各种 PI3K/AKT 激活的遗传改变而被激活。我们研究了 NVP-BEZ235(一种双重 PI3K/mTOR 抑制剂)和 RAD001(一种 mTOR 抑制剂)在 13 种子宫内膜癌细胞系中的抗肿瘤作用,这些细胞系均存在 PTEN、PIK3CA 和 K-Ras 中的一种或多种改变。我们还在具有 K-Ras 改变(突变或扩增)的细胞系中,将这些化合物与 MAPK 通路抑制剂(PD98059 或 UO126)联合使用。没有 K-Ras 改变的 PTEN 突变细胞系(n = 9)比具有 K-Ras 改变的细胞系(n = 4)对 RAD001 和 NVP-BEZ235 更敏感。在敏感细胞系中,NVP-BEZ235 比 RAD001 更能引起剂量依赖性的生长抑制。NVP-BEZ235 以剂量依赖性方式诱导 G1 期阻滞。我们在裸鼠中观察到 RAD001 和 NVP-BEZ235 的体内抗肿瘤活性。MEK 抑制剂 PD98059 或 UO126 的存在使 K-Ras 突变细胞对 NVP-BEZ235 敏感。NVP-BEZ235 的强大生长抑制作用表明,双重 PI3K/mTOR 抑制剂是治疗子宫内膜癌的一种有前途的治疗方法。我们的数据表明,PTEN 和 K-Ras 的突变状态可能是某些子宫内膜癌对 NVP-BEZ235 敏感性的有用预测指标。

https://cdn.ncbi.nlm.nih.gov/pmc/blobs/1855/3360787/3137db00dd06/pone.0037431.g001.jpg

文献AI研究员

20分钟写一篇综述,助力文献阅读效率提升50倍。

立即体验

用中文搜PubMed

大模型驱动的PubMed中文搜索引擎

马上搜索

文档翻译

学术文献翻译模型,支持多种主流文档格式。

立即体验