Suppr超能文献

GRHL3/GET1 和 trithorax 组蛋白成员协同激活表皮祖细胞分化程序。

GRHL3/GET1 and trithorax group members collaborate to activate the epidermal progenitor differentiation program.

机构信息

Department of Biological Chemistry, University of California Irvine, Irvine, California, United States of America.

出版信息

PLoS Genet. 2012;8(7):e1002829. doi: 10.1371/journal.pgen.1002829. Epub 2012 Jul 19.

Abstract

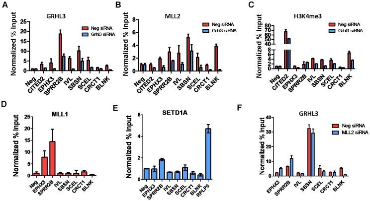
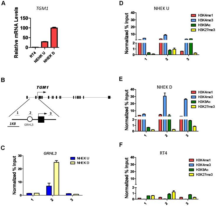
The antagonistic actions of Polycomb and Trithorax are responsible for proper cell fate determination in mammalian tissues. In the epidermis, a self-renewing epithelium, previous work has shown that release from Polycomb repression only partially explains differentiation gene activation. We now show that Trithorax is also a key regulator of epidermal differentiation, not only through activation of genes repressed by Polycomb in progenitor cells, but also through activation of genes independent of regulation by Polycomb. The differentiation associated transcription factor GRHL3/GET1 recruits the ubiquitously expressed Trithorax complex to a subset of differentiation genes.

摘要

多梳抑制复合物和三价转录激活因子复合物的拮抗作用负责哺乳动物组织中细胞命运的正确决定。在表皮中,一个自我更新的上皮组织中,以前的工作表明,从多梳抑制复合物的抑制中释放出来,仅部分解释了分化基因的激活。我们现在表明,三价转录激活因子复合物也是表皮分化的关键调节剂,不仅通过激活前体细胞中被多梳抑制复合物抑制的基因,还通过激活不依赖多梳抑制复合物调节的基因。分化相关转录因子 GRHL3/GET1 将广泛表达的三价转录激活因子复合物募集到一组分化基因上。

https://cdn.ncbi.nlm.nih.gov/pmc/blobs/feb3/3400561/3e87fae2929a/pgen.1002829.g001.jpg

文献AI研究员

20分钟写一篇综述,助力文献阅读效率提升50倍。

立即体验

用中文搜PubMed

大模型驱动的PubMed中文搜索引擎

马上搜索

文档翻译

学术文献翻译模型,支持多种主流文档格式。

立即体验