Suppr超能文献

驱动基因组合决定皮肤鳞状细胞癌疾病连续体的进展。

Driver gene combinations dictate cutaneous squamous cell carcinoma disease continuum progression.

机构信息

School of Cancer Sciences, University of Glasgow, Glasgow, G61 1QH, UK.

Department of Surgery, University of Heidelberg, Heidelberg, 69120, Germany.

出版信息

Nat Commun. 2023 Aug 25;14(1):5211. doi: 10.1038/s41467-023-40822-9.

Abstract

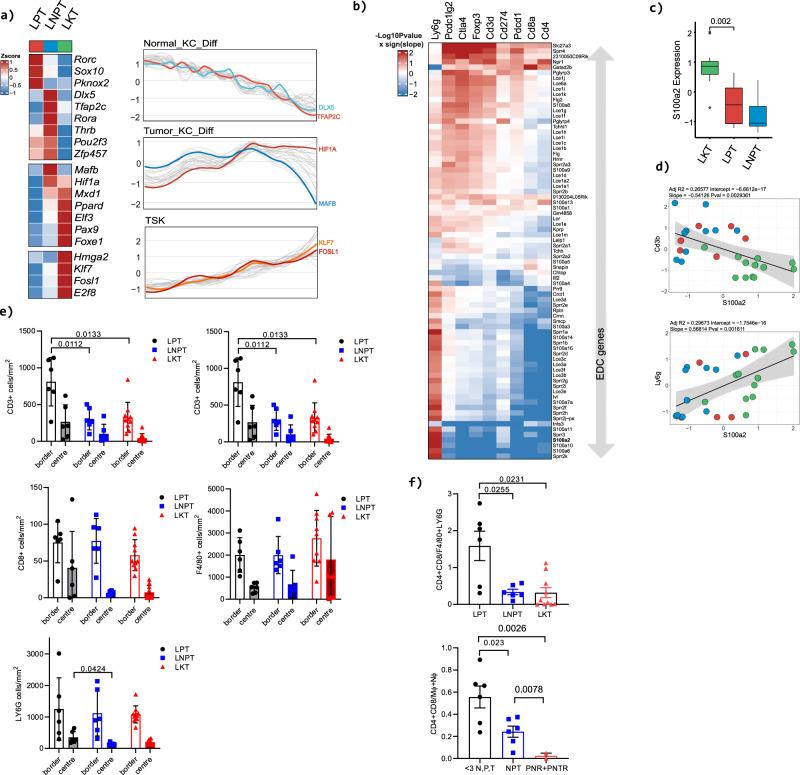
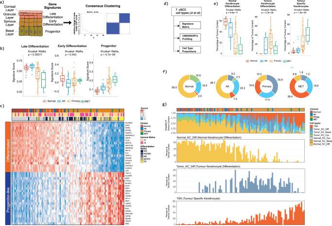
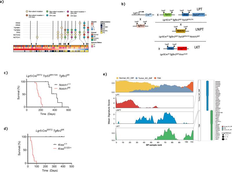
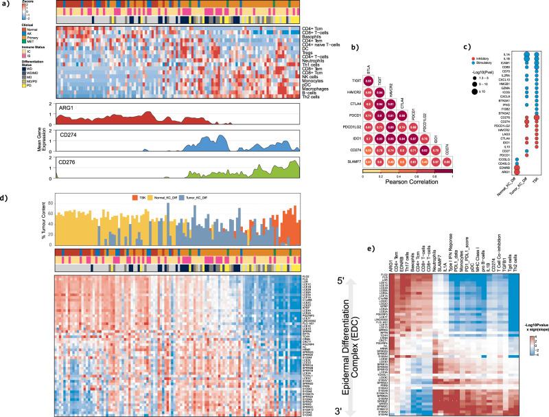
The molecular basis of disease progression from UV-induced precancerous actinic keratosis (AK) to malignant invasive cutaneous squamous cell carcinoma (cSCC) and potentially lethal metastatic disease remains unclear. DNA sequencing studies have revealed a massive mutational burden but have yet to illuminate mechanisms of disease progression. Here we perform RNAseq transcriptomic profiling of 110 patient samples representing normal sun-exposed skin, AK, primary and metastatic cSCC and reveal a disease continuum from a differentiated to a progenitor-like state. This is accompanied by the orchestrated suppression of master regulators of epidermal differentiation, dynamic modulation of the epidermal differentiation complex, remodelling of the immune landscape and an increase in the preponderance of tumour specific keratinocytes. Comparative systems analysis of human cSCC coupled with the generation of genetically engineered murine models reveal that combinatorial sequential inactivation of the tumour suppressor genes Tgfbr2, Trp53, and Notch1 coupled with activation of Ras signalling progressively drives cSCC progression along a differentiated to progenitor axis. Taken together we provide a comprehensive map of the cSCC disease continuum and reveal potentially actionable events that promote and accompany disease progression.

摘要

从紫外线诱导的癌前光化性角化病(AK)发展为恶性侵袭性皮肤鳞状细胞癌(cSCC)和潜在致命转移性疾病的机制尚不清楚。DNA 测序研究揭示了大量的突变负担,但尚未阐明疾病进展的机制。在这里,我们对 110 个患者样本进行了 RNAseq 转录组分析,这些样本代表了正常的阳光暴露皮肤、AK、原发性和转移性 cSCC,并揭示了从分化状态到祖细胞样状态的疾病连续体。这伴随着表皮分化的主调控因子的协调抑制、表皮分化复合物的动态调节、免疫景观的重塑以及肿瘤特异性角质形成细胞的优势增加。人类 cSCC 的比较系统分析以及基因工程鼠模型的生成表明,肿瘤抑制基因 TGFBR2、TP53 和 NOTCH1 的组合顺序失活与 Ras 信号的激活相结合,沿着分化到祖细胞的轴逐渐驱动 cSCC 的进展。综上所述,我们提供了 cSCC 疾病连续体的全面图谱,并揭示了可能促进和伴随疾病进展的可操作事件。

https://cdn.ncbi.nlm.nih.gov/pmc/blobs/27db/10457401/e3d1ea79d9c6/41467_2023_40822_Fig1_HTML.jpg

文献AI研究员

20分钟写一篇综述,助力文献阅读效率提升50倍。

立即体验

用中文搜PubMed

大模型驱动的PubMed中文搜索引擎

马上搜索

文档翻译

学术文献翻译模型,支持多种主流文档格式。

立即体验