Suppr超能文献

过氧化物酶体增殖物激活受体 δ 的激活可保护糖尿病小鼠的血管内皮功能。

PPARδ activation protects endothelial function in diabetic mice.

机构信息

Institute of Vascular Medicine, Li Ka Shing Institute of Health Sciences, School of Biomedical Sciences, The Chinese University of Hong Kong, Hong Kong, China.

出版信息

Diabetes. 2012 Dec;61(12):3285-93. doi: 10.2337/db12-0117. Epub 2012 Aug 28.

Abstract

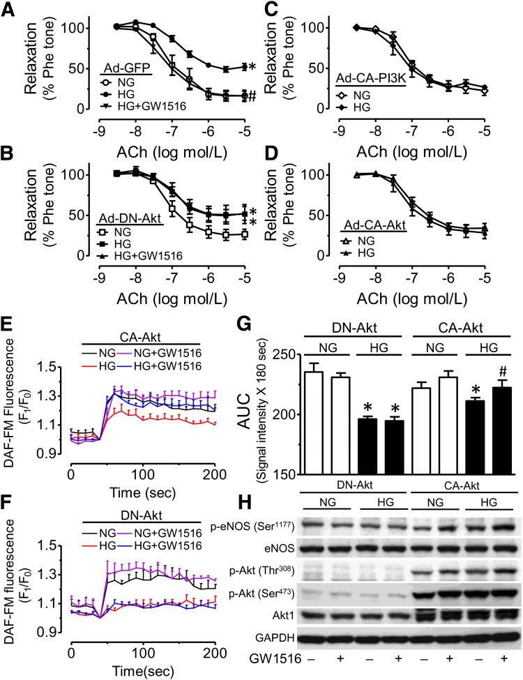
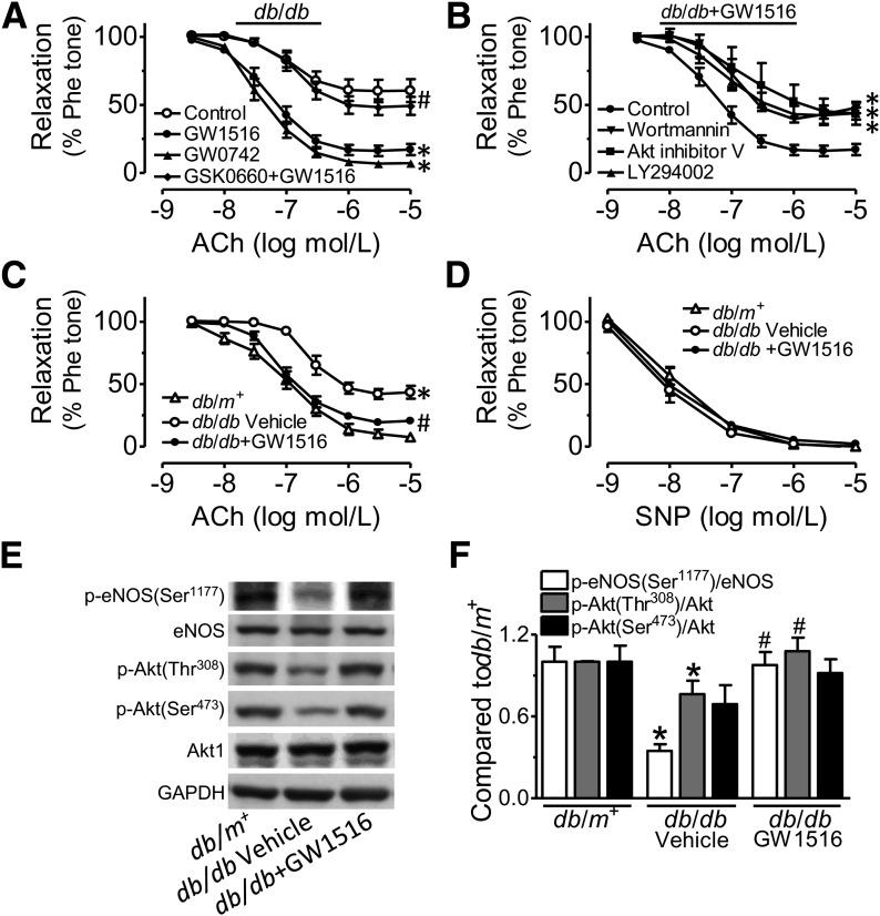
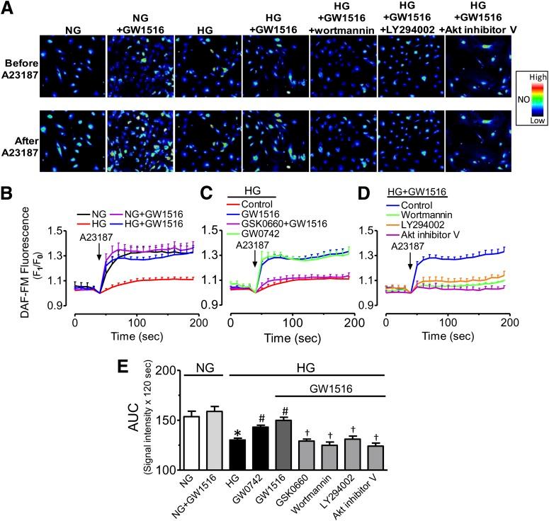
Recent evidence highlights the therapeutic potential of peroxisome proliferator-activated receptor-δ (PPARδ) agonists to increase insulin sensitivity in diabetes. However, the role of PPARδ in regulating vascular function is incompletely characterized. We investigate whether PPARδ activation improves endothelial function in diabetic and obese mice. PPARδ knockout (KO) and wild-type (WT) mice fed with high-fat diet and db/db mice were used as diabetic mouse models, compared with PPARδ KO and WT mice on normal diet and db/m(+) mice. Endothelium-dependent relaxation (EDR) was measured by wire myograph. Flow-mediated vasodilatation (FMD) was measured by pressure myograph. Nitric oxide (NO) production was examined in primary endothelial cells from mouse aortae. PPARδ agonist GW1516 restored EDRs in mouse aortae under high-glucose conditions or in db/db mouse aortae ex vivo. After oral treatment with GW1516, EDRs in aortae and FMDs in mesenteric resistance arteries were improved in obese mice in a PPARδ-specific manner. The effects of GW1516 on endothelial function were mediated through phosphatidylinositol 3-kinase (PI3K) and Akt with a subsequent increase of endothelial nitric oxide synthase (eNOS) activity and NO production. The current study demonstrates an endothelial-protective effect of PPARδ agonists in diabetic mice through PI3K/Akt/eNOS signaling, suggesting the therapeutic potential of PPARδ agonists for diabetic vasculopathy.

摘要

最近的证据强调了过氧化物酶体增殖物激活受体-δ(PPARδ)激动剂在糖尿病中增加胰岛素敏感性的治疗潜力。然而,PPARδ在调节血管功能方面的作用尚未完全描述。我们研究了 PPARδ 激活是否可以改善糖尿病和肥胖小鼠的内皮功能。使用 PPARδ 敲除(KO)和野生型(WT)高脂肪饮食喂养的小鼠以及 db/db 小鼠作为糖尿病小鼠模型,与正常饮食的 PPARδ KO 和 WT 小鼠以及 db/m(+) 小鼠进行比较。通过电生理记录法测量内皮依赖性舒张(EDR)。通过压力记录法测量血流介导的血管扩张(FMD)。通过从小鼠主动脉分离的原代内皮细胞检测一氧化氮(NO)的产生。PPARδ 激动剂 GW1516 可恢复高葡萄糖条件下或在 db/db 小鼠主动脉中的离体 EDR。经口给予 GW1516 后,可特异性地改善肥胖小鼠主动脉中的 EDR 和肠系膜阻力动脉中的 FMD。GW1516 对内皮功能的影响是通过磷脂酰肌醇 3-激酶(PI3K)和 Akt 介导的,随后内皮型一氧化氮合酶(eNOS)活性和 NO 产生增加。本研究通过 PI3K/Akt/eNOS 信号通路证明了 PPARδ 激动剂在糖尿病小鼠中的内皮保护作用,表明 PPARδ 激动剂在糖尿病血管病变中的治疗潜力。

https://cdn.ncbi.nlm.nih.gov/pmc/blobs/f8c7/3501853/6aefcf87c2f4/3285fig1.jpg

文献AI研究员

20分钟写一篇综述,助力文献阅读效率提升50倍。

立即体验

用中文搜PubMed

大模型驱动的PubMed中文搜索引擎

马上搜索

文档翻译

学术文献翻译模型,支持多种主流文档格式。

立即体验