Suppr超能文献

呼吸道合胞病毒抑制分化正常人体支气管上皮细胞纤毛发生:N-乙酰半胱氨酸的有效性。

Respiratory syncytial virus inhibits ciliagenesis in differentiated normal human bronchial epithelial cells: effectiveness of N-acetylcysteine.

机构信息

Research Foundation of the University General Hospital of Valencia, Valencia, Spain.

出版信息

PLoS One. 2012;7(10):e48037. doi: 10.1371/journal.pone.0048037. Epub 2012 Oct 31.

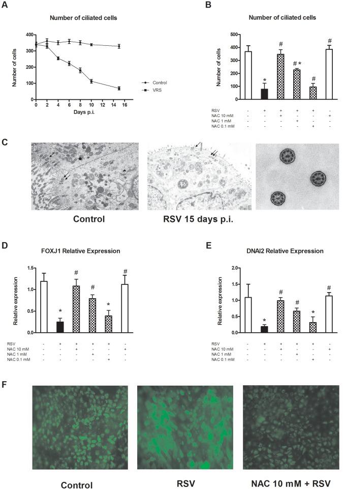
Abstract

Persistent respiratory syncytial virus (RSV) infections have been associated with the exacerbation of chronic inflammatory diseases, including chronic obstructive pulmonary disease (COPD). This virus infects the respiratory epithelium, leading to chronic inflammation, and induces the release of mucins and the loss of cilia activity, two factors that determine mucus clearance and the increase in sputum volume. These alterations involve reactive oxygen species-dependent mechanisms. The antioxidant N-acetylcysteine (NAC) has proven useful in the management of COPD, reducing symptoms, exacerbations, and accelerated lung function decline. NAC inhibits RSV infection and mucin release in human A549 cells. The main objective of this study was to analyze the effects of NAC in modulating ciliary activity, ciliagenesis, and metaplasia in primary normal human bronchial epithelial cell (NHBEC) cultures infected with RSV. Our results indicated that RSV induced ultrastructural abnormalities in axonemal basal bodies and decreased the expression of β-tubulin as well as two genes involved in ciliagenesis, FOXJ1 and DNAI2. These alterations led to a decrease in ciliary activity. Furthermore, RSV induced metaplastic changes to the epithelium and increased the number of goblet cells and the expression of MUC5AC and GOB5. NAC restored the normal functions of the epithelium, inhibiting ICAM1 expression, subsequent RSV infection through mechanisms involving nuclear receptor factor 2, and the expression of heme oxygenase 1, which correlated with the restoration of the antioxidant capacity, the intracellular H(2)O(2) levels and glutathione content of NHBECs. The results presented in this study support the therapeutic use of NAC for the management of chronic respiratory diseases, including COPD.

摘要

持续的呼吸道合胞病毒 (RSV) 感染与慢性炎症性疾病的恶化有关,包括慢性阻塞性肺疾病 (COPD)。该病毒感染呼吸道上皮细胞,导致慢性炎症,并诱导粘蛋白释放和纤毛活动丧失,这两个因素决定了粘液清除和痰量增加。这些改变涉及活性氧物质依赖的机制。抗氧化剂 N-乙酰半胱氨酸 (NAC) 已被证明可有效治疗 COPD,减轻症状、恶化和加速肺功能下降。NAC 抑制 RSV 感染和人 A549 细胞中粘蛋白的释放。本研究的主要目的是分析 NAC 在调节 RSV 感染的原代正常人支气管上皮细胞 (NHBEC) 培养物中的纤毛活性、纤毛发生和化生的作用。我们的结果表明,RSV 诱导轴丝基底体的超微结构异常,并降低 β-微管蛋白以及参与纤毛发生的两个基因 FOXJ1 和 DNAI2 的表达。这些改变导致纤毛活性降低。此外,RSV 诱导上皮细胞化生改变,并增加杯状细胞数量和 MUC5AC 和 GOB5 的表达。NAC 通过涉及核受体因子 2 和血红素加氧酶 1 的表达抑制 ICAM1 表达,从而抑制 RSV 感染,这与恢复上皮细胞的抗氧化能力、细胞内 H2O2 水平和 NHBEC 中的谷胱甘肽含量相关。本研究结果支持 NAC 用于治疗慢性呼吸道疾病,包括 COPD 的治疗用途。

https://cdn.ncbi.nlm.nih.gov/pmc/blobs/5876/3485262/d2a133002ee0/pone.0048037.g001.jpg

文献AI研究员

20分钟写一篇综述,助力文献阅读效率提升50倍。

立即体验

用中文搜PubMed

大模型驱动的PubMed中文搜索引擎

马上搜索

文档翻译

学术文献翻译模型,支持多种主流文档格式。

立即体验