Suppr超能文献

呼吸道合胞病毒可感染基底细胞并改变人类气道上皮分化。

Respiratory syncytial virus can infect basal cells and alter human airway epithelial differentiation.

作者信息

Persson B David, Jaffe Aron B, Fearns Rachel, Danahay Henry

机构信息

Developmental and Molecular Pathways, Novartis Institutes for BioMedical Research, Cambridge, Massachusetts, United States of America.

Department of Microbiology, Boston University School of Medicine, Boston, Massachusetts, United States of America.

出版信息

PLoS One. 2014 Jul 17;9(7):e102368. doi: 10.1371/journal.pone.0102368. eCollection 2014.

Abstract

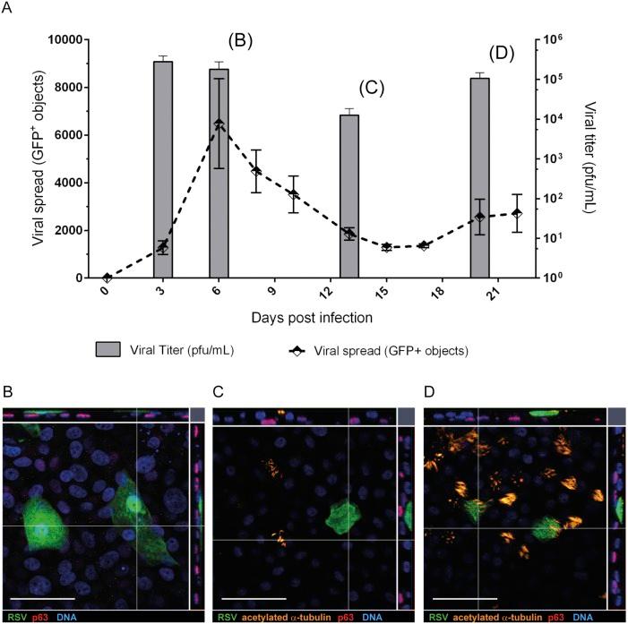
Respiratory syncytial virus (RSV) is a major cause of morbidity and mortality worldwide, causing severe respiratory illness in infants and immune compromised patients. The ciliated cells of the human airway epithelium have been considered to be the exclusive target of RSV, although recent data have suggested that basal cells, the progenitors for the conducting airway epithelium, may also become infected in vivo. Using either mechanical or chemical injury models, we have demonstrated a robust RSV infection of p63+ basal cells in air-liquid interface (ALI) cultures of human bronchial epithelial cells. In addition, proliferating basal cells in 2D culture were also susceptible to RSV infection. We therefore tested the hypothesis that RSV infection of this progenitor cell would influence the differentiation status of the airway epithelium. RSV infection of basal cells on the day of seeding (MOI≤0.0001), resulted in the formation of an epithelium that showed a profound loss of ciliated cells and gain of secretory cells as assessed by acetylated α-tubulin and MUC5AC/MUC5B immunostaining, respectively. The mechanism driving the switch in epithelial phenotype is in part driven by the induced type I and type III interferon response that we demonstrate is triggered early following RSV infection. Neutralization of this response attenuates the RSV-induced loss of ciliated cells. Together, these data show that through infection of proliferating airway basal cells, RSV has the potential to influence the cellular composition of the airway epithelium. The resulting phenotype might be expected to contribute towards both the severity of acute infection, as well as to the longer-term consequences of viral exacerbations in patients with pre-existing respiratory diseases.

摘要

呼吸道合胞病毒(RSV)是全球发病和死亡的主要原因,可导致婴儿和免疫功能低下患者出现严重的呼吸道疾病。人类气道上皮的纤毛细胞一直被认为是RSV的唯一靶细胞,尽管最近的数据表明,传导气道上皮的祖细胞——基底细胞,在体内也可能被感染。利用机械或化学损伤模型,我们已经证明在人支气管上皮细胞的气液界面(ALI)培养物中,p63 +基底细胞存在强烈的RSV感染。此外,二维培养中增殖的基底细胞也易受RSV感染。因此,我们检验了这样一个假设,即这种祖细胞的RSV感染会影响气道上皮的分化状态。接种当天对基底细胞进行RSV感染(感染复数≤0.0001),通过乙酰化α-微管蛋白和MUC5AC/MUC5B免疫染色评估,结果形成了一种上皮,其中纤毛细胞显著减少,分泌细胞增多。驱动上皮表型转变的机制部分是由诱导的I型和III型干扰素反应驱动的,我们证明这种反应在RSV感染后早期就会触发。中和这种反应可减轻RSV诱导的纤毛细胞损失。总之,这些数据表明,通过感染增殖的气道基底细胞,RSV有可能影响气道上皮的细胞组成。由此产生的表型可能会导致急性感染的严重程度增加,以及对已有呼吸道疾病患者病毒加重的长期后果产生影响。

https://cdn.ncbi.nlm.nih.gov/pmc/blobs/1ff9/4102526/7380d2d6eff5/pone.0102368.g001.jpg

文献AI研究员

20分钟写一篇综述,助力文献阅读效率提升50倍。

立即体验

用中文搜PubMed

大模型驱动的PubMed中文搜索引擎

马上搜索

文档翻译

学术文献翻译模型,支持多种主流文档格式。

立即体验