Suppr超能文献

人口基因组扫描候选平衡选择特征,指导疟疾寄生虫抗原特征分析。

Population genomic scan for candidate signatures of balancing selection to guide antigen characterization in malaria parasites.

机构信息

Medical Research Council Unit, Fajara, Banjul, The Gambia.

出版信息

PLoS Genet. 2012;8(11):e1002992. doi: 10.1371/journal.pgen.1002992. Epub 2012 Nov 1.

Abstract

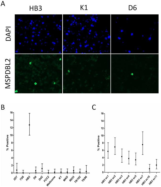
Acquired immunity in vertebrates maintains polymorphisms in endemic pathogens, leading to identifiable signatures of balancing selection. To comprehensively survey for genes under such selection in the human malaria parasite Plasmodium falciparum, we generated paired-end short-read sequences of parasites in clinical isolates from an endemic Gambian population, which were mapped to the 3D7 strain reference genome to yield high-quality genome-wide coding sequence data for 65 isolates. A minority of genes did not map reliably, including the hypervariable var, rifin, and stevor families, but 5,056 genes (90.9% of all in the genome) had >70% sequence coverage with minimum read depth of 5 for at least 50 isolates, of which 2,853 genes contained 3 or more single nucleotide polymorphisms (SNPs) for analysis of polymorphic site frequency spectra. Against an overall background of negatively skewed frequencies, as expected from historical population expansion combined with purifying selection, the outlying minority of genes with signatures indicating exceptionally intermediate frequencies were identified. Comparing genes with different stage-specificity, such signatures were most common in those with peak expression at the merozoite stage that invades erythrocytes. Members of clag, PfMC-2TM, surfin, and msp3-like gene families were highly represented, the strongest signature being in the msp3-like gene PF10_0355. Analysis of msp3-like transcripts in 45 clinical and 11 laboratory adapted isolates grown to merozoite-containing schizont stages revealed surprisingly low expression of PF10_0355. In diverse clonal parasite lines the protein product was expressed in a minority of mature schizonts (<1% in most lines and ∼10% in clone HB3), and eight sub-clones of HB3 cultured separately had an intermediate spectrum of positive frequencies (0.9 to 7.5%), indicating phase variable expression of this polymorphic antigen. This and other identified targets of balancing selection are now prioritized for functional study.

摘要

脊椎动物获得性免疫维持地方性病原体的多态性,导致平衡选择的可识别特征。为了全面调查人类疟疾寄生虫恶性疟原虫中受这种选择影响的基因,我们从冈比亚流行地区的临床分离株中生成了寄生虫的配对末端短读序列,将其映射到 3D7 株参考基因组上,为 65 个分离株生成了高质量的全基因组编码序列数据。少数基因无法可靠映射,包括高度可变的 var、rifin 和 stevor 家族,但 5056 个基因(基因组中所有基因的 90.9%)具有 >70%的序列覆盖率,最小读取深度为 5,至少有 50 个分离株的覆盖率为 50%,其中 2853 个基因包含 3 个或更多单核苷酸多态性(SNP),用于分析多态性位点频率谱。在历史人口扩张与净化选择相结合的预期背景下,频率呈负偏态分布,具有异常中间频率特征的极少数基因被识别出来。与不同阶段特异性的基因进行比较,在那些在红细胞入侵的裂殖体阶段表达峰值最高的基因中,这种特征最为常见。clag、PfMC-2TM、surfin 和 msp3 样基因家族的成员高度代表,最强的特征是 msp3 样基因 PF10_0355。在 45 个临床和 11 个实验室适应的分离株中生长到含有裂殖体的阶段后,对 msp3 样转录本进行分析,发现 PF10_0355 的表达出乎意料地低。在不同的无性系寄生虫系中,该蛋白产物仅在少数成熟裂殖体中表达(大多数系中<1%,HB3 克隆中约 10%),并且单独培养的 HB3 的 8 个子克隆具有中间阳性频率谱(0.9 到 7.5%),表明这种多态抗原的相位可变表达。这种和其他鉴定的平衡选择靶点现在被优先进行功能研究。

https://cdn.ncbi.nlm.nih.gov/pmc/blobs/b68e/3486833/b4bceccc93a8/pgen.1002992.g001.jpg

文献AI研究员

20分钟写一篇综述,助力文献阅读效率提升50倍。

立即体验

用中文搜PubMed

大模型驱动的PubMed中文搜索引擎

马上搜索

文档翻译

学术文献翻译模型,支持多种主流文档格式。

立即体验