Suppr超能文献

鉴定和功能验证恶性疟原虫中新的抗疟药物耐药基因 PF10_0355。

Identification and functional validation of the novel antimalarial resistance locus PF10_0355 in Plasmodium falciparum.

机构信息

Department of Immunology and Infectious Diseases, Harvard School of Public Health, Boston, Massachusetts, United States of America.

出版信息

PLoS Genet. 2011 Apr;7(4):e1001383. doi: 10.1371/journal.pgen.1001383. Epub 2011 Apr 21.

Abstract

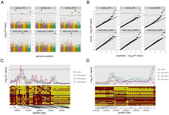
The Plasmodium falciparum parasite's ability to adapt to environmental pressures, such as the human immune system and antimalarial drugs, makes malaria an enduring burden to public health. Understanding the genetic basis of these adaptations is critical to intervening successfully against malaria. To that end, we created a high-density genotyping array that assays over 17,000 single nucleotide polymorphisms (∼ 1 SNP/kb), and applied it to 57 culture-adapted parasites from three continents. We characterized genome-wide genetic diversity within and between populations and identified numerous loci with signals of natural selection, suggesting their role in recent adaptation. In addition, we performed a genome-wide association study (GWAS), searching for loci correlated with resistance to thirteen antimalarials; we detected both known and novel resistance loci, including a new halofantrine resistance locus, PF10_0355. Through functional testing we demonstrated that PF10_0355 overexpression decreases sensitivity to halofantrine, mefloquine, and lumefantrine, but not to structurally unrelated antimalarials, and that increased gene copy number mediates resistance. Our GWAS and follow-on functional validation demonstrate the potential of genome-wide studies to elucidate functionally important loci in the malaria parasite genome.

摘要

疟原虫寄生虫适应环境压力的能力,如人体免疫系统和抗疟药物,使疟疾成为公共卫生的持久负担。了解这些适应的遗传基础对于成功干预疟疾至关重要。为此,我们创建了一个高密度基因分型阵列,检测了超过 17000 个单核苷酸多态性(∼1 SNP/kb),并将其应用于来自三大洲的 57 株培养适应寄生虫。我们描述了种群内和种群间的全基因组遗传多样性,并鉴定了许多具有自然选择信号的位点,表明它们在最近的适应中发挥了作用。此外,我们进行了全基因组关联研究(GWAS),寻找与 13 种抗疟药物抗性相关的基因座;我们检测到了已知和新的抗性基因座,包括一个新的卤泛群抗性基因座 PF10_0355。通过功能测试,我们证明 PF10_0355 的过表达降低了对卤泛群、甲氟喹和青蒿琥酯的敏感性,但对结构上不相关的抗疟药物没有影响,并且基因拷贝数的增加介导了抗性。我们的 GWAS 和后续功能验证表明,全基因组研究有可能阐明疟原虫基因组中功能重要的基因座。

https://cdn.ncbi.nlm.nih.gov/pmc/blobs/7d2a/3080868/d21ebfa8ac7b/pgen.1001383.g001.jpg

文献AI研究员

20分钟写一篇综述,助力文献阅读效率提升50倍。

立即体验

用中文搜PubMed

大模型驱动的PubMed中文搜索引擎

马上搜索

文档翻译

学术文献翻译模型,支持多种主流文档格式。

立即体验