Suppr超能文献

通过 USP9X 抑制下调 Mcl-1 可使实体瘤对 Bcl-xl 抑制敏感。

The downregulation of Mcl-1 via USP9X inhibition sensitizes solid tumors to Bcl-xl inhibition.

机构信息

Department of Surgery, Scott & White Memorial Hospital and Clinic, The Texas A&M University System, Health Science Center, College of Medicine, Temple, TX 76504, USA.

出版信息

BMC Cancer. 2012 Nov 21;12:541. doi: 10.1186/1471-2407-12-541.

Abstract

BACKGROUND

It has been shown in many solid tumors that the overexpression of the pro-survival Bcl-2 family members Bcl-xL and Mcl-1 confers resistance to a variety of chemotherapeutic agents. Mcl-1 is a critical survival protein in a variety of cell lineages and is critically regulated via ubiquitination.

METHODS

The Mcl-1, Bcl-xL and USP9X expression patterns in human lung and colon adenocarcinomas were evaluated via immunohistochemistry. Interaction between USP9X and Mcl-1 was demonstrated by immunoprecipitation-western blotting. The protein expression profiles of Mcl-1, Bcl-xL and USP9X in multiple cancer cell lines were determined by western blotting. Annexin-V staining and cleaved PARP western blotting were used to assay for apoptosis. The cellular toxicities after various treatments were measured via the XTT assay.

RESULTS

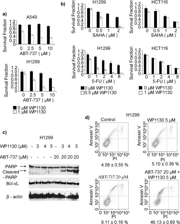
In our current analysis of colon and lung cancer samples, we demonstrate that Mcl-1 and Bcl-xL are overexpressed and also co-exist in many tumors and that the expression levels of both genes correlate with the clinical staging. The downregulation of Mcl-1 or Bcl-xL via RNAi was found to increase the sensitivity of the tumor cells to chemotherapy. Furthermore, our analyses revealed that USP9X expression correlates with that of Mcl-1 in human cancer tissue samples. We additionally found that the USP9X inhibitor WP1130 promotes Mcl-1 degradation and increases tumor cell sensitivity to chemotherapies. Moreover, the combination of WP1130 and ABT-737, a well-documented Bcl-xL inhibitor, demonstrated a chemotherapeutic synergy and promoted apoptosis in different tumor cells.

CONCLUSION

Mcl-1, Bcl-xL and USP9X overexpression are tumor survival mechanisms protective against chemotherapy. USP9X inhibition increases tumor cell sensitivity to various chemotherapeutic agents including Bcl-2/Bcl-xL inhibitors.

摘要

背景

在许多实体肿瘤中已经表明,抗凋亡 Bcl-2 家族成员 Bcl-xL 和 Mcl-1 的过表达赋予了对各种化疗药物的耐药性。Mcl-1 是各种细胞谱系中关键的生存蛋白,并且通过泛素化进行严格调控。

方法

通过免疫组织化学评估人肺腺癌和结肠腺癌中 Mcl-1、Bcl-xL 和 USP9X 的表达模式。通过免疫沉淀-免疫印迹证实 USP9X 和 Mcl-1 之间的相互作用。通过 Western blot 确定多种癌细胞系中 Mcl-1、Bcl-xL 和 USP9X 的蛋白表达谱。用 Annexin-V 染色和裂解的 PARP Western blot 检测细胞凋亡。通过 XTT 测定各种处理后的细胞毒性。

结果

在我们目前对结肠癌和肺癌样本的分析中,我们证明 Mcl-1 和 Bcl-xL 均过表达,并且在许多肿瘤中同时存在,并且这两个基因的表达水平与临床分期相关。通过 RNAi 下调 Mcl-1 或 Bcl-xL 发现可增加肿瘤细胞对化疗的敏感性。此外,我们的分析表明 USP9X 表达与人癌症组织样本中的 Mcl-1 相关。我们还发现 USP9X 抑制剂 WP1130 促进 Mcl-1 降解并增加肿瘤细胞对化疗药物的敏感性。此外,WP1130 与 ABT-737(一种公认的 Bcl-xL 抑制剂)联合使用可显示出化疗协同作用,并促进不同肿瘤细胞的凋亡。

结论

Mcl-1、Bcl-xL 和 USP9X 的过表达是肿瘤生存机制,可抵抗化疗。USP9X 抑制增加了肿瘤细胞对各种化疗药物的敏感性,包括 Bcl-2/Bcl-xL 抑制剂。

https://cdn.ncbi.nlm.nih.gov/pmc/blobs/176b/3543233/219ba1dfeb52/1471-2407-12-541-1.jpg

文献AI研究员

20分钟写一篇综述,助力文献阅读效率提升50倍。

立即体验

用中文搜PubMed

大模型驱动的PubMed中文搜索引擎

马上搜索

文档翻译

学术文献翻译模型,支持多种主流文档格式。

立即体验